3 年
手机商铺
技术资料/正文
106 人阅读发布时间:2025-11-06 11:09
序言
北 京 基 尔 比 生物科技公司主营产品:
Kilby Gravity 微超重力三维细胞培养系统,
动植物/微生物等地面重力环境模拟装置【可以定制】,
Kilby Bio类器官摆动式精密灌注摇床,
Kirkstall Quasi Vivo 类器官3D串联芯片灌注培养系统

请联系我们,了解更多产品详情!
1. 研究的问题
本研究探讨的问题是肠道炎症和肠道菌群失调是否会对内耳功能产生影响,即是否存在“肠 - 耳轴”以及其潜在的病理生理机制。尽管已有关于肠 - 脑轴的研究,但对于肠道与外周神经系统(如内耳)之间的联系还知之甚少。

2. 使用的方法
动物模型:使用 8 周大的雌性 C57BL/6 小鼠,分为对照组(Ctrl)、DSS 诱导的结肠炎组(DSS)、来自活动性溃疡性结肠炎(aUC)患者的粪菌移植组(FMT aUC)和来自溃疡性结肠炎缓解期(rUC)患者的粪菌移植组(FMT rUC)。
听觉功能评估:通过听觉脑干反应(ABR)来评估听觉功能。
形态学和分子分析:对耳蜗组织进行免疫荧光、组织学染色和西方印迹等分析,以评估炎症、氧化应激和血 - 迷路屏障完整性。
菌群组成分析:通过 16S rRNA 测序来表征供体菌群组成,并通过测量血清脂多糖(LPS)水平来评估全身性炎症。
3. 主要发现
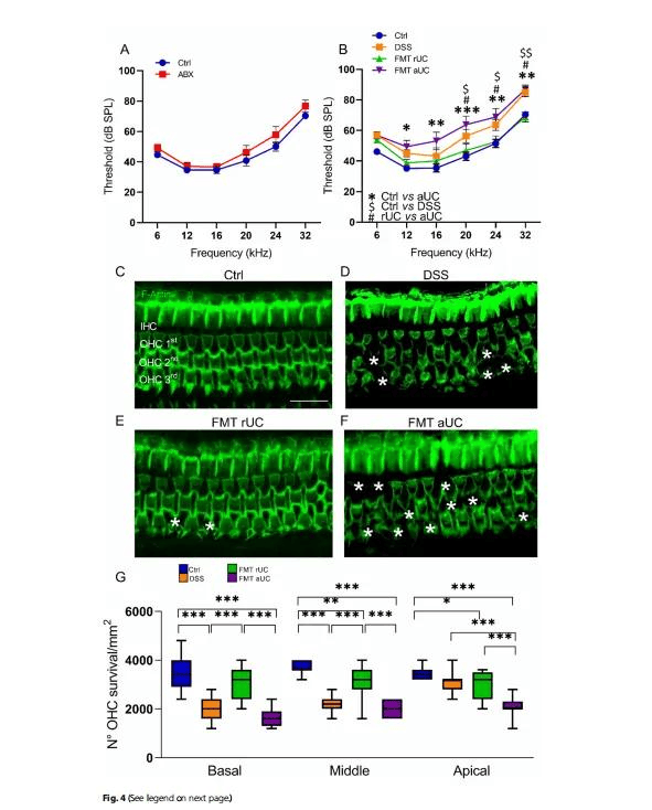
3.1肠道菌群失调与耳蜗功能、形态和分子改变相关 :发现肠道菌群失调与耳蜗的功能、形态和分子改变相关,例如氧化应激增加、炎症加重以及血 - 迷路屏障通透性改变,这些改变会导致巨噬细胞浸润和通过 MyD88/NF - κB 途径激活免疫反应。特别是 FMT aUC 加重了这些效应,而 FMT rUC 对耳蜗功能有保护作用。
3.2肠道炎症对听力的负面影响 :肠道炎症会通过引起内耳损伤来降低听力敏感性,例如 DSS 处理的小鼠在中高频(20 - 32kHz)的听觉阈值比对照组小鼠升高约 15 - 20dB,而 FMT aUC 小鼠的听觉阈值进一步升高约 20 - 25dB,且耳蜗毛细胞损伤在 FMT aUC 组更为严重。
3.3氧化应激和炎症在耳蜗损伤中的作用:研究发现氧化应激和炎症是耳蜗损伤的关键因素。DSS 和 FMT aUC 组小鼠的耳蜗中 ROS 量增加、蛋白酪氨酸硝化(3 - NT)和脂质过氧化(4 - HNE)水平升高,同时抗氧化系统受损,谷胱甘肽化蛋白水平降低。此外,NF - κB 和 IL - 1β等炎症标志物在这些小鼠的耳蜗中表达增加,且 MyD88 信号通路激活,表明肠道菌群失调可通过氧化应激和炎症途径影响耳蜗功能。
3.3 血 - 迷路屏障通透性改变:肠道菌群失调还会影响血 - 迷路屏障的通透性。DSS 和 FMT aUC 组小鼠的耳蜗中紧密连接蛋白(如 ZO - 1 和 occludin)表达降低,同时出现 IgG 外渗现象,表明血 - 迷路屏障完整性受损,这可能是导致巨噬细胞和免疫细胞浸润内耳、引发氧化应激和炎症反应的原因之一。

4. 对类器官相关研究人员的参考价值
本文为类器官研究人员提供了关于肠道菌群失调对远隔器官(如内耳)影响的有力证据,提示类器官研究中不仅要关注器官本身的生理和病理变化,还要考虑肠道菌群等全身因素对类器官功能的潜在影响。例如,在研究耳蜗类器官时,可考虑模拟肠道菌群失调的全身环境,以更全面地了解耳蜗疾病的发病机制。
可以结合北京基尔比生物Kirkstall Quasi Vivo 3D串联多器官动态灌注系统能够模拟人体内多个器官之间的相互作用和物质交换。结合本文的研究成果,可以利用该系统将肠道类器官与耳蜗类器官串联起来,通过动态灌注模拟肠道菌群失调(如通过添加特定的菌群代谢产物或模拟炎症因子的释放)对耳蜗类器官的影响。
这样可以实时观察肠道菌群变化如何影响耳蜗类器官的生理功能、细胞形态和分子表达,进一步验证和深入研究“肠 - 耳轴”的相关机制。
此外,该系统还可以用于筛选和评估针对肠道菌群失调相关耳蜗疾病的潜在治疗策略,例如通过在系统中添加益生菌、益生元或抗炎药物,观察其对耳蜗类器官的保护作用,为开发新的治疗方案提供实验依据。

Kirkstall Quasi Vivo®类器官串联芯片3D灌流培养系统