北京基尔比生物科技有限公司

3

手机商铺

qrcode
商家活跃:
产品热度:
  • NaN
  • 0.5
  • 0.5
  • 2.5
  • 2.5

北京基尔比生物科技有限公司

入驻年限:3

  • 联系人:

    潘安中

  • 所在地区:

    北京 大兴区

  • 业务范围:

    实验室仪器 / 设备

  • 经营模式:

    代理商

在线沟通

技术资料/正文

Nature Communications | (2025)类器官与炎症因子诱导类衰老

717 人阅读发布时间:2025-09-29 08:44

 

本文研究聚焦多发性硬化症(MS),通过单细胞转录组学、空间转录组学、患者来源类器官实验及 MRI 脑龄评估等手段,发现慢性炎症诱导的类衰老神经胶质细胞在 MS 脑内存在区域和细胞类型特异性分布,尤其在慢性活动性病灶(CAL) 中富集,且小胶质细胞、内皮细胞和星形胶质细胞最易受影响;
炎症诱导的类衰老细胞会重构细胞网络,而中枢神经系统穿透性抗炎药物(如托乐布替尼)可部分逆转该过程;在患者层面(n=466),3T MRI 估算的脑龄显著升高,且慢性活动性病灶(PRL)数量≥4 个的患者脑龄差距更大、残疾进展风险更高,这些发现提示慢性炎症加速的类衰老过程可能推动 MS 进展,为疾病干预提供新靶点。
图片

一、研究背景与科学问题

多发性硬化症(MS)是中枢神经系统(CNS)终身性、致残性疾病,其核心病理特征为外周免疫攻击引发的慢性分区炎症和神经退行性改变,最终导致累积性残疾。

现有疾病修饰治疗虽能有效控制外周免疫反应和复发相关炎症,但对非复发相关进展(PIRA,或 “静默进展”) 的抑制效果有限。近年研究表明,慢性活动性病灶(CAL,MRI 上表现为顺磁性边缘病灶 PRL) 边缘的持续性炎症(“闷烧性炎症”)可能是驱动 MS 进展的关键因素,但该炎症如何破坏脑内稳态、导致不可逆损伤的机制尚不明确。

本研究核心科学问题:细胞类衰老(特征为永久性细胞周期停滞 + 衰老相关分泌表型 SASP)是否是 MS 脑内慢性炎症驱动组织损伤和疾病进展的关键病理过程? 并进一步探究类衰老细胞的分布特征、驱动因素、对细胞网络的影响及潜在干预手段。

二、研究方法与实验设计

1. 样本与数据来源

实验类型

样本 / 数据详情

关键参数

尸检脑转录组分析

32 例冷冻脑块(15 例进展型 MS 患者,8 例年龄匹配非神经系统对照),43 个取样区域(白质 / 皮质,含不同病灶阶段)

snRNA-seq:197,912 个细胞核;空间转录组学(10x Visium):12 个 6.5mm² 组织块,45,355 个 55μm 斑点

MS 患者 hiPSC 类器官

3 个进展型 MS 患者(2 女 1 男,30 岁左右)皮肤成纤维细胞诱导的胶质富集类器官(含星形胶质细胞、少突胶质细胞、小胶质细胞等)

类器官分化 8 周,暴露于 10% MS 脑脊液 / 对照脑脊液 / 炎症因子 cocktail(IFNγ、TNFα 等)

多中心 MRI 脑龄研究

528 例成人(466 例 MS 患者,44 例 MS 模拟病,22 例健康对照),来自 3 个学术中心(NIH、约翰霍普金斯大学、布鲁塞尔圣吕克医院)

3T MRI 序列:T2*-EPI(0.65mm 各向同性体素)、T2-FLAIR、T1-MPRAGE;脑龄预测采用已验证机器学习算法

验证实验

5μm 石蜡切片多重免疫荧光、衰老指数工具(SIT)、SenMayo 基因集(125 个跨物种衰老相关基因)

免疫荧光标志物:p16INK4a(细胞周期抑制)、TP53BP1(DNA 损伤)、层粘连蛋白 B1(核重构)

2. 核心实验流程

  • 转录组学分析
    通过 snRNA-seq 识别细胞集群(14 个细胞类型),用 SenMayo 基因集和 SIT 工具量化类衰老细胞;空间转录组学通过 BayesSpace 聚类、SPOTlight 细胞解卷积,分析类衰老信号的空间梯度。
  • 类器官实验
    先验证类器官中 SA-β- 半乳糖苷酶( senescence-associated β-galactosidase,SA-β-gal)活性随分化时间的变化(峰值在 16 周);再通过 CSF / 炎症因子诱导类衰老,最后测试 4 种药物(伊布地尔、R-α- 硫辛酸、托乐布替尼、达沙替尼)的干预效果。
  • MRI 脑龄评估
    采用基于 T1 和 T2-FLAIR 图像的机器学习模型预测脑龄,计算 “脑龄差距”(预测脑龄 - 实际年龄),分析其与 PRL 数量、残疾评分(EDSS、MSSS)的关联。
    图片

三、核心研究结果

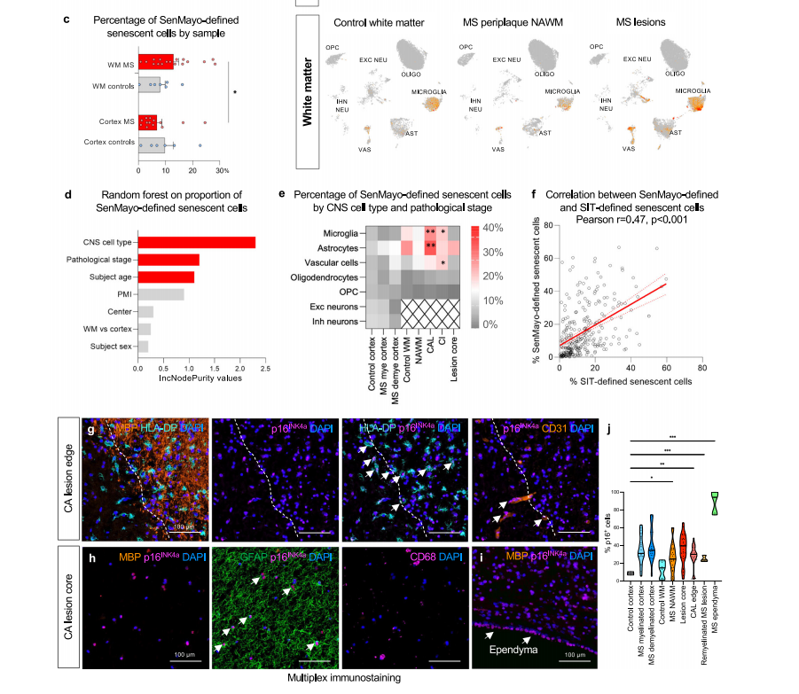
1. MS 脑内类衰老细胞的分布特征:区域与细胞类型特异性

  • 区域特异性
MS 患者脑内,白质(WM)类衰老细胞比例(平均 13%)显著高于皮质(平均 7%),且高于对照脑(WM 8%、皮质 10%);仅 1 例 40 岁女性 MS 患者的脱髓鞘皮质样本中,内皮细胞、星形胶质细胞和小胶质细胞的类衰老比例显著升高(分别为 66%、44%、34%)。
  • 细胞类型特异性
通过随机森林模型和双因素 ANOVA 分析(主效应 p<0.05),发现CNS 细胞类型、病灶病理阶段、患者年龄是影响类衰老细胞数量的关键因素:
    • 小胶质细胞:在慢性活动性病灶(CAL)边缘(p=0.008)和慢性非活动性病灶(CI)中显著富集(线性模型 R²=0.49,p=0.042);
    • 星形胶质细胞:在 CAL 边缘显著富集(线性模型 R²=0.26,p=0.008);
    • 血管内皮细胞:在 CI 病灶中显著富集(线性模型 R²=0.30,p=0.02)。
  • 病灶阶段关联
类衰老信号从病灶核心向斑块周围区域(periplaque)呈离心梯度分布,慢性活动性 / 非活动性病灶中梯度最明显,活动性病灶仅病灶核心有类衰老信号,正常脑区(NAWM)无梯度。

2. 免疫细胞与非免疫细胞的类衰老亚群特征

  • 免疫细胞亚聚类
对 12,599 个免疫细胞细胞核亚聚类,发现MIMS - 泡沫样小胶质细胞(33%)、树突状细胞(30%)、淋巴细胞(27%) 是类衰老比例最高的免疫亚群,而血管周围巨噬细胞最低(10%)(图 3e);CAL 边缘的 MIMS - 泡沫样小胶质细胞高表达细胞因子信号(IL7、IL15 等)、TNF 信号(TNFRSF1A 等)和细胞外基质重构基因(MMP2、MMP9),且类衰老小胶质细胞的自噬信号显著降低(r=-0.48,p<0.0001),伴随脂褐素堆积。
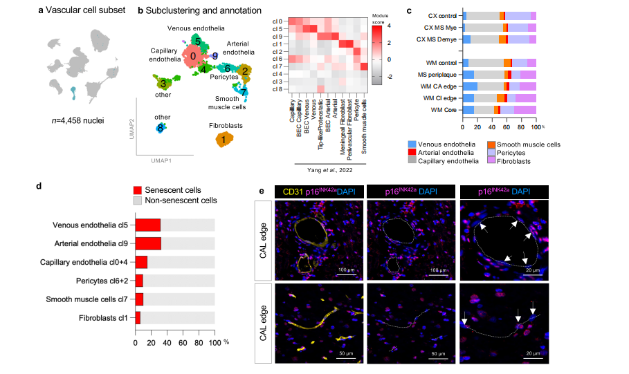
  • 非免疫细胞亚聚类
血管细胞中,静脉内皮细胞的类衰老比例最高(约 1/3);星形胶质细胞中,MS 炎症相关星形胶质细胞(AIMS)、反应性星形胶质细胞和纤毛星形胶质细胞在白质病灶中富集(11%-15%),而在皮质中不足 0.5%。

3. 类衰老细胞重构脑内细胞网络

通过 CellChat(snRNA-seq)和 NICHES(空间转录组)分析细胞间通讯,发现:

  • 类衰老小胶质细胞
与星形胶质细胞、血管细胞、淋巴细胞和少突胶质细胞的互作显著增加(图 7b),上调通路包括 APOE、C3、SPP1、MHCII 等,其中 SPP1-CD44 信号在活动性 / CAL 病灶中显著升高
  • 类衰老星形胶质细胞
主要增强与血管细胞、少突胶质前体细胞(OPC)的互作,上调 ANGPTL4、VEGFA、补体 C3 通路;
  • 类衰老内皮细胞
通过 MIF-CXCR4(内皮 - 免疫细胞)和 BMP6-BMPR1B(内皮 - 星形胶质细胞)通路增强互作,可能影响血脑屏障功能。

4. 炎症是类衰老的关键驱动因素,且可被药物逆转

  • 炎症诱导类衰老
MS 患者脑脊液(含高浓度炎症因子)或炎症因子 cocktail(IFNγ、TNFα、IL1β、C1q)可使类器官中类衰老细胞比例升高 3 倍(ANOVA p=0.026),且小胶质细胞(受影响最显著)和星形胶质细胞是主要靶细胞;对照脑脊液和 IgG 无此效应
  • 药物干预效果
中枢穿透性抗炎药物可显著降低类衰老细胞比例(24h 和 6 天效果持续):
托乐布替尼(1μM):不仅降低 SA-β-gal 活性(p<0.0001),还逆转脑脊液诱导的少突胶质细胞毒性(MBP 染色面积 ANOVA p<0.0001);伊布地尔(50μM)、R-α- 硫辛酸(100μM):均显著降低 SA-β-gal 活性(p<0.0001);达沙替尼(1.5μM,阳性对照,已知抗衰老作用):同样有效,但无保护少突胶质细胞的额外作用。
图片

5. MRI 脑龄评估:慢性活动性病灶与脑龄加速、残疾进展相关

人群 / 分组

样本量

平均脑龄差距(年,±SD)

关键关联结果

健康对照

22

-2.1±6.2

 MS 患者相比,脑龄显著更年轻(ANOVA p<0.0001)

MS 模拟病(如 NMOSD)

44

2.5±6.7

脑龄差距显著低于 MS 患者(ANOVA p<0.0001)

MS 患者(总体)

466

9.0±9.4

脑龄差距与白质病灶负荷正相关(每增加 1mL 病灶,脑龄差距 + 0.5 年,p=2×10⁻¹⁶)

MS 患者(PRL 0 个)

-

6.2±8.1

 EDSS 4 级的中位年龄 64 岁

MS 患者(PRL 1-3 个)

-

9.1±9.1

 EDSS 4 级的中位年龄 65 岁

MS 患者(PRL ≥4 个)

-

14.6±10.1

脑龄差距最大,达 EDSS 4 级的中位年龄 56 岁(比无 PRL 患者早 8 年,Mantel-Cox p=0.028)

 

  • 机制提示:MRI 脑龄加速不仅反映脑容量减少,更与慢性炎症相关的类衰老过程有关 ——55 岁以下、PRL≥4 个的 MS 患者脑龄差距更大(交互效应 p=0.02),提示年轻患者的慢性炎症对脑衰老的驱动作用更显著。

四、研究结论与局限性


 

图片
  1. 图片
图片

友 情 通 知:

北京基尔比生物科技有限公司& Kirkstall Quasi Vivo将参展2025年10月15日~10月18日举行的 lUTOX 第 17 届国际毒理学大会,敬请关注

图片
图片

 

附:脑类器官与细胞类衰老的相关参考文献

1. Lin, J.P. et al. 4D marmoset brain map reveals MRI and molecular signatures for onset of multiple sclerosis-like lesions(Science, 2025)

该研究建立了 marmoset 多发性硬化症(MS)样病变的 4D 脑图谱,发现 MRI 和分子特征与病变起始相关,其中提及在 MS 样病变发生前星形胶质细胞和室管膜细胞已出现类衰老特征,为本文探讨 MS 脑内类衰老的时序性提供了动物模型依据。

2. Fagiani, F. et al. A glia-enriched stem cell 3D model of the human brain mimics the glial-immune neurodegenerative phenotypes of multiple sclerosis(Cell Rep. Med., 2024)

本文作者团队此前开发的胶质细胞富集的人干细胞 3D 脑类器官模型,可模拟 MS 的胶质 - 免疫神经退行性表型,是本文开展 MS 患者 hiPSC 来源脑类器官实验(如炎症诱导类衰老、药物干预)的核心模型基础。
3. Nicaise, A. M. et al. Cellular senescence in progenitor cells contributes to diminished remyelination potential in progressive multiple sclerosis(Proc. Natl. Acad. Sci. USA, 2019)
该研究证实 MS 进展过程中祖细胞的细胞类衰老导致髓鞘再生能力下降,本文进一步拓展研究对象至神经胶质细胞(小胶质细胞、星形胶质细胞等),并结合脑类器官模型深化类衰老机制探索。
4. Park, B. et al. Integrative single-cell analysis of neural stem/progenitor cells reveals epigenetically dysregulated interferon response in progressive multiple sclerosis(Preprint at bioRxiv, 2024)
通过单细胞分析发现进展型 MS 中神经干 / 祖细胞的表观遗传失调干扰素反应与细胞功能异常相关,本文参考其单细胞分析思路,结合脑类器官单细胞 RNA 测序(scRNA-seq)解析类衰老细胞的转录组特征。

5. Drake, S. S. et al. Senolytic treatment diminishes microglia and decreases severity of experimental autoimmune encephalomyelitis(J. Neuroinflammation, 2024)

该研究表明抗衰老药物(Senolytics)可减少小胶质细胞数量并降低实验性自身免疫性脑脊髓炎(EAE,MS 动物模型)严重程度,本文将其作为阳性对照依据,在脑类器官实验中选用达沙替尼(Senolytic 药物)验证类衰老逆转效果。

6. Gross, P. S. et al. Senescent-like microglia limit remyelination through the senescence associated secretory phenotype(Nat. Commun., 2025)

证实类衰老小胶质细胞通过分泌衰老相关分泌表型(SASP)限制髓鞘再生,本文进一步验证该机制在 MS 脑类器官中的存在,并探索抗炎药物对 SASP 相关炎症的抑制作用。

7. Lerma-Martin, C. et al. Cell type mapping reveals tissue niches and interactions in subcortical multiple sclerosis lesions(Nat. Neurosci., 2024)

通过细胞类型图谱揭示 MS 皮质下病灶的组织微环境和细胞互作,本文参考其空间转录组分析方法,在脑类器官和 MS 尸检脑组织中解析类衰老细胞的空间分布及细胞网络重构特征。

8. Alsema, A. M. et al. Spatially resolved gene signatures of white matter lesion progression in multiple sclerosis(Nat. Neurosci., 2024)

利用空间转录组学解析 MS 白质病灶进展的基因特征,本文借鉴其空间基因表达分析思路,在脑类器官中绘制类衰老相关基因的空间梯度,验证病灶核心向周围区域的类衰老扩散模式。
图片
Kirkstall Quasi Vivo®类器官串联芯片3D灌注共培养系统
资料格式:

2025.10类器官邀请函_convert.png

查看详细文档

上一篇

美国CDER发布当前监管期望和减少动物使用的实施清单

下一篇

Kilby Gravity 微重力对小鼠卵母细胞细胞骨架蛋白分布和含量的影响

我的询价