3 年
手机商铺
技术资料/正文
44 人阅读发布时间:2025-07-08 14:10
一)研究背景与目的
- 骨质疏松症的机制:健康成年人的骨组织重塑由破骨细胞(骨吸收)和成骨细胞(骨形成)的协同作用完成,受局部、全身信号及外部刺激调控。失衡会导致骨质疏松,表现为骨量低、强度下降、微结构破坏,骨折风险增加。
- 微重力与骨质疏松:宇航员在微重力环境中,因肌肉骨骼系统机械应力减少,会出现骨丢失(俄罗斯和平号空间站宇航员每月骨量丢失1-2%,部分胫骨远端6个月丢失达25%),且返回地球后骨密度和强度仅部分恢复,长期太空探索可能带来更严重后果。
【地面模拟利器,Kilby Gravity系统的技术突破】
太空实验机会稀缺且昂贵,地面模拟微重力平台成为研究的关键支撑。北京基尔比生物科技公司的Kilby Gravity重力模拟控制装置提供了可及性强、精确度高的实验平台。
该系统核心技术在于三维随机旋转重力矢量分散机制。通过双轴独立控制旋转系统,使培养容器内的重力矢量在空间快速随机化,实现持续的10⁻³g微重力环境模拟——接近国际空间站的实际微重力水平。
北京基尔比生物科技公司的Kilby Gravity微重力培养系统的优势在于多功能集成与实时监控能力。设备内置传感器,可实时监控并可视化重力水平;旋转器主体紧凑设计可放入标准CO2培养箱,维持细胞培养的温湿度和气体环境。

- 现有对策局限:宇航员目前采用的剧烈运动、均衡饮食、补充维生素D等方法无法完全消除骨丢失风险,需开发药物治疗手段。
- 研究目的:探索含钙羟基磷灰石纳米颗粒(nCa-HAP)和含锶羟基磷灰石纳米颗粒(nSr-HAP)对微重力诱导骨质疏松的防治效果,评估其在1g重力、微重力模拟器模拟微重力及国际空间站(ISS)真实微重力环境中对人骨髓间充质干细胞(hBMMSCs)骨重塑的影响。
(二)实验材料与方法
2.1 纳米颗粒
- 前期已开发并化学表征了nCa-HAP和nSr-HAP,实验中使用牛血清白蛋白分散纳米粉体制备悬浮液,浓度测试后确定62.5μg/mL为适宜浓度(安全性和有效性最佳)。
2.2 细胞培养
- 细胞来源:人骨髓间充质干细胞(hBMMSCs),经表型分析符合国际细胞治疗协会标准。
- 培养基:
- 增殖培养基(PM):低糖DMEM,含10%FBS、1%谷氨酰胺、50μg/ml青霉素-链霉素等。
- 成骨培养基(OM):α-MEM,含10%FBS、50μg/ml青霉素-链霉素及成骨诱导剂(100nM地塞米松、5mMβ-甘油磷酸二钠、50mg/ml抗坏血酸)。
- 培养条件:37°C、5%CO₂湿润培养箱,根据实验需求在1g、RPM模拟微重力(88h,37°C,随机速度和方向)及ISS真实微重力环境中进行。

(三)实验设计
3.1 1g重力实验:检测细胞活力、增殖、凋亡、形态,以及成骨分化相关指标(碱性磷酸酶(ALP)活性、骨标志物基因表达、矿化基质沉积等),培养时间最长28天。
3.2 模拟微重力实验(RPM):使用STROMA硬件实验单元(EU),评估nCa-HAP和nSr-HAP对hBMMSCs在88h模拟微重力下的ALP活性等影响,设置地面对照组(GC)。
3.3 ISS实验:15个Thermanox载玻片接种hBMMSCs,12个用于太空实验,3个用于前期评估。6个STROMA EU分别进行对照(#124、#125)、nCa-HAP处理(#126、#127)、nSr-HAP处理(#128、#129),于2015年4月14日由SpaceX CRS-6发射,4月18日开始实验,培养88h后处理样本,返回地球后分析。

(四) 检测方法
4.1 细胞活力与增殖:MTT法,在1、3、7、8、28天检测,测595nm和650nm吸光度。
4.2 凋亡检测:PSVue480染色,荧光显微镜观察。
4.3 形态学观察:共聚焦激光扫描显微镜(CLSM),染色β-微管蛋白(绿色)和F-肌动蛋白(红色)。
4.4 ALP活性:比色终点法,测405nm吸光度,计算酶活性。
4.5 矿化检测:茜素红染色,4°C固定后染色, cetylpyridinium溶解后测562nm吸光度定量。
4.6 基因表达:qRT-PCR,检测成骨相关基因(ALP、COL1A1、COL3A1等),以18S为内参。
4.7 蛋白检测:ELISA法,检测细胞外基质蛋白(I型和III型胶原、骨桥蛋白等)。
4.8 晶体分析:显微镜成像,ImageJ软件分析羟基磷灰石晶体形态和大小。

(五)实验结果
5.1 1g重力条件下的结果
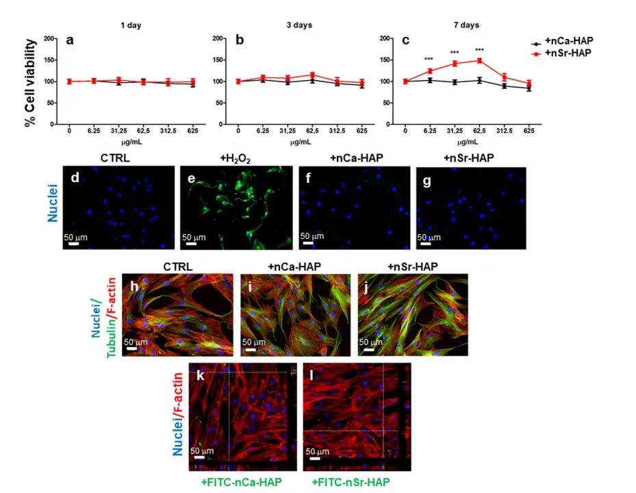
- 细胞活力与增殖:nCa-HAP各浓度在1、3天对细胞活力无显著影响;nSr-HAP在7天培养时,浓度达62.5μg/mL时促进细胞增殖(增加20-50%),且无凋亡迹象(与H₂O₂处理的阳性对照组对比)。
- 细胞形态:nCa-HAP和nSr-HAP处理后,细胞仍保持典型的成纤维细胞样形态,生长和生理黏附未受阻碍(光镜、TEM观察)。
- 成骨分化:
- ALP活性:在OM中,31.25和62.5μg/mL nSr-HAP处理组ALP活性显著高于对照组(p<0.01),nCa-HAP组无显著差异;28天时nSr-HAP组ALP免疫荧光更强。
- 矿化基质:茜素红染色显示,OM中nCa-HAP和nSr-HAP处理组钙沉积显著多于对照组(p<0.001),nSr-HAP组效果更优。
- 基因表达:OM中,nSr-HAP处理组ALP、DCN、RUNX2等成骨相关基因表达显著上调(p<0.001);PM中,两种纳米颗粒均使COL1A1基因表达增加(p<0.001)。
- 蛋白沉积:ELISA和免疫荧光显示,OM中nSr-HAP处理组的I型胶原、骨钙素等骨基质蛋白沉积显著增加。
5.2 模拟微重力(RPM)条件下的结果
- RPM组成骨基因标志物表达显著低于GC组;nSr-HAP处理可对抗微重力引起的ALP活性降低,使其恢复至GC对照组水平,nCa-HAP无此效果。
5.3 国际空间站(ISS)条件下的结果
部分实验单元(#124、#126)受污染,RNA降解,无法进行转录组分析。 显微镜观察显示,ISS对照组晶体小于GC对照组(p<0.05);ISS和GC中,nSr-HAP处理组晶体尺寸均显著大于nCa-HAP组和对照组(p<0.05),表明nSr-HAP在无重力下仍能促进细胞外基质矿化。

(六)结论与展望
6.1 nSr-HAP在1g条件下能加速hBMMSCs向成骨细胞分化,增加ALP活性、骨标志物基因表达及矿化基质沉积。 在模拟微重力(RPM)中,nSr-HAP可保护微重力引起的ALP活性降低;在ISS真实微重力中,能促进羟基磷灰石晶体沉积。
6.2 nSr-HAP具有作为骨替代合成材料成分、药物制剂添加剂或食品补充剂,向骨组织递送Sr并促进骨再生的潜力。
6.3 需进一步研究nSr-HAP激活的分子机制,包括对破骨细胞、骨细胞的影响及成骨-破骨细胞共培养体系的作用。 计划探究nCa-HAP、nSr-HAP及Sr²⁺在Wnt/β-连环蛋白通路中的可能参与(该通路与骨骼生物学和疾病相关)。后续将开展更多地面实验,以揭示成骨细胞活性背后的分子机制,为太空和地面骨质疏松治疗提供更充分的依据。
研究参与机构与实验概况
参与机构:帕维亚大学分子医学系、米兰大学药理与生物分子科学系、CNR结晶学研究所、Kayser Italia公司、意大利航天局等。
ISS实验概况:属于FUTURA太空任务,2015年4月发射,培养88h,使用STROMA EU和KUBIK培养箱,温度控制符合要求(37°C培养,-95°C储存),地面对照组同步进行相同操作。

北 京 基 尔 比 生物科技公司主营产品:
Kilby Gravity 微/超重力三维细胞培养系统,
3D回转重力环境模拟系统,随机定位仪,
Kilby Bio类器官芯片摇摆灌注仪,
Kirkstall Quasi Vivo 类器官串联芯片3D培养仪

请联系我们,了解更多产品详情!