3 年
手机商铺
技术资料/正文
144 人阅读发布时间:2025-05-04 17:48

2.1 类器官技术的出现
类器官技术是生物医学领域的重大突破,它使用干细胞或组织细胞在体外培养形成具有一定组织结构和功能的微型器官模型,能够模拟器官的发育、生理和病理过程。自2009年shou ci 成功培育出肠道类器官以来,该技术在多个器官系统的研究中取得了显著进展。
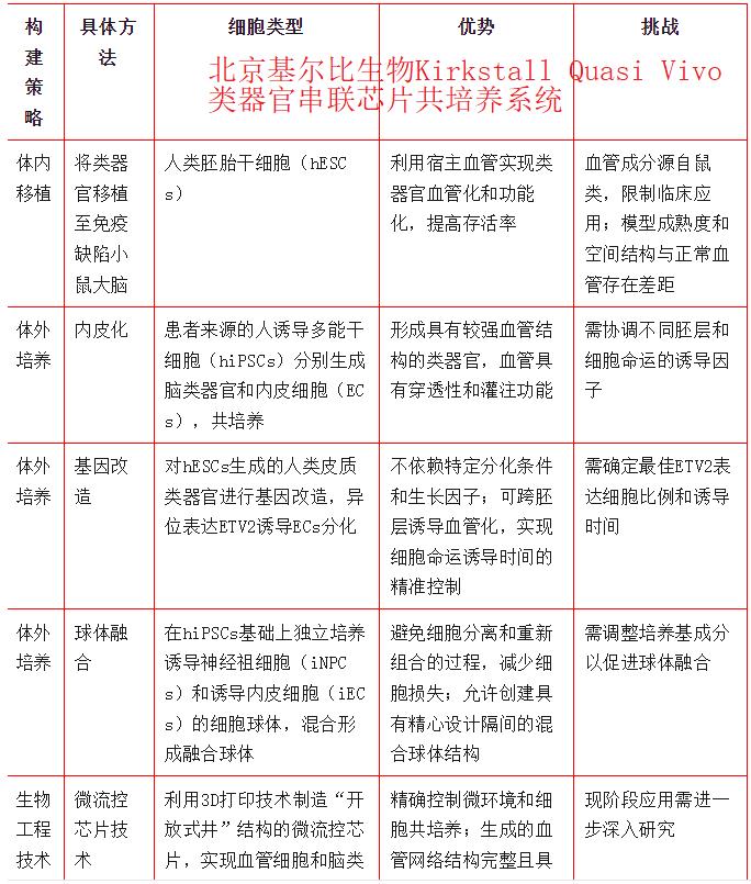
2.2 血管化脑类器官的构建策略

2.3 类器官技术的应用
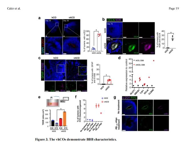
2.3.1 药物研发:血管化脑类器官在一定程度上再现了血脑屏障(BBB)的结构与功能,为中枢神经系统药物研发提供了新平台,更准确地反映药物在脑部的作用机制。
2.3.2 疾病机制探究:类器官模型模拟人体组织三维结构及细胞间复杂相互作用,为深入探究疾病发病机制提供了du te 优势。
2.3.3 疾病治疗新策略:脑organoids yi zhi在缺血性卒中治疗中展现出潜力,可显著减小脑梗死体积,改善神经功能。
2.4. 面临的挑战
2.4.1 伦理问题和安全性评估:涉及人类干细胞和基因编辑技术的伦理问题,以及organoids yi zhi后的免疫反应、肿瘤发生风险等安全性问题。
2.4.2 技术实现方面:体外类器官模型难以wan quan再现体内复杂的生理环境和血液动力学,且长期培养时如何维持功能稳定仍是难题。体内移植模型的血管成分源自鼠类,限制了其在人体的临床应用。
Kirkstall Quasi Vivo 3D类器官串联芯片共培养系统,它通过在类器官芯片上集成多个模拟不同器官的微环境,实现不同类器官模拟物之间的相互作用和信号传递。这种系统能够模拟体内复杂的生理过程,包括药物代谢、毒性反应以及疾病进展。
3.1 细胞来源与质量
选择合适的细胞类型:人诱导多能干细胞(hiPSCs)因可定向分化,是共培养理想来源。如hiPSCs可分化为脑类器官和内皮细胞,保证细胞特异性和功能性。
确保细胞质量:细胞需无污染、活性高、遗传稳定性好,以保障共培养顺利启动。
3.2 培养基成分优化
添加必要的生长因子和细胞因子:在培养基中添加血管内皮生长因子(VEGF)、成纤维细胞生长因子2(FGF2)等生长因子,可促进内皮细胞增殖、迁移和管状结构形成。例如,VEGF能与内皮细胞表面的受体结合,激活下游信号通路,促进内皮细胞生长和血管生成。
调节细胞外基质成分:在培养基中添加Matrigel基质胶等细胞外基质成分,为细胞提供附着和生长的三维支架,模拟体内细胞外环境,促进细胞间的相互作用和组织形成。
维持合适的营养和氧气浓度:保证培养基中有充足的营养物质和氧气,满足内皮细胞和脑类器官的代谢需求,避免因营养或氧气不足影响细胞生长和功能。
3.3 细胞密度与比例调控
优化细胞接种密度:合理确定内皮细胞和脑类器官的接种密度,避免因密度过高或过低影响细胞生长、分化和相互作用。例如,密度过高会导致细胞竞争营养和空间,而密度过低则可能影响细胞间的信号传导。
调整细胞比例:根据研究目标和模型需求,精确调控内皮细胞与脑类器官细胞的比例。如在研究血管生成时,适当增加内皮细胞比例以促进血管形成;在研究神经血管相互作用时,注重细胞间的平衡。
3.4 细胞贴壁与预培养
促进细胞贴壁:在共培养前,处理培养皿或培养支架以增强内皮细胞和脑类器官的贴附性,如用细胞外基质成分或聚-D-赖氨酸等涂层,为细胞提供附着位点,确保其稳定贴壁生长。
预培养细胞:对内皮细胞和脑类器官分别进行预培养,使细胞适应培养环境并达到良好生长状态,预培养过程中可去除死细胞和杂质,降低共培养污染风险。

3.5 细胞间相互作用与信号传导
促进细胞间直接接触:在共培养体系中,允许内皮细胞和脑类器官细胞间直接接触,以便通过细胞表面分子和信号通路相互作用,如Notch信号通路等,促进细胞分化和组织形成。
调节细胞间信号传导:在共培养体系中添加或抑制特定信号分子,调节细胞间信号传导,如Wnt信号通路激活剂可促进内皮细胞和神经细胞相互作用,而抑制某些可能干扰相互作用的信号通路。
3.6 培养条件的动态优化
实时监测与调整:共培养过程中,实时监测细胞生长状态、形态变化和功能表现,根据监测结果及时调整培养条件。例如,通过调整培养基成分、细胞密度或培养环境参数,以维持细胞的最佳生长状态。
逐步诱导与分阶段培养:根据细胞的生长和分化特点,将共培养过程分为多个阶段,逐步诱导细胞的相互作用和组织形成。在不同阶段,调整培养条件以满足细胞的特定需求,如在早期阶段注重细胞的增殖和迁移,在后期阶段则更关注细胞的分化和功能成熟。
结语:结合基因编辑、微流控技术及高通量3D打印等前沿手段,有望进一步提升类器官模型的精确性和功能性,推动精准医疗的发展,并逐步实现从实验室到临床的转化,为脑血管疾病的诊疗带来突破。
北京基尔比生物公司主营产品:
Kilby 微/超重力三维细胞培养系统,
3D回转重力环境模拟系统,随机定位仪,
类器官芯片摇摆灌注仪,
Kirkstall 类器官串联芯片灌流仿生构建系统