3 年
手机商铺
技术资料/正文
237 人阅读发布时间:2025-04-13 18:54
一、实验背景与目的
脑类器官作为模拟人脑结构和功能的体外三维模型,在神经发育、疾病机制和药物筛选研究中具有重要价值。然而,传统静态培养系统存在营养物质梯度不均、氧合受限等问题,影响类器官的成熟度和功能性。北京基尔比生物科技公司开发的微重力三维细胞培养系统通过模拟微重力环境,可显著改善细胞外基质分布、促进细胞间相互作用,并减少剪切力损伤,为脑类器官的高效培养提供了创新解决方案。
本实验方案旨在利用北京基尔比生物公司研制的微重力三维细胞培养系统 【如 Clinostat, Beijing Kilby】培养脑类器官,评估其在微重力环境下的生长特性、细胞组成及功能表现,并与传统静态培养系统对比,验证其技术优势。
二、实验材料
1. 细胞来源:人诱导多能干细胞(iPSCs,如IMR90-4株)。
2. 培养试剂:
- 神经诱导培养基(含LDN-193189、SB431542、XAV939等小分子抑制剂)。
- 神经分化培养基(含B27、N2、BDNF、cAMP等)。
3. 微重力培养系统:北京基尔比生物科技三维旋转生物反应器(如 Clinostat, Beijing Kilby参数:转速5 rpm,倾角10°,37℃恒温,5% CO₂)。
4. 检测工具:
- 活细胞成像系统(如Nikon Eclipse Ti2)。
- qPCR仪、Western blot设备、LC-MS/MS(用于神经递质分析)。
三、实验步骤
1. 脑类器官的制备与微重力培养
- 阶段1:神经诱导(0-10天)
- 将iPSCs以2×10⁴ cells/well接种于U型低吸附96孔板,使用神经诱导培养基静置培养,每2天换液。
- 微重力组:第5天转移至微重力生物反应器,持续旋转培养(5 rpm)。
- 阶段2:神经分化(10-120天)
- 将类器官转移至6孔板,使用神经分化培养基(NDM-I),微重力组维持旋转条件。
- 第18天后更换为含维生素A的NDM-II培养基,添加BDNF和cAMP,每4天换液。
2. 微塑料(MP)暴露实验
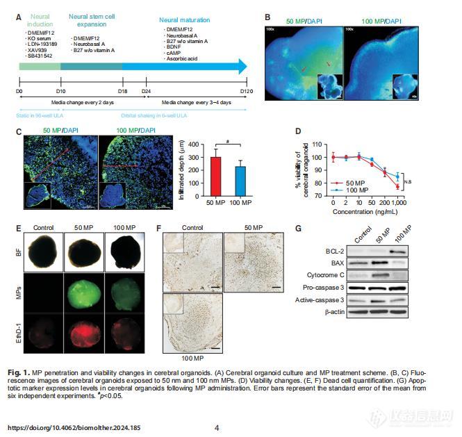
- 参考Park et al. (2025)方法,将50 nm和100 nm荧光标记MP(10 mg/mL)加入培养基,处理21天,评估MP渗透深度及毒性。
3. 检测与分析
3.1 形态学评估:
- 激光共聚焦显微镜观察类器官结构(如神经元层、脑室样区域)。
- 免疫荧光染色(标记PAX6、SOX2、TUJ1、GFAP等)。
3.2 功能分析:
- qPCR:检测神经发育基因(如FOXG1、OTX2)及凋亡相关基因(BAX、BCL-2)。
- Western blot:分析凋亡标志物(cleaved caspase-3)及突触蛋白(Synapsin-1)。
- 神经递质检测:LC-MS/MS定量谷氨酸(Glu)、γ-氨基丁酸(GABA)等。
- 微重力效应验证:
- 对比静态培养组,评估类器官直径、细胞存活率(CellTiter-Glo® 3D试剂)及氧消耗率(Seahorse分析仪)。

四、预期结果
1. 微重力组脑类器官呈现更均匀的细胞分布、更大的体积(>500 μm)及更成熟的神经元网络。
2. MP暴露实验中,50 nm MP在微重力条件下渗透更深(>300 μm),但凋亡率显著低于静态培养组(微重力可能缓解MP毒性)。
3. 神经递质分泌谱显示微重力组Glu/GABA比例更接近体内水平。
五、应用前景
北京基尔比生物公司研制的微重力三维细胞培养系统 【如 Clinostat, Beijing Kilby】可优化脑类器官的仿生性,适用于:
- 神经毒性研究:如环境污染物(MP、重金属)的作用机制。
- 疾病建模:阿尔茨海默病、自闭症类器官的长期培养。
- 药物筛选:高通量测试神经保护剂的疗效。
附:关于发布“脑科学与类脑研究”国家科技重大专项2025年度项目申报指南的通告
一、资助模式
申报单位应根据指南方向的研究内容和考核指标以项目形式组织申报,项目分为常规项目和青年科学家项目,项目执行期一般为5年。
(一)常规项目。
指南方向1-11为常规项目。
常规项目可下设课题,应整体申报,并覆盖相应指南方向的全部研究内容和考核指标。除特殊说明外,每个常规项目下设课题数不超过4个,项目(课题)牵头单位和参与单位总数不超过7家。常规项目设1名负责人,每个课题设1名负责人,项目负责人可担任其中1个课题的负责人,项目(课题)负责人和项目骨干不多于8人。
常规项目每个指南方向原则上只支持1项,仅在申报项目评审结果相近、技术路线明显不同时,可同时支持2项,并建立动态调整机制,根据中期评估结果择优继续支持。
(二)青年科学家项目。
指南方向12-25为青年科学家项目。
青年科学家项目分为A类与B类两种支持方式,其中A类申请国拨经费不超过500万元,B类申请国拨经费不超过300万元。青年科学家项目申报不需要覆盖指南方向的全部研究内容。每个项目牵头单位和参与单位总数不超过2家,鼓励学科交叉和联合申报。指南方向下设2个课题,两位课题负责人的研究方向应属于脑认知原理解析、脑重大疾病研究、脑机接口、类脑计算等方向中的任何两个不同方向。青年科学家项目每个指南方向支持的项目数量将根据申请情况确定。申请青年科学家项目的项目(课题)负责人可根据所发布的指南方向,结合自身的研究需求,选择提出A类或B类申请。
二、申报条件
项目(课题)负责人应聚焦指南任务,整合优势创新团队,并积极吸纳优秀青年和女性科研人员参与项目研发。鼓励有能力的优秀青年和女性科研人员作为项目(课题)负责人承担任务。
(一)申报单位。
1.申报本次国家科技重大专项的项目(课题)牵头单位和参与单位应为中国大陆境内注册的科研院所、高等院校和企业等(以下简称内地单位),或由内地与香港、内地与澳门协商确定的港澳特别行政区单位(以下简称港澳单位,名单见附件1)。内地单位应具有独立法人资格,注册时间为2024年4月1日前。
2.项目(课题)牵头单位和参与单位应具有较强的科技研发能力和条件,运行管理规范。
3.中央和地方各级国家机关不得作为项目(课题)牵头单位或参与单位。
4.项目(课题)牵头单位和参与单位无在惩戒执行期内的科研严重失信行为记录和相关社会领域信用“黑名单”记录。
(二)项目(课题)负责人和参与者。
1.项目(课题)负责人应具有高级职称或博士学位,每年用于项目的工作时间不得少于6个月。
2.常规项目(课题)负责人应为60周岁以下(1965年1月1日以后出生)。
3.青年科学家项目A类,男性项目(课题)负责人应为45周岁以下(1980年1月1日以后出生),女性项目(课题)负责人应为48周岁以下(1977年1月1日以后出生);青年科学家项目B类,男性项目(课题)负责人应为38周岁以下(1987年1月1日以后出生),女性项目(课题)负责人应为40周岁以下(1985年1月1日以后出生)。原则上团队其他参与人员年龄要求同负责人。
4.港澳单位的项目(课题)负责人和参与者应遵守《中华人民共和国香港特别行政区基本法》、《中华人民共和国澳门特别行政区基本法》和国家科技重大专项管理的相关规定,爱国爱港、爱国爱澳。
5.项目(课题)负责人应为该项目(课题)主体研究思路的提出者和实际主持研究的科研人员。
6.中央和地方各级国家机关的公务人员及港澳特别行政区的公务人员(包括行使科技计划管理职能的其他人员)不得牵头或参与申报项目(课题)。
7.参与“脑科学与类脑研究”国家科技重大专项实施方案或本年度项目指南编制的专家,原则上不得牵头或参与申报该重大专项项目(课题)。
8.项目(课题)负责人和参与者无在惩戒执行期内的科研严重失信行为记录和相关社会领域信用“黑名单”记录。
9.各申报指南中对项目(课题)负责人和参与者有特殊规定的,从其规定。
三、申报书
1.申报单位、项目(课题)负责人和参与者应认真阅读本指南、申报书填报说明等,按照相关要求填报申报书。
2.项目申报书应包括相关协议和承诺等,具体要求如下。
(1)项目的牵头单位应与所有参与单位签署联合申报协议,明确各单位任务分工、考核指标、经费分配、知识产权归属等;项目负责人、课题负责人应在联合申报协议上签字,协议签署时间应明确体现。
(2)项目(课题)牵头单位、项目(课题)负责人应签署诚信承诺书,并严格遵守承诺。
(3)项目(课题)负责人为受聘于内地单位的外籍人员或港澳台居民的,聘用期应覆盖所申报项目(课题)的执行期,并应提供相应聘用材料。其中,全职受聘人员应由内地聘用单位提供全职聘用的有效材料,非全职受聘人员应由所有受聘单位同时提供聘用的有效材料。
(4)牵头单位为企业的,应提供企业营业执照等相关资质证明材料。
(5)对于明确配套经费的项目,应提供自筹经费来源证明,明确配套金额。
(6)对于应用示范类项目,应提供示范应用承诺函及相关证明材料。
3.项目(课题)牵头单位应按照《国务院办公厅关于改革完善中央财政科研经费管理的若干意见》(国办发〔2021〕32号)、《国家科技重大专项资金管理暂行办法》(财教〔2025〕5 号)等相关文件的具体要求,遵循“目标相关性、政策相符性、经济合理性”的基本原则,结合项目(课题)牵头单位及参与单位现有基础及支撑条件,根据项目(课题)任务目标的实际需要,科学合理、实事求是地编制项目(课题)预算。
4.申报书中不得出现任何违反法律法规或含有涉密信息、敏感信息的内容。
5.涉及科技伦理与科技安全(如生物安全、信息安全等)的项目,项目(课题)负责人和参与者应加强相关知识学习,严格执行国家有关法律法规和伦理准则,并按照相关指南的要求提供附件材料。
6.项目(课题)的牵头单位及所有参与单位要落实《关于进一步加强科研诚信建设的若干意见》《关于进一步弘扬科学家精神加强作风和学风建设的意见》等要求,加强对申报材料的审核把关,杜绝夸大不实,严禁弄虚作假。
四、限项申报要求
如无特殊说明,本指南所称国家科技重大专项均包含科技创新2030—重大项目。
1.项目(课题)负责人限牵头申报1个项目(课题);国家科技重大专项、国家重点研发计划的在研项目负责人不得牵头或参与申报项目(课题),课题负责人可参与申报项目(课题)。
2.作为项目(课题)负责人、项目骨干申报的项目(课题)和国家科技重大专项、国家重点研发计划在研项目(课题)总数不得超过2项。中央财政专项资金预算不超过400万元的“政府间国际科技创新合作”重点专项项目、中央财政专项资金预算不超过400万元的“战略性科技创新合作”重点专项港澳台项目,不计入上述2项总数的限项范围。
3.国家科技重大专项、国家重点研发计划的在研项目(课题)负责人和项目骨干不得因申报新项目而退出在研项目;退出项目研发团队后,在原项目执行期内原则上不得牵头或参与申报新的国家科技重大专项、国家重点研发计划。
4.国家科技重大专项(不含青年科学家项目,限项目负责人和课题负责人)、国家重点研发计划项目(不含青年科学家项目、科技型中小企业项目、国际合作类项目;限项目负责人和课题负责人),与国家自然科学基金重大项目(限项目负责人和课题负责人)、卓越研究群体项目(原基础科学中心项目,限学术带头人和骨干成员)、国家重大科研仪器研制项目(限部门推荐项目的项目负责人和具有高级职称的主要参与者)实施联合限项,科研人员同期申报和在研的项目(课题)总数原则上不得超过2项。
5.执行期(包括延期后执行期)结束时间早于2025年12月31日的项目(课题),不计入总数限项范围。
五、申报程序
本指南所涉及“脑科学与类脑研究”国家科技重大专项项目,采用一轮申报的程序,具体工作要求如下。
1.网上填报。项目牵头单位根据指南相关申报要求,通过国家科技管理信息系统公共服务平台(http://service.most.gov.cn,以下简称“国科管系统”)填写并提交项目申报书,申报书中所需附件材料全部以电子扫描件上传。网上填报的申报书将作为后续形式审查和项目评审工作的依据。
各申报单位在正式提交项目申报书前,可利用国科管系统查询相关科研人员承担国家科技重大专项、国家重点研发计划重点专项、国家自然科学基金重大项目、国家自然科学基金基础科学中心项目和国家重大科研仪器研制项目等在研项目情况,避免因不符合限项申报要求导致形式审查无法通过。
项目牵头单位网上填报申报书的受理时间为2025年4月30日8:00至5月30日16:00。
2.组织推荐。申报书须经相关单位推荐(组织申报的推荐单位见附件2)。各推荐单位应加强对所推荐的项目申报材料的审核把关,于2025年6月3日16:00前通过国科管系统逐项确认推荐项目,并将加盖推荐单位公章的推荐函以电子扫描件上传。
每个项目只能通过单个推荐单位申报,不得多头申报和重复申报。
3.形式审查。专业机构将对申报书进行形式审查,形式审查要点附于各项目的申报指南后。
六、咨询方式
1.技术咨询电话及邮箱:
010-58882999(中继线),program@istic.ac.cn
2.业务咨询电话:
指南方向:010-62327213(总师办)
申报条件、申报流程和形式审查要点等:010-68104484(专业机构)
发布时间:2025年04月11日 来源:国家自然科学基金委员会

北京基尔比生物公司主营产品:
3D回转重力环境模拟系统,随机定位仪,
类器官芯片摇摆灌注仪,
英国Kirkstall 类器官串联芯片灌流仿生构建系统