深圳泽医原代细胞生物技术有限公司

2

手机商铺

qrcode
商家活跃:
产品热度:
  • NaN
  • 0.9000000000000004
  • 0.9000000000000004
  • 1.9000000000000004
  • 0.9000000000000004
人CD8+T细胞
¥2088 - 12994

深圳泽医原代细胞生物技术有限公司

入驻年限:2

  • 联系人:

    邓红首

  • 所在地区:

    广东 深圳市 龙岗区

  • 业务范围:

    细胞库 / 细胞培养、技术服务、试剂、ELISA 试剂盒

  • 经营模式:

    生产厂商

在线沟通
推荐产品

人外周血单个核细胞(PBMC)

品牌:泽医原代细胞

¥805 - 8890

咨询

人白细胞采集(Leukopak)

品牌:泽医原代细胞

¥9980 - 99800

咨询

人脐带血单个核细胞(CBMC)

品牌:泽医原代细胞

¥3857 - 12143

咨询

人动员外周血单个核细胞(hmPBMC))

品牌:泽医原代细胞

¥350 - 1390

咨询

人脐带间充质干细胞(MSC)

品牌:泽医原代细胞

¥5860 - 15620

咨询
查看全部产品

公司新闻/正文

PD-1 表观遗传调控改善T细胞耗竭的新发现

709 人阅读发布时间:2024-10-10 17:27

PD-1 表观遗传调改善T细胞耗竭的新发现

 

在癌症和慢性病毒感染的领域,PD-1(程序性死亡蛋白1)的表达调控一直是研究的热点。PD-1是一种重要的免疫抑制分子,其在CD8+ T细胞上的高表达与T细胞的耗竭状态密切相关。尽管PD-1阻断疗法在肿瘤治疗中展现出显著疗效,但完全失去PD-1功能(如通过基因敲除)带来的效果较为复杂,既可能促进T细胞增殖,也会引发更高的细胞死亡率和较差的记忆T细胞形成。在T细胞耗竭中驱动 PD-1 高表达的机制尚不清楚,对于理清其有益或有害的影响至关重要。近期Debattama R. Sen教授及其团队发表在《Nature immunology》上的研究“Epigenetic tuning of PD-1 expression improves exhausted T cell function and viral control”为我们提供了新的视角。

PD-1 表观遗传调控改善T细胞耗竭的新发现 

 

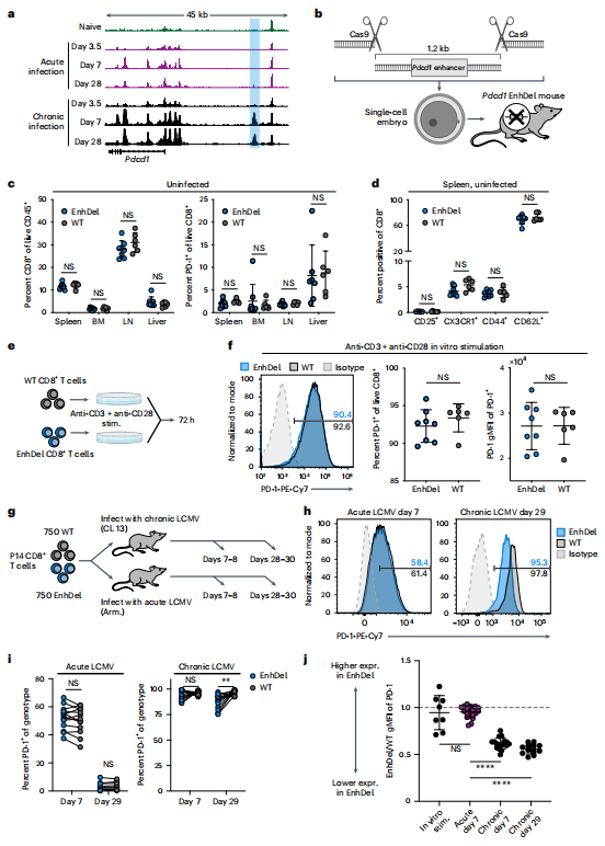
1.构建EnhDel 小鼠模型

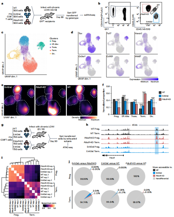
作者利用CRISPR-Cas9 基因编辑删除了Pdcd1基因上游的1.2 kb OCR,创建了一个 EnhDel小鼠模型。在未感染情况下 EnhDel 小鼠与同窝野生型(WT对照进行比较包括CD+8在内的多种免疫细胞频率相当(图1CCD8 +T 细胞的 PD-1表达在WTEnhDel模型中相比也无差异,但Treg γδ T  细胞PD-1表达在EnhDel模型显著降低,表明增强子可能特异性地维持这些细胞的PD-1的表达。

体外急性刺激实验中EnhDel 细胞PD-1表达与WT 细胞相似细胞增殖能力也无差异(图1f)。但在慢性LCMV Clone 13感染中, EnhDel 细胞的 PD-1的表达在感染晚期与WT 细胞相比显著降低(图1hj)。表明增强子缺失可降低慢性感染中耗竭 T 细胞中的 PD-1 表达在其他 T 细胞活化情况下表达不变

PD-1 表观遗传调控改善T细胞耗竭的新发现 

图一 在慢性感染期间,耗竭相关的 Pdcd1 增强子特异性降低 CD8 T 细胞中的 PD-1 表达

2. 增强子缺失对CD8+ T的影响:扩增 CD8 + T 细胞,促进增殖和存活,不产生新的耗竭。

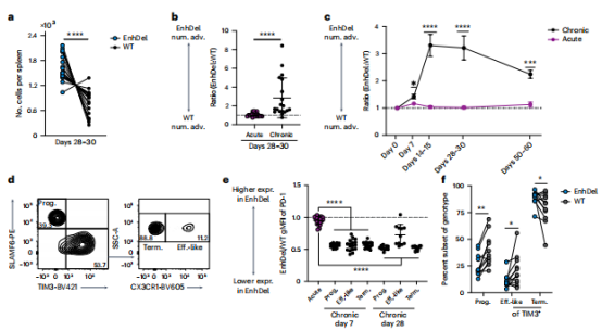
    在慢性感染的第 28-30天, CD8+ T 细胞EnhDel明显多于WT且这种情况持续到第50天之后但在急性感染中未观察到。作者还进行了增强子缺失对亚群形成的影响研究,增强子缺失导致 PD-1表达在各个亚群中减少,并影响了亚群的分布(图2e)。前期,EnhDel 细胞偏向于Prog. 亚群 Term亚群而在第30天时仅有Term亚群EnhDel 细胞中富集

PD-1 表观遗传调控改善T细胞耗竭的新发现 

2增强子缺失增加耗竭的 CD8 T 细胞数量并调节亚群分布

作者还通过BrdU Annexin V实验对增强子缺失对T细胞增殖和凋亡两个过程的影响进行了研究。实验发现增强子缺失对增殖和细胞死亡的影响因亚群和时间点而异在早期时间点(第7天和第15天)EnhDel细胞比WT细胞增殖更多细胞凋亡显著降低。这种现象在不同亚群内表现不同,Prog.细胞在早期增殖更快,而Term细胞在晚期凋亡减少。相关数据表明耗竭相关的完整的PD-1增强子能抑制Prog细胞的早期增殖,促进Term细胞的晚期细胞死亡。

单细胞 RNA 测序(scRNA-seqATAC-seq分析表明三种基因型的耗竭细胞亚型分布有所不同,增强子缺失和 Pdcd1-KO 都不会从根本上改变耗竭 T 细胞亚群的形成,并且两个分析的亚群的染色质可及性谱在基因型之间非常相似4

PD-1 表观遗传调控改善T细胞耗竭的新发现 3:增强子缺失增加了耗竭 CD8 T 细胞的早期增殖和晚期存活率

PD-1 表观遗传调控改善T细胞耗竭的新发现 

4PD-1 表达的遗传扰动不会产生新的耗竭 CD8 T 细胞亚群

3.增强子缺失诱导的特殊的效应功能

     通过主成分分析(PCA)和基因集富集分析(GSEAEnhDel细胞与野生型和Pdcd1 KO T细胞区分开来,并明确了EnhDel 富集的基因集,EnhDel细胞显著富集效应状态和氧化磷酸化基因,而凋亡基因减少(图5e-f)。EnhDel细胞在Prog.Term.亚群中的IFNγ表达水平介于WTPdcd1-KO之间(6d),GZMBEff.-likeTerm.亚群中高于Pdcd1-KO6e),而TNF 产生无显著差异。EnhDel细胞还表现出较低的TOX和较高的KLRG1表达(6f-g),并减少了凋亡(6h)。EnhDel的出现似乎在完全PD-1缺失和野生型表达的极端之间取得了平衡,突显了量身定制干预措施优化T细胞功能的潜力。

该团队还研究了增强子缺失对疾病进展和宿主健康的影响在小鼠模型中,EnhDel细胞转移减少了体重损失(7b)并提高了生存率(7c),在感染早期降低了病毒滴度和炎症因子水平(7d-f),慢性阶段也显著增强了病毒控制(7g-h)。相比Pdcd1-KOEnhDel细胞在改善抗病毒效果的同时,避免了宿主损伤。与可能导致免疫病理学的完全PD-1缺失不同,EnhDel细胞维持病毒控制而不会引起致命的病理反应。

PD-1 表观遗传调控改善T细胞耗竭的新发现 

5:增强子缺失促进了不同于WTPdcd1-KO T细胞的效应转录状态

PD-1 表观遗传调控改善T细胞耗竭的新发现 6:与 Pdcd1-KO WT 细胞相比,增强子缺失会产生中间和独特的功能特性。

 

PD-1 表观遗传调控改善T细胞耗竭的新发现 7: 增强子缺失改善了病毒控制,同时限制了宿主损伤

研究发现,这种特定的增强子缺失可降低慢性感染中耗竭 T 细胞中的 PD-1 表达,增强了CD8+ T细胞的持久性,并改善对病毒的控制。然而,与完全敲除PD-1基因不同,这种增强子缺失并未引发免疫病理损伤。该研究表明,通过操控特定的增强子可以适度调控PD-1的表达,改善慢性感染中CD8+ T细胞的功能,同时避免了过度的免疫病理学问题。通过精细调控PD-1的表达,研究者们实现了在不增加自身免疫风险的情况下,增强了T细胞对慢性感染的控制能力。

这一发现不仅为理解PD-1在T细胞功能中的作用提供了新的分子机制,也为癌症和病毒感染的治疗提供了新的思路。通过表观遗传编辑技术,我们或许能够找到一种“最佳”,在不影响免疫系统正常功能的前提下,优化PD-1的表达水平,从而提高T细胞的抗肿瘤和抗病毒能力。这项研究的重要性在于,它不仅增进了我们对PD-1调控机制的理解,还为未来的免疫治疗提供了新的方向。通过精准调控PD-1的表达,我们有望开发出更为安全有效的治疗策略,以应对癌症和慢性病毒感染的挑战。随着研究的深入,我们期待能够看到更多基于这一机制的临床应用,为患者带来新的希望。

上一篇

《Nature Communications》:CAR-T细胞中GLUT1的过表达诱导代谢重编程并增强效能

下一篇

外周血单个核细胞(PBMC)买二赠一大促销!

更多资讯

我的询价