3 年
手机商铺
公司新闻/正文
47 人阅读发布时间:2025-10-21 15:11

题目:Integrated in vivo combinatorial functional genomics and spatial transcriptomics of tumours to decode genotype-to-phenotype relationships
期刊:Nature Biomedical Engineering
IF:26.6
DOI:10.1038/s41551-025-01437-1
研究背景
主要发现
基因型与空间特征精准对应
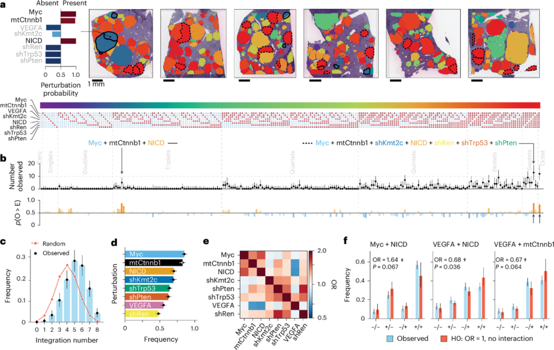
研究团队创新性地将多基因扰动与空间转录组结合,借助 C-G2P 平台在同一张组织切片上同时读取“基因条形码”和“转录组特征”。最终,他们在 6 个肝脏分区中标注出 324 个肿瘤结节,每个结节都能直接对应到其独特的基因扰动组合。利用 C-G2P 平台能够在一张切片上直观看到“某种基因型如何在组织的特定位置塑造出怎样的表型特征”。

C-G2P平台:基因型与空间表型的精准对应
空间生态位塑造肿瘤微环境
进一步分析发现,不同类型的结节呈现出明显的空间规律:胆管样(CCA)结节多位于肿瘤—间质交界处,该区域富含免疫抑制性成纤维细胞(CAFs)、缺乏淋巴细胞浸润,并伴随细胞外基质重塑;而中央静脉样(HCC)结节则靠近中心静脉区域,富集代谢与氧化还原相关基因。由此可见,肿瘤发生并不是孤立存在的,而是深受其所处“空间生态位”的影响。

CCA与HCC微环境的独特分布
基因互作分析揭示潜在致瘤路径
通过统计模型对结节数据进行分析,发现了多个关键基因间的互作模式:Myc + NICD组合在结节中呈协同趋势;VEGFA与NICD、mtCtnnb1之间表现出互斥关系,提示VEGFA的促胆管样作用可能被某些信号通路抑制;此外,shKmt2c结节显著富集胆管标志基因(Krt19、Gp2),暗示其在肝胆型分化和表型塑造中的潜在调控作用。

Myc、VEGFA等致瘤基因互作图谱
功能实验验证空间推断
为了进一步验证结论准确性,研究团队设计了“缺一”对照实验:去除VEGFA的扰动会导致肿瘤更快形成、结节类型以HCC为主,胆管样显著减少;去除mtCtnnb1则延缓肿瘤形成,并显著增加CCA比例。这些结果不仅验证了基因型—表现型关联的可靠性,还表明不同基因扰动在肿瘤进化过程中的地位并不等同,而是存在互作、掩盖或放大等复杂的效应。

基因扰动驱动肿瘤演化的空间验证
总 结
本研究利用C-G2P平台,将体内多基因扰动与空间转录组技术相结合,在同一张切片上实现了多基因组合的空间追踪。结果不仅揭示了不同基因组合在肝脏组织中的精确分布,同时展现了它们如何塑造多样的肿瘤形态与微环境,以及如何影响肿瘤的演化轨迹与免疫逃逸特征。这一策略有望为解析肿瘤基因互作网络、探索空间生态位驱动机制提供具有空间维度的参考。