3 年
手机商铺
公司新闻/正文
817 人阅读发布时间:2023-01-18 16:03
COVID-19表现出不同的疾病严重程度和症状,包括急性全身性炎症和高细胞因子血症,随后出现免疫细胞调节异常。COVID-19中的细菌重复感染可使病程进一步复杂化,并与死亡率增加有关。然而,人们对SARS-CoV-2的发病机制和高细胞因子血症如何阻碍对抗细菌重复感染的先天免疫功能的了解有限。因此,研究者评估了COVID-19急性期患者和相应恢复期患者的COVID-19血浆高细胞因子血症对髓系免疫细胞对细菌挑战的功能反应的影响。研究者发现COVID-19患者严重的高细胞因子状态与细菌重复感染的发展相关。接受地塞米松治疗的COVID-19患者血浆中总体炎症标志物显著降低,并对体外细菌挑战表现出增强的免疫反应。最后,广泛的抗炎治疗与COVID-19危重患者CRP、IL-6水平以及ICU住院时间和通气天数的降低有关。
文章题目:Hyperinflammatory environment drives dysfunctional myeloid cell effector response to bacterial challenge in COVID-19
中文题目:在COVID-19中,过度炎症环境导致骨髓细胞效应反应功能失调
发表时间:2022.01
期刊名称:PLoS Pathogens
影响因子:7.464
DOI:10.1371/journal.ppat.1010176
组学技术:4D Label free蛋白质组学
样本类型:人血浆
01 研究思路
1. COVID -19介导的高细胞因子血症与随后的细菌重复感染相关
研究者试图调查在ICU住院期间发生继发性细菌感染(细菌重复感染)的COVID-19患者与未发生细菌重复感染的患者的细胞因子水平是否存在差异。主成分分析(PCA)显示,在COVID-19患者急性期和rec期测量的细胞因子与健康供体分开聚集(图1A)。发生细菌重复感染的急性期(图1B)和rec期COVID-19患者(图1C)与未发生细菌重复感染的患者(图1A-1C)相比,其密度曲线上的分离度均有所增加。发生细菌重复感染的患者在急性期和rec期均表现出显著升高的累积细胞因子水平(炎症指数)(图1D)。

2、急性期COVID-19患者中性粒细胞和单核细胞对细胞内细菌的清除减少
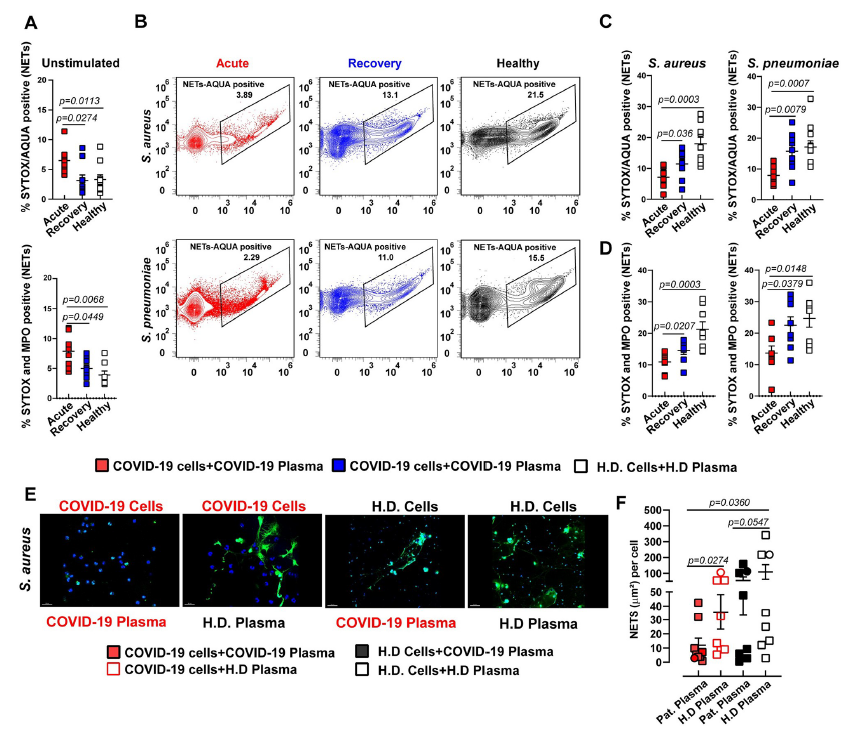
研究者进一步评估了体外细菌挑战时中性粒细胞和单核细胞的功能。在用肺炎链球菌(SP)或金黄色-葡萄球菌(SA)进行细菌感染之前,先用自体或异源血浆培养来自COVID-19危重患者或健康供体的中性粒细胞和单核细胞(图2A-2D)。研究者观察到,与健康血浆刺激相比,来自COVID-19患者或健康捐赠者的中性粒细胞和单核细胞与急性期COVID-19血浆孵育后,细胞内杀菌功能受损,清除细菌的能力显著降低(图2A-2D)。

3、急性期COVID-19患者对细菌挑战的中性粒细胞效应反应受损
接下来研究者评估了与急性期COVID-19中性粒细胞细胞内杀伤能力降低有关的因素,研究者分析了关键的中性粒细胞效应反应。用急性期COVID-19血浆刺激急性期患者或健康供体的中性粒细胞,与用健康血浆刺激相比,细菌攻击时ROS水平显著降低(图3A),髓过氧化物酶(MPO)水平显著降低(图3C(左))。急性期患者的中性粒细胞比来自rec期患者或健康供体的中性粒细胞表现出更高数量的自发细胞外DNA释放(图4A(上))和更高水平的MPO-DNA复合物(图4A(下))。然而,与rec期患者或健康供体的中性粒细胞相比,细菌攻击导致急性期患者中性粒细胞中细胞外陷阱(NETs)和MPO-DNA复合物的释放显著降低(图4B-4D)。


4、急性期COVID-19患者的中性粒细胞信号转导改变进一步表征了功能障碍的表型
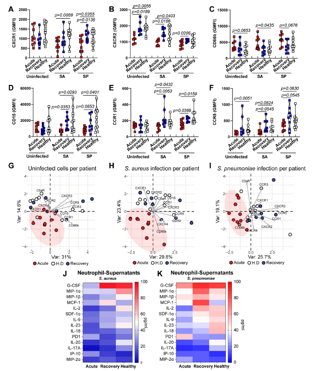
鉴于观察到急性期COVID-19患者的中性粒细胞效应反应受损,研究者研究了中性粒细胞潜在的关键信号传导机制和受体表型。急性期患者的中性粒细胞趋化因子受体CXCR2、CXCR3和CCR5的表达明显降低(图5B和5F)。此外,研究者观察到急性期患者中性粒细胞中活化标志物CD66b水平较高(图5C)。在细菌感染后,在急性期COVID-19患者的中性粒细胞中发现了类似的细胞表面受体表型模式(图5A-5F)。总体而言,COVID-19急性期患者的PCA与rec期患者和健康供体明显分离,表现出强烈的受体表型聚类,而rec期和健康对照组在很大程度上重叠(图5G-5I)。最后,研究者研究了COVID-19患者中这种独特的中性粒细胞表型是否也以细菌攻击时参与自分泌-旁分泌信号传导的细胞因子产生受损为特征。具体结果见图5J-5K。

5、COVID-19中单核细胞亚群信号转导的改变表征了抗菌表型受损
急性期患者的经典单核细胞表现出更多的异质性,与恢复期和健康期单核细胞相比,CD163、CX3CR1表达较高,HLA-DR表达较低(图6A)。细菌攻毒后,来自COVID-19患者(急性期和rec期)的经典单核细胞显示CD163和CD11b高表达,但激活标志物HLA-DR、CD86和CD80低表达(图6A -6D)。总的来说,经典单核细胞的PCA在细菌攻击时显示出急性期COVID-19聚集模式,这与HLA-DR、CD86、CD80低表达和CD163、CX3CR1和CD11b高表达密切相关(图6G-6I)。最后,与健康对照组相比,细菌攻击时COVID-19单核细胞显示细胞因子分泌抑制(图6J和6K)。

6、TNF-α、IFN-γ和IL-4联合抑制COVID-19危重患者髓系免疫细胞抗菌效应功能受损
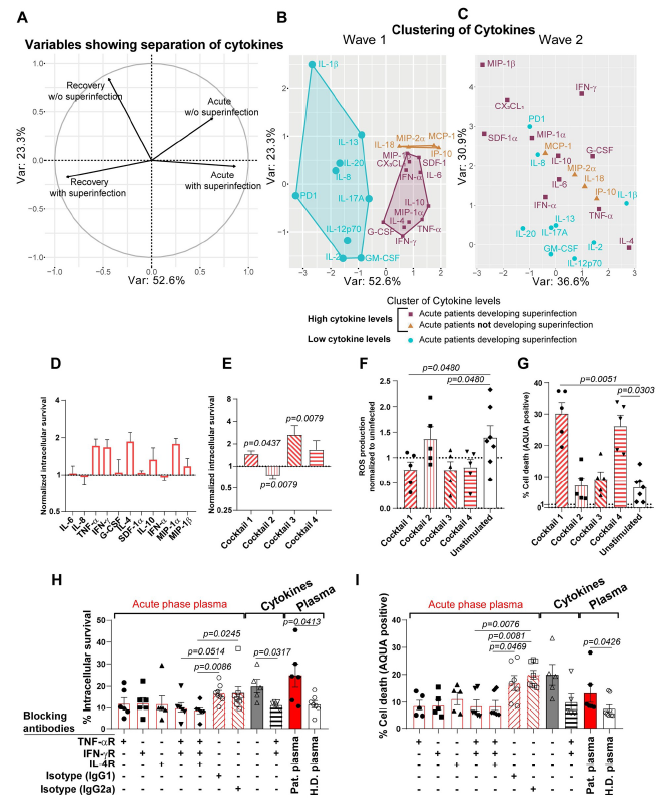
研究者比较了2020年3月至6月第一波危重患者的血浆细胞因子水平与2020年7月至12月第二波危重患者的血浆细胞因子水平,并按是否存在细菌重复感染情况进行分层。根据恢复试验,地塞米松治疗是在第二波治疗期间进行的。细胞因子的PCA值显示急性期或rec期患者之间以及细菌重复感染状态之间有明显的区别(图7A)。此外,对于在ICU住院期间出现细菌重复感染的COVID-19危重患者,在PCA中观察到细胞因子的清晰聚类(图7B)。为了研究这种特定细胞因子簇在中性粒细胞和单核细胞功能反应能力重叠感染患者中的潜在作用,研究者使用细菌攻击前的单个细胞因子或细胞因子组合对健康供体中性粒细胞进行细胞因子刺激试验。他们发现了五种细胞因子的强烈作用,导致中性粒细胞中细胞内细菌存活增加(图7D)。当不同的细胞因子组合刺激细胞时,这种表型显著增加。具体结果见图7E-G。最后,研究者确认了这些已确定的细胞因子在观察到的COVID-19髓系免疫细胞抗菌效应功能受损中的重要性:TNF-α、IFN-γ或IL-4受体的阻断会导致细胞内细菌存活率降低,而TNF-α和IFN-γ或TNF-α、IFN-γ和IL-4受体的阻断会导致细胞内细菌存活率显著降低(图7H)。

7、血浆蛋白质组学显示,在接受地塞米松治疗的COVID-19危重患者中,炎症介质减少
除了分析COVID-19急性期和rec期的血浆细胞因子水平外,研究者还试图确定血浆中是否有其他可溶性蛋白可能是骨髓免疫细胞抗菌效应反应受损的驱动因素。研究者通过TIMS-TOF-MS对这些患者血浆中的蛋白质变化进行了评估。他们在33份血浆样本中共鉴定出308种蛋白质,包括16对患者(急性期和rec期),其中8对来自第1波(未接受地塞米松治疗)和第2波(接受地塞米松治疗)的COVID-19危重患者,外加第1波(未配对)的急性期患者样本。火山图显示,与rec期相比,急性期第1波中涉及组织保护的蛋白质,如SERPINA10、炎症标志物CRP、LBP、TSKU、SAA2和S100A9以及髓系免疫细胞标志物CD14增加了两倍以上(图8A)。对于第2波,仅在FDR为0.25时观察到蛋白强度的差异,与波1相比,急性期和rec期的蛋白强度差异要小得多,但SAA2和S100A9的水平也较高(图8B)。此外,根据患者的病情(急性期vs rec期),对波1和波2患者中蛋白质的显著强度变化进行评估,结果显示,与波2相比,波1中CD14、HPR、MNDA和几种SERPINAs等蛋白质的倍数变化显著更高(图8C),表明波1和波2中炎症介质水平存在显著差异。对于两波患者受影响的不同途径,他们通过Reactome (Reactome数据库)基因集富集分析(GSEA)观察到,与波1和波2之间的rec期相比,急性期的几个代谢过程明显失调(图8D和8E),特别是在先天免疫防御和细胞应激反应中。最后,他们进行了STRING相互作用分析:由于它们参与先天免疫反应、对细菌的防御反应、细胞因子的产生和髓系细胞的激活以及对感染的免疫效应反应的调节,大量已鉴定的蛋白质紧密相连(图8G)。

8、改善骨髓细胞对细菌挑战的效应反应和降低炎症介质水平与地塞米松治疗有关
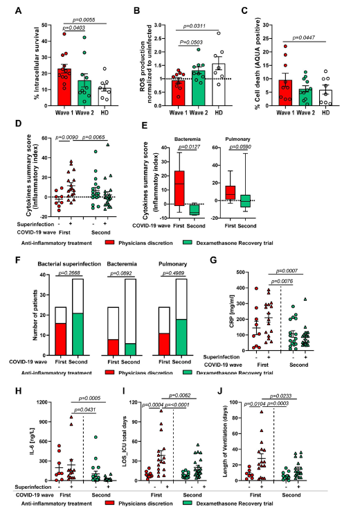
研究者使用健康供体中性粒细胞或单核细胞与第1波或第2波患者的血浆进行刺激试验,并评估其对细菌挑战的效应反应。结果显示,与健康血浆刺激相比,波1血浆刺激的中性粒细胞细胞内细菌存活显著增加(图9A), ROS水平降低(图9B),细胞死亡增强(图9C),而波2血浆刺激没有观察到这些差异。一项对第一波发生细菌重复感染的COVID-19患者的分析显示,在急性期和rec期,通过细胞因子总结评分(炎症指数)测量的累积细胞因子水平显著升高(图1D和9D)。此外,与第一波相比,在第二波中,菌血症患者血浆中的细胞因子总结评分显著降低(图9E,左),且在肺部重复感染患者中呈下降趋势(图9E,右)。

02 主要结论
研究者证明了在急性COVID-19期间,重症患者出现了中性粒细胞和单核细胞效应细胞因子的改变,这严重影响了他们应对细菌挑战的能力,这是通过对中性粒细胞和单核细胞进行深入的功能和表型评估确定的。这些数据证实了临床病程,与第2波相比,第1波重症COVID-19患者的细菌重复感染增加。他们的研究进一步强调了针对性治疗的重要性,旨在恢复中性粒细胞和单核细胞的抗菌效应功能,从而降低COVID-19因继发性细菌感染导致死亡率升高的风险。
参考文献:
Mairpady Shambat S, Gómez-Mejia A, Schweizer TA, Huemer M, Chang CC, Acevedo C, Bergada-Pijuan J, Vulin C, Hofmaenner DA, Scheier TC, Hertegonne S, Parietti E, Miroshnikova N, Wendel Garcia PD, Hilty MP, Buehler PK, Schuepbach RA, Brugger SD, Zinkernagel AS. Hyperinflammatory environment drives dysfunctional myeloid cell effector response to bacterial challenge in COVID-19. PLoS Pathog. 2022 Jan 10;18(1):e1010176. doi: 10.1371/journal.ppat.1010176. PMID: 35007290; PMCID: PMC8782468.