11 年
手机商铺
技术资料/正文
99 人阅读发布时间:2025-02-18 13:13

论文上线截图
世界卫生组织的数据显示超过2.4亿人受到抑郁的影响。肠道与大脑之间的相互作用将情绪障碍和大脑的认知中心与胃肠道的外周控制和功能联系起来。研究表明,肠道微生物群的调节有可能用于抑郁症的治疗,例如粪便微生物群移植(FMT)。突触修剪是正确神经回路形成的重要环节,对于抑郁中大脑的发育和神经稳态的维持至关重要。最近的研究揭示了补体参与发育性突触修剪和病理突触丢失。补体C3是补体激活途径中的中心环节。在抑郁患者和抑郁动物模型中观察到外周和中枢激活的补体系统。这些结果表明,补体C3 / CR3信号通路与抑郁的发病机制相关。然而,肠道菌群是否是介导抑郁发病机制中中枢突触修剪的补体的来源,以及补体是否是肠-脑交流中的重要环节仍然未知。据报道,逍遥散(XYS)通过调节肠道微生态缓解抑郁。然而,XYS介导的缓解抑郁的肠-脑相互作用的主要途径仍不清楚。
在本研究中,作者使用潜在的抗抑郁药物XYS来探索肠道菌群在治疗抑郁中的作用,以及肠道微生物与中枢神经系统相互作用的具体机制。作者发现抑郁是由肠道菌群失调和补体C3介导的小胶质细胞异常突触修剪引起的。此外,XYS缓解抑郁主要是通过调节肠道菌群和微生物代谢物,进而改善补体系统和异常突触修剪。
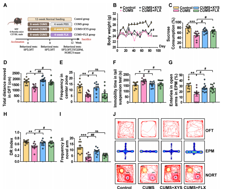
1. XYS作为一种潜在的抗抑郁药物,以肠道微生物依赖的方式缓解了CUMS诱导的抑郁/焦虑样行为以及认知障碍
通过给小鼠施加慢性不可预测的轻度压力(CUMS)诱导抑郁样行为,随后进行每日口服XYS评估XYS对CUMS诱导的抑郁样行为的潜在抗抑郁活性(图2A)。XYS干预显著缓解了CUMS诱导的抑郁样行为(图2B-F)。XYS治疗还显著改善了CUMS诱导的抑郁样行为小鼠的焦虑样行为和认知障碍。上述结果表明,XYS具有显著的抗抑郁效果。使用抗生素破坏肠道菌群可以影响XYS对小鼠抑郁样行为的改善,表明XYS的疗效在一定程度上依赖于肠道菌群(图S1i-j)。综上所述,结果表明CUMS在小鼠中诱导抑郁样和焦虑样行为以及认知障碍。XYS以肠道微生物依赖的方式缓解了CUMS诱导的抑郁/焦虑样行为和认知障碍。

图1. 整个实验的研究设计

图2. XYS作为一种潜在的抗抑郁药物,缓解了CUMS诱导的抑郁/焦虑样行为以及认知障碍
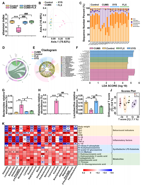
2. 抑郁样行为伴随着肠道菌群失调
为了检测抑郁期间肠道稳态的变化,测定了结肠炎症和屏障功能、肠道微生物多样性以及微生物代谢物。
表现出抑郁样行为的小鼠显示出明显的结肠炎症(图3A-B)。透射电子显微镜显示,表现出抑郁样行为的小鼠微绒毛的大小和数量减少,肠道屏障出现异常(图3C)。结肠炎症的加重和屏障功能的破坏会影响外周炎症因子的水平。(图3D-G)。XYS给药后可以改善结肠屏障功能、炎症病理和外周炎症因子的水平(图3A-G)。
通过16S rRNA基因测序和UHPLC-QTOF- MS / MS分析评估了抑郁模型中肠道菌群和肠道代谢物的变化以及对抗抑郁药物的反应。α -多样性结果表明,抑郁样行为小鼠肠道微生物多样性降低,并且可以通过口服抗抑郁药物(XYS或FLX)恢复(图4A)。基于Bray-Curtis距离的主坐标分析(PCoA)显示对照组和抑郁样行为小鼠肠道菌群结构之间存在差异(图4B)。表明XYS的口服给药显著影响抑郁样行为小鼠的粪便菌群结构。
变形菌门是抑郁样行为小鼠粪便菌群中的优势门。XYS干预显著降低了变形菌门的丰度(图4C-D)。CUMS组中拟杆菌属和克雷伯菌属的丰度显著增加,而XYS的口服给药显著降低了其相对丰度。此外,作者分析了小鼠的结肠内容物。在抑郁样行为的发展或抗抑郁药物的摄入中代谢物发生了变化(图4J)。
这些结果表明,抑郁样行为的发展伴随着肠道稳态的失调。然而,抗抑郁药物改善了肠道菌群的组成和代谢。

图3. XYS抑制CUMS诱导的结肠炎症反应,改善屏障功能

图4. 抑郁样行为伴随着肠道稳态的失调,而抗抑郁药物能够恢复肠道稳态
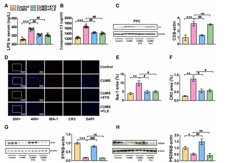
3. 补体C3/CR3激活以及补体参与的小胶质细胞介导的异常突触修剪是抑郁的重要病理表现
补体系统介导的中枢突触修剪是否参与了抑郁样行为的出现以及抗抑郁药物对补体的调节尚不清楚。作为补体系统激活的重要途径,LPS在抑郁样行为小鼠血清中高表达;在血清样本中观察到补体C3水平显著升高;补体C3在前额皮质中的表达显著增加(图5A-C)。为了评估中枢小胶质细胞中的突触修剪,测定了LPS诱导的CD68和IBA-1表达水平的变化。免疫荧光结果显示,CUMS诱导的前额皮质小胶质细胞表现出LPS的特异性激活(图S3a-b),小胶质细胞体的大小增加,呈现出更分枝的表型。CUMS诱导前额皮质中CR3表达的增加。这表明在抑郁发展过程中,C3 / CR3信号的激活与小胶质细胞在细胞质中共定位(图5D-F)。突触蛋白SYN和PSD95是反映突触生长和维持的重要指标。在经CUMS处理的小鼠的前额皮质中,SYN和PSD95的蛋白表达显著降低,表明抑郁期间突触功能受损(图5G)。同时,XYS给药降低了外周和前额皮质中补体C3的表达,抑制了C3 / CR3通路的激活,并增加了突触蛋白SYN和PSD95的表达水平,表明抗抑郁药物抑制了补体参与的小胶质细胞介导的异常突触修剪,维持了突触神经元的正常生长。综上所述,补体C3 / CR3的激活和小胶质细胞介导的异常突触修剪是抑郁的重要病理表现。同时,抗抑郁药物抑制了CUMS诱导的补体C3 / CR3的激活和补体参与的小胶质细胞介导的异常突触修剪,从而维持了突触神经元的正常生长。

图5. 补体C3/CR3激活以及补体参与的小胶质细胞介导的异常突触修剪是抑郁的重要病理表现
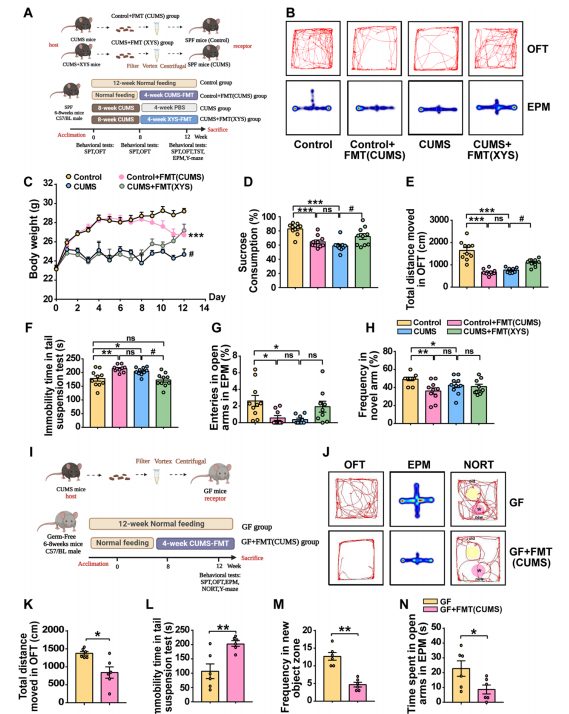
4. 失调的肠道菌群移植诱导了抑郁样行为的发生
通过将CUMS诱导小鼠来源的粪便菌群移植到SPF和GF小鼠中,确定了CUMS介导的菌群对SPF和GF小鼠的影响(图6A)。FMT后,SPF和GF小鼠均表现出显著的抑郁样和焦虑样行为,并伴有认知记忆障碍(图6B-H)。此外,将给予XYS的小鼠来源的粪便菌群移植到CUMS诱导的小鼠中,发现与未经治疗的CUMS诱导小鼠相比,接受XYS处理小鼠粪便菌群的CUMS小鼠体重增加和蔗糖偏好显著改善(图6B-E)。然而,在接受XYS处理小鼠粪便菌群的小鼠中,未观察到焦虑样行为和认知障碍的改善(图6F-G)。这些结果表明,CUMS-FMT促成了抑郁样行为、焦虑样行为和认知障碍,而XYS-FMT缓解抑郁,但并未缓解焦虑样行为和认知障碍。这表明肠道菌群失调诱导了抑郁样行为的发展,而用抗抑郁药物处理的FMT对抑郁样行为具有抑制作用。

图6. 失调的肠道菌群移植直接诱导了抑郁样行为的发生
5.失调的肠道菌群介导结肠炎症和屏障破坏
将CUMS组的粪菌移植到对照小鼠以及将XYS + CUMS组的粪菌移植到CUMS诱导的小鼠中,以研究CUMS-FMT和XYS-FMT对结肠炎症和肠道屏障功能的生物活性。接受CUMS诱导小鼠粪便菌群的GF和SPF小鼠均表现出显著的结肠炎症综合征,在SPF小鼠中,XYS-FMT逆转了CUMS诱导的结肠炎症(图7A-F)。这些结果表明,CUMS-FMT引起了结肠炎症反应和肠道屏障损伤。此外,XYS-FMT抑制了CUMS诱导的结肠炎症反应并改善了屏障功能。这表明失调的肠道菌群介导了结肠炎症和屏障破坏,而用抗抑郁药物进行的粪菌移植治疗对结肠炎症和屏障破坏具有抑制作用。

图7. CUMS-FMT促成了结肠炎症反应和肠道屏障损伤;XYS-FMT抑制了CUMS诱导的结肠炎症反应,改善了屏障功能
6.CUMS-FMT介导了肠道菌群的紊乱,而XYS-FMT恢复了肠道平衡
进一步通过16S rRNA基因测序探索了CUMS-FMT和XYS-FMT对小鼠肠道菌群组成的影响。两组之间观察到肠道菌群结构的分离,这表明抑郁小鼠的肠道微生物结构受到XYS-FMT的影响(图8C)。此外,还探讨了应激和FMT对小鼠肠道微生物结构的影响,结果表明在相同应激条件下菌群变化的一致性。
接下来,评估了FMT对宿主肠道菌群的影响。接受CUMS-FMT的SPF小鼠也表现出改变的肠道微生物结构和组成。在CUMS小鼠中评估了XYS-FMT的效果。接受XYS-FMT的CUMS小鼠也表现出肠道微生物结构和组成的改变。(图8D-K)。

图8. CUMS-FMT介导了小鼠肠道菌群的紊乱;XYS-FMT调节了肠道菌群的组成
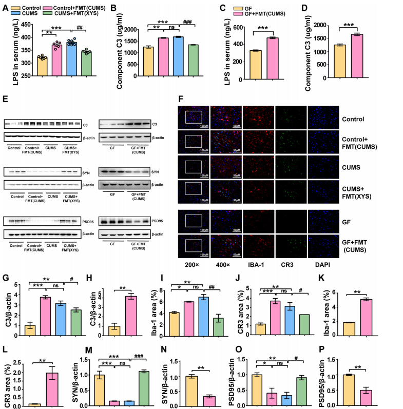
7. 失调的肠道菌群诱导的补体C3激活以及小胶质细胞介导的异常突触修剪
抑郁样行为的出现以及抗抑郁药物的作用机制涉及肠道菌群、补体C3 / CR3和突触修剪的变化。为了探讨在没有应激刺激的情况下,粪便微生物移植是否能够诱导补体C3的变化和异常的小胶质细胞介导的突触修剪,将CUMS诱导小鼠的粪便菌群移植到SPF和GF小鼠中。接受CUMS诱导小鼠粪便菌群的小鼠血清中的LPS和C3水平显著增加(图9A-B),前额皮质组织中补体C3的蛋白表达显著增加(图9E)。CUMS-FMT诱导了前额皮质中小胶质细胞的激活和CR3表达增加,表明CUMS-FMT可以直接诱导C3 / CR3通路的激活(图9F-L)。SYN和PSD95的表达水平降低,这也表明了由异常突触修剪引起的神经元损伤(图9M-P)。
作者还评估了抗抑郁药物-FMT对CUMS小鼠突触修剪的影响。XYS给药可以调节CUMS小鼠中C3介导的异常突触修剪。用XYS进行肠道菌群干预对其抗抑郁效果具有重要意义(图9A-P)。
综上所述,失调的肠道菌群介导了补体C3的激活和小胶质细胞介导的异常突触修剪,而用抗抑郁药物进行的粪便菌群移植抑制了CUMS诱导的补体C3的激活和补体参与的小胶质细胞介导的异常突触修剪。

图9. 失调的肠道菌群诱导了补体C3的激活以及小胶质细胞介导的异常突触修剪

图10. 抑制异常突触修剪是针对微生物治疗抑郁的关键
结论
总之,作者的研究表明抗抑郁药物能够减轻CUMS诱导的抑郁。肠道菌群的变化导致补体C3激活的抑制,进而改善补体紊乱的进程以及中枢补体介导的小胶质细胞的异常突触修剪,从而减轻抑郁症状。这些发现为肠道菌群介导的抑郁缓解提供了新的见解,并将促进针对抑郁和其他精神障碍的治疗和预防策略的发展。