11 年
手机商铺
技术资料/正文
161 人阅读发布时间:2025-01-22 11:45

论文上线截图
社交认知过程中的基本能力是检测、解释和适当反应他人情绪的变化,对他人情绪变化的反应可能因之前的负面情绪体验(以下简称“负面自我体验”)而表现出个体间差异。负面自我体验可能减少我们对处于应激中的他人的注意力来负面影响情绪。相反,也可能促使亲社会行为,关怀回应他人的痛苦。然而,负面自我体验对他人应激反应的影响背后的神经生物学机制尚不清楚。
应激对反应的主要调节因子是促肾上腺皮质激素释放因子(CRF)。CRF神经元也存在于内侧前额叶皮质(mPFC)中,这是情绪识别和其他社交认知能力的主要调节器。mPFC中的CRF系统是否调节对他人情绪的反应以及负面自我体验的影响尚未被探索。
在这里,作者研究了有着相同的应激体验是否会影响小鼠对同类情绪变化的反应能力。作者发现,自我体验应激事件会导致在接触相同负面情绪时,个体间和性激素依赖的差异。使用病毒方法在mPFC内沉默CRF mRNA,mPFC中CRF参与了应激自我体验调节应激情绪识别。此外,活体钙成像揭示了mPFC中CRF神经元根据观察者过去的经历对应激或中性示范者显示出相反的激活模式。值得注意的是,光遗传学操作发现,mPFC中CRF神经元活动的相对减少可以诱导社会偏好,而它们的激活则诱导社会回避,但这只发生在有应激自我体验的小鼠中。作者的结果表明,享有相同的应激体验影响对处于应激中的他人的社会接近,并且mPFC中的CRF调节这些社会反应。
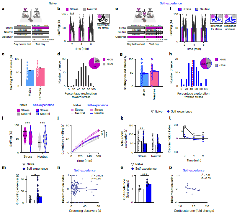
1.限制经历改变对他人相同应激的反应
作者首先测试了共享相同的应激体验是否会影响小鼠识别和接近基于情绪状态的同类的能力。在情绪识别任务(EDT)中,观察者小鼠被放置在两个处于不同情绪状态的同类(示范者)面前。如先前报道的,观察者对限制应激同类的嗅探增加(图1b)。没有观察到性别依赖的差异(图1c)。
接下来,作者探索了对限制应激小鼠的社会接近的个体差异。在观察者中,有77%的小鼠显示出对应激示范者的偏好(图1d)。然而,限制应激的自我体验将显示出对限制应激示范者增加嗅探的观察者比例降低到55%。与原始观察者相比,在限制自我体验的观察者中发现对限制应激但不是中性示范者的社会探索减少(图1j-k)。总的来说,结果表明,过去的应激事件经历改变了小鼠对经历相同应激情绪状态的同类的反应。

图1. 克制应激自我体验改变个体对他人应激的反应
2. 电击经历改变对他人相同应激的反应
对处于困境中的同类的共情反应只能由相同的应激经历触发。为了证实这一点,作者评估了另一种应激事件对作者模型中负面情绪自我体验调节情绪识别的影响。这一次,观察者小鼠被测试时,有一个中性示范者和一个电击示范者。在电击自我体验条件下,观察者在测试前一天经历了相同的电击应激(图2c)。与原始的观察者不同,电击自我体验的小鼠避开了电击示范者(图2d)。对中性示范者的嗅探和社会探索没有受到影响(图2e-f),表明对社会性没有一般影响。这些数据表明,不同类型的应激自我体验同样改变了对他人观察到的相同应激的反应。

图2. 只有当观察者和演示者具有相同的负面情绪体验时,情绪识别才会发生改变
3.不匹配的经历不影响情绪识别
接下来,作者测试了情绪识别是否会受到观察者经历与情绪改变的示范者经历不同的应激源的影响。作者用一个中性示范者和一个限制应激示范者测试了原始的(图2j)和电击自我体验的(图2l)观察者小鼠。电击的观察者对限制应激同类的嗅探增加,自我梳理的数量在限制自我体验的观察者中增加。观察者和示范者之间不同的应激经历并没有改变观察者在情绪识别期间的社会接近方式,限制操作本身并没有改变情绪识别。结果表明,只有当观察者小鼠与情绪改变的示范者共享相同的负面经历时,情绪识别才会改变。

图2. 只有当观察者和演示者具有相同的负面情绪体验时,情绪识别才会发生改变
4. 层级影响自我体验如何影响雄性的情绪识别
睾酮水平可以影响人类的情绪识别能力。此外,反映睾酮水平的社会优势地位对雄性啮齿类动物的社会恐惧传递有调节作用。因此,作者假设社会优势地位可能影响情绪识别和应激的自我体验。
作者使用经过充分验证的钻管测试来评估小鼠的社会层级。层级地位没有调节雌性的情绪识别能力,而在负面自我体验的雄性观察者中,优势小鼠避开了应激示范者(图3d-e)。负面自我体验对优势小鼠的影响比从属小鼠更大,完全逆转了它们的区别行为(图3i-j)。总的来说,优势雄性小鼠更容易受到负面自我体验对应激情绪识别的调节,将它们对应激小鼠的偏好转变为回避。然而,观察者和示范者之间的相对层级地位也可能影响自我体验小鼠中这种回避行为的出现。

图3. 情绪识别自我经验调节的性别差异
5. 发情期阻止自我体验对情绪识别的影响
接下来,作者对雌性小鼠进行了相同的关于性激素的假设测试。有证据表明,月经周期对女性的情绪识别和共情能力有影响。
作者测试了处于发情周期不同阶段的雌性小鼠在有无负面自我体验的情况下是否有不同的情绪识别。作者每天使用阴道细胞学评估方法监测发情周期,以便在周期的特定阶段进行测试。在原始的雌性小鼠中,无论是发情期还是发情后期的小鼠,对应激示范者的嗅探都比对中性小鼠的嗅探增加。负面自我体验的发情期雌性小鼠对应激示范者的嗅探增加,而负面自我体验的发情后期雌性小鼠避开了应激示范者。然而,在发情期和发情后期的观察者中,与中性示范者相比,对应激示范者的嗅探都比原始小鼠减少。最后,没有发现情绪识别的差异,表明发情周期对负面自我体验的调节不会在经历应激时发生。总的来说,这些数据表明发情期阻止了负面自我体验对他人应激反应的影响。

图3. 情绪识别自我经验调节的性别差异
6. mPFC中CRF介导自我体验对情绪识别的影响
本研究提出的负面自我体验模型侧重于应激体验和对他人应激的反应。因此,作者调查了CRF系统的参与,它是情绪和认知应对应激的重要调节因子。作者首先使用针对CRF的shRNA病毒方法沉默mPFC CRF表达。在原始条件下,沉默mPFC CRF并没有改变情绪识别(图4b-d)。相比之下,抗Crf shRNA在负面自我体验的观察者中重新建立了对应激示范者的偏好(图4e-g)。一致地,只有在错配组中,原始和自我体验观察者对应激示范者的嗅探有所不同(图4h)(图4i)。在负面自我体验小鼠中,抗Crf shRNA还重新建立了对应激示范者的社会探索量(图4k)。最后,作者发现抗CRF shRNA在优势和从属负面自我体验观察者中同样重新建立了对应激与中性示范者的偏好(图4l-n)。总的来说,这些结果证明了mPFC中CRF在负面自我体验调节应激情绪识别中的参与。

图4. 在mPFC中抑制CRF可减弱自我经验对应激情绪识别的影响
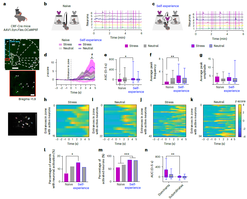
7. 自我体验改变了mPFC中CRF对他人应激的活动
接下来,作者研究了mPFC CRF细胞在负面自我体验调节应激情绪识别中的生理参与。原始的观察者在中性示范者的区域时显示出mPFC CRF细胞中钙信号的增加,而负面自我体验的小鼠在应激区域时mPFC CRF细胞的激活更高(图5d)。负面自我体验引起了对应激匹配示范者mPFC CRF细胞的更高激活。在原始的观察者中,与应激区域相比,mPFC CRF神经元在中性区域更活跃,数量也更多(图5h-i)。相反,在负面自我体验的观察者中,更多的进入应激区域与比中性区域更高的mPFC CRF神经元激活相关(图5j-k)。负面自我体验后mPFC CRF神经元的调节增加(图5m),自我体验的优势小鼠在应激区域的mPFC CRF神经元激活比从属小鼠更高(图5n)。作者的结果表明,负面自我体验反转了中性和应激示范者之间mPFC CRF神经元活动的相对模式。

图5. 消极的自我体验使应激状态下的mPFC CRF神经元对他人的活动发生逆转
8. 在原始小鼠中抑制mPFC CRF细胞诱导社会偏好
在原始条件下,作者发现mPFC中的CRF神经元对中性示范者比对应激示范者更活跃(图5d)。为了测试这种激活模式是否可能是导致原始条件下对应激小鼠增加嗅探的原因,作者沉默了mPFC CRF神经元,发现仅在与中性小鼠互动时抑制mPFC CRF细胞(图6b),诱导了对中性示范者的偏好(图6c-d),并且在开灯条件下与关灯条件下相比发生了逆转(图6f)。因此,阻断与中性小鼠互动时mPFC CRF神经元的增加活动将观察者偏好从应激示范者转移到了中性示范者。这些数据表明,在原始条件下,mPFC中CRF细胞活动的相对减少诱导了对应激小鼠的社会偏好。

图6. 抑制mPFC CRF神经元可诱导原始状态下的社会偏好,并消除自我经验对应激情绪识别的影响
9. 抑制mPFC CRF细胞消除自我体验对情绪识别的影响
与原始条件相反,具有负面自我体验的小鼠在与应激示范者互动时显示出mPFC CRF神经元的增加活动(图5d)。因此,作者评估了中断这种激活是否能够阻止由负面自我体验引起的行为结果。在关灯条件下,有负面自我体验的观察者显示出对应激示范者的回避(图6h)。与应激小鼠配对的mPFC CRF细胞活动沉默重新建立了对这一示范者的增加嗅探(图6i)。在与应激示范者互动时抑制mPFC CRF神经元似乎在优势和从属的负面自我体验小鼠中都重新建立了对应激小鼠的偏好(图6l-o)。这些结果表明,抑制mPFC CRF神经元的活动以依赖于优势地位的方式抑制了负面自我体验观察者对应激示范者的回避。

图6. 抑制mPFC CRF神经元可诱导原始状态下的社会偏好,并消除自我经验对应激情绪识别的影响
10. 激活mPFC CRF细胞在原始小鼠中不引起回避
接下来,作者探索是否在原始观察者中模拟自我体验增加的mPFC CRF细胞活动(图5d)会导致相同的社会回避。原始的观察者小鼠被暴露于一个中性示范者和一个应激示范者,并且每当它们进入应激示范者的区域时激活mPFC CRF神经元(图7b),这种操作并没有消除对应激示范者的偏好(图7c-d)。结果表明,没有负面自我体验的情况下,增加的mPFC CRF细胞活动不会引起社会回避。

图7. mPFC CRF神经元活动的增加仅在自我经验的优势观察者中引起社会
11.激活mPFC CRF细胞在有自我体验的优势小鼠中引起回避
最后,作者测试了这些相同的光刺激是否会对有应激自我体验的观察者产生影响。作者模仿了对应激小鼠的mPFC CRF细胞活动增加的自我体验(图7g)。在有负面自我体验的优势观察者中,与mPFC CRF光刺激配对的中性示范者引起了回避(图7l-q)。结果证实了mPFC CRF神经元的活动增加模式需要负面自我体验才能引起对示范小鼠的回避,特别是在优势小鼠中。

图7. mPFC CRF神经元活动的增加仅在自我经验的优势观察者中引起社会回避
结论
总之,作者的数据为消极的自我体验如何影响他人对相同情绪的反应提供了新的见解,揭示了行为学上相关的性别依赖的个体间差异。作者的研究结果强调了mPFC CRF神经元是调节自我体验对他人情绪反应的潜在目标。