3 年
手机商铺
技术资料/正文
102 人阅读发布时间:2025-01-08 10:51
性别差异性与年龄依赖的认知功能降低密切相关。女性绝经期与健康人的认知能力下降有关,并会加重阿尔茨海默病(AD)和多发性硬化症(MS)的发生。更年期女性存在认知功能,表现出与海马体依赖的言语记忆、注意力相关的功能障碍。磁共振成像数据表明65岁女性出现严重脑灰质萎缩,60岁以上女性更容易患AD。此外,脑区特异性也是需要考虑的一个因素。不同脑区中星形胶质细胞,小胶质细胞,神经元和少突胶质细胞中表达的基因存在较大的差异。以往的研究证明雌激素受体β(ERβ)配体有利于卵巢切除小鼠的认知记忆恢复。而在衰老过程中,ERβ如何通过神经元和胶质细胞中调控认知衰退目前仍不清楚。
2023年9月28日,加州大学洛杉矶分校大卫·格芬医学院Rhonda R. Voskuhl研究团队在Nature Communications杂志上发表名为“Estrogen receptor beta in astrocytes modulates cognitive function in mid-age female mice”文章揭示了星形胶质细胞中的雌激素ERβ调节中老年雌性小鼠的认知功能。

研究人员对成年期(3月龄)、中老年期(12-14月龄)和老年期(20-22月龄)的雄、雌小鼠进行磁共振成像,发现与成年期小鼠相比,老年期小鼠额叶皮层和纹状体脑区存在显著萎缩。有意思的是,在中老年期雌性小鼠并未表现出这种变化。成年期和中老年期小鼠背侧海马体积并未出现萎缩,但在老年期出现萎缩。

图1 与雄性相比,雌性小鼠在中老年后表现出大脑亚结构体积的突然损失,并且卵巢切除的雌性小鼠在中老年时具有比对照组更小的背侧海马体积
接着研究人员采用Morris水迷宫实验(MWM)来评估三个年龄段小鼠的空间记忆能力。结果显示,三个年龄阶段正常小鼠的空间记忆均不发生显著变化。然而GDX雌鼠在中老年期表现出空间记忆受损,GDX雄鼠没有类似现象发生。为了进一步研究内源性卵巢激素缺失对中老年雌鼠海马依赖性认知损伤的影响,研究人员采用Y迷宫试验去测试工作记忆。结果显示相较于对照组,GDX雌鼠在中老年期表现出显著的工作记忆障碍。这两个实验结果表明缺失内源性雌激素会诱导中老年雌性小鼠的认知障碍。研究人员又将海马亚结构体积与MWM上目标象限(TQ)的时间联系起来,观察到背侧海马体积与TQ时间呈正相关,而腹侧海马体积与TQ时间没有相关性。这表明通过MRI测量的小鼠背侧海马萎缩是衰老过程中海马依赖性认知障碍的敏感生物标志物。

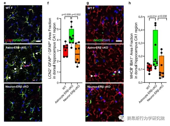
图2 性腺切除中老年雌性小鼠海马胶质细胞炎性激活
海马星形胶质细胞在记忆形成和突触传递中发挥重要作用,ERβ在星形胶质细胞和神经元中均有表达。为探究内源性雌激素对中老年雌鼠海马萎缩的保护作用是否通过星形胶质细胞或神经元中的ERβ介导,研究人员敲除神经元ERβ后,中老年期小鼠并没有表现出大脑萎缩。但在敲除星形胶质细胞ERβ后中老年期小鼠背侧海马体积减少,免疫荧光也检测到该区域星形胶质细胞和小胶质细胞激活,突触蛋白水平降低。然而在年轻小鼠中敲除星形胶质细胞ERβ后并不出现上述障碍。这些结果强调了细胞特异性在ERβ基因缺失中的重要性。

图3 星形胶质细胞ERβ敲除后海马胶质细胞炎性激活
为进一步证实ERβ的神经保护作用,11月龄经历性腺切除的雌性小鼠在接受一个月ERβ配体注射后能够明显改善海马依赖的认知功能障碍,减少胶质细胞的炎性激活和突触蛋白水平的降低。单细胞测序结果发现敲除星形胶质细胞ERβ中老年雌性小鼠海马脑区差异性表达的基因主要富集在糖异生I和糖酵解I途径,其中差异性表达上调最显著的基因为enolase 1(磷酸烯醇丙酮酸可逆转化为磷酸甘油酸酯)。在老年女性海马中enolase 1表达也升高。
这篇文章揭示了星形胶质细胞而不是神经元中ERβ显示出对中老年雌性小鼠海马依赖性认知衰退、背侧海马萎缩和背侧海马神经病理学的保护作用。这对于更进一步探索中老年更年期妇女认知问题的治疗方法具有深远意义。
论文链接:https://doi.org/10.1038/s41467-023-41723-7