3 年
手机商铺
技术资料/正文
45 人阅读发布时间:2025-01-08 10:36
本研究通过实验和计算分析了小鼠在糖水偏好测试(SPT)中的行为,揭示了与糖水偏好变化相关的先前未被识别的行为子成分。研究发现,急性和慢性应激对糖水偏好有性别依赖性的影响,但只有在雄性小鼠中观察到对慢性应激的快感缺失反应。此外,通过光遗传学诱导的糖水偏好降低并不总是表明快感缺失,也可能反映学习缺陷。研究还发现,实验条件的微小变化会影响行为、任务结果和解释。因此,一个看似简单的行为任务可能涉及高水平的复杂性,这表明在研究其背后的神经生物学时,需要仔细分析行为的子成分。

论文上线截图
文章介绍了糖水偏好测试(SPT),这是一种衡量啮齿动物对1-2%蔗糖溶液相对于水的偏好程度的实验方法,作为奖励敏感性的代理指标。啮齿动物通常对可口的甜味溶液有天然偏好,这种偏好被认为与动物在消费蔗糖时所感受到的快乐相关。因此,糖水偏好的减少被解释为无法感受到快乐,即快感缺失(anhedonia)。快感缺失常见于物质使用障碍、重性抑郁障碍和其他神经精神疾病患者,因此SPT被广泛用作研究这些疾病神经生物学基础的啮齿动物实验。
啮齿动物中的急性和慢性应激以及其他应激因素(如社交失败应激、电击应激、母体剥夺)显著降低糖水偏好,这被用作快感缺失的标准。当快感缺失与其他应激诱导的行为适应(如被动应对增加、社交行为缺陷、睡眠模式变化、昼夜节律改变)一起观察到时,动物常被归类为易感于类似抑郁的表型。这些模型的有效性在于应激是人类抑郁发展的主要风险因素,并且抗抑郁药物的应用可以逆转啮齿动物的抑郁相关行为,包括快感缺失。
然而,不同实验室进行SPT的方法学差异可能导致其可复制性的困难,这一点从前SPT研究的元分析中可以看出。文章强调,快感缺失在最狭义上被认为是体验快乐的减少能力,但在人类中,它可以反映多种快乐的功能障碍,包括奖励预期、奖励评估、努力、奖励学习和奖励规划。因此,SPT可能不仅仅是反映动物体验由蔗糖溶液引起的快乐(“喜欢”)的能力,而是可能涉及动物整合感官、摄入和动机信号以驱动选择的能力。SPT的主要行为结果测量,糖水偏好,是否反映了额外的行为成分或子程序,这些是更广泛的快乐领域的一部分,目前仍不确定。

图1 糖水偏好中舔食行为的微观结构分析测试
研究者对25只C57Bl/6小鼠(成年,雄性和雌性)进行了12小时的SPT。在测试中,小鼠可以自由选择水和1%蔗糖溶液,同时使用电子舔计器测量舔舐行为。通过微结构分析舔舐行为,将舔舐行为分为不同的舔舐发作(称为“选择”),每个选择之间至少间隔5秒。
小鼠在SPT中表现出对蔗糖瓶的强烈偏好,并随着时间的推移逐渐增加对蔗糖瓶的舔舐行为,表明SPT涉及某种形式的学习。糖水偏好的建立既通过选择蔗糖的次数多于水的次数,也通过在蔗糖选择中的平均舔舐次数多于水选择。通过分析小鼠的选择行为,可以从两个方面解构SPT中的行为:(i) 选择蔗糖的百分比和 (ii) 这些选择中的舔舐次数。

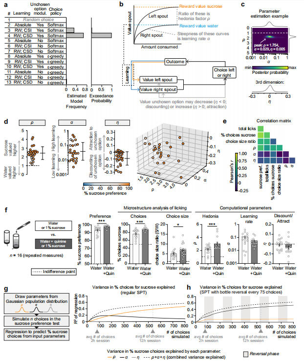
图2 糖水偏好测试的计算模型
研究者从强化学习的角度分析了小鼠的选择行为,并使用13种不同的强化学习模型对25只小鼠的原始选择数据进行了拟合,进行了贝叶斯模型选择。
选定的模型基于三个自由参数描述动物的行为:(1) 快感参数ρ,表示蔗糖相对于水的价值程度;(2) 学习率α,衡量单一选择如何影响瓶子的价值;(3) 折扣/吸引参数η,指示未选择的瓶子的价值是否会减少(折扣)或增加(吸引)。
通过最大似然估计估计每个会话的最佳拟合参数{ρ, α, η},允许对不同小鼠和SPT会话之间的每个参数进行点估计比较。
跨相关分析显示,糖水偏好不仅仅是由快感因子ρ决定的,这表明SPT是一个比先前假设的更复杂的行为范式。

图3 慢性和急性应激后的不同测量结果
研究者探究了慢性和急性应激对小鼠SPT行为的影响,这两种应激范式通常被用来诱导抑郁样行为。
慢性应激在雄性和雌性小鼠中都降低了糖水偏好,但这种差异直到测试的后半段才显现,表明短期SPT可能会导致假阴性结果。
急性束缚应激在雄性小鼠中增加了对蔗糖瓶的偏好,但这并没有导致蔗糖选择百分比的变化,因为它被同时发生的学习缺陷(学习率α的降低)所掩盖。
在雌性小鼠中,急性应激降低了糖水偏好,这主要是由于选择大小比率的降低,而非选择蔗糖的百分比的变化。


图4 光遗传学通过削弱学习能力抑制mPFC神经元来降低糖水偏好
研究者通过光遗传学抑制mPFC神经元来探究其对糖水偏好的影响,特别是在SPT的不同阶段抑制神经元。
光遗传学抑制mPFC神经元仅在会话开始时降低糖水偏好,表明这种降低是通过学习缺陷(学习率α的降低)而非快感缺失介导的。
这些结果表明,对SPT行为的急性变化的解释需要考虑学习缺陷的可能性,而不仅仅是快感缺失。
本研究通过详细的实验和计算分析,揭示了SPT中糖水偏好的复杂性,并强调了在研究神经精神疾病时,需要仔细考虑行为范式的多个方面。通过提供Python工具箱SweetiePy,研究者可以帮助其他研究者更好地分析和解释SPT数据,从而为神经精神疾病的治疗和行为神经基础的理解提供新的见解。
糖水偏好实验系统(SA226)
糖水偏好实验系统有实时统计、自动化、高准确性等优点,极大地提高了药物研发和基础生命科学研究的效率,并从根本上减少手工操作带来数据偏差及误差。在动物无拘束状态下,进行多通道测量,记录软件能实时统计总饮水时间、液体重量、总饮水次数等多个指标,可做到短期、长期多通道监测。
适应范围:药理、药效、毒理、营养学、肥胖型代谢、糖尿病、心血管、转基因、老年病

产品特点
1、软件支持“一键换瓶”功能;
2、饮水检测模块化设计,方便位置交换;
3、采用微量注射泵精准补水,精度0.01ml;
4、高通量,最大支持200通道同时试验;
5、支持长时间试验,支持试验中途换水;
6、最大程度还原饲养笼环境,减少应激反应;
7、软件自动过滤液体挥发对试验数据的干扰;
8、饮水事件可通过TTL信号同步到第三方设备;
9、饮水时间精度0.01s,饮水量精度0.001ml;
10、每个笼盒并联到主机,任一通道故障不影响其他通道正常试验;
11、试验指标:单次饮水量、总饮水量、单次饮水时间、总饮水时间、饮水次数等。