18 年
手机商铺
入驻年限:18 年
市场部
北京 丰台区
实验室仪器 / 设备、技术服务
生产厂商
公司新闻/正文
474 人阅读发布时间:2023-10-13 22:17
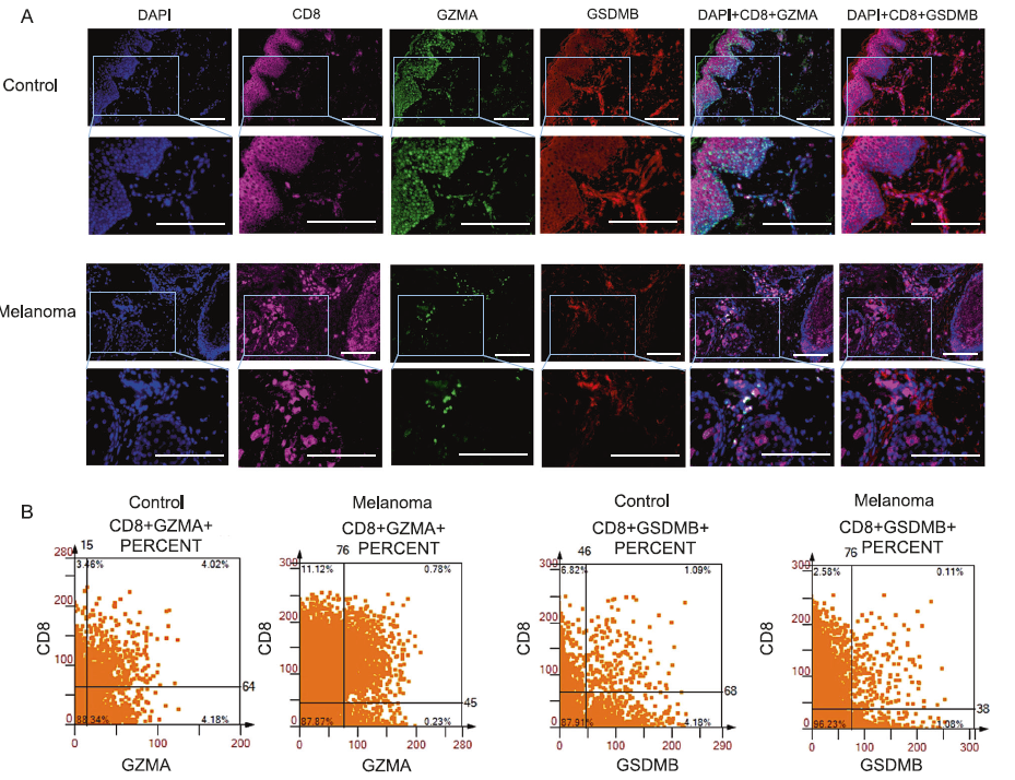
黑色素瘤组织中,与细胞焦亡相关的基因(PRGs)GZMA、GSDMB、NLRP1、IL18和CHMP4A的阳性细胞比例低于正常皮肤。细胞焦亡是一种影响肿瘤微环境和肿瘤免疫治疗的新领域。然而,细胞焦亡的作用仍有争议,部分原因是由于黑色素瘤的细胞组成异质性。

2023年8月,上海中医药研究院皮肤病研究所李斌教授团队在Cell Death& Disease杂志上发表题为 Clinical-mediated discovery of pyroptosis in CD8+ T cell and NK cell reveals melanoma heterogeneity by single-cell and bulk sequence 的研究论文。
本文对黑色素瘤标本的单细胞转录组进行了全面分析。我们发现PRGs的表达在免疫细胞中,如CD8+细胞(代表CD8+ T细胞)和CD57+细胞(代表NK细胞)中失调。此外,免疫组化和多重免疫荧光染色实验结果进一步证实了GZMA+细胞和GSDMB+细胞主要在免疫细胞中表达,特别是在CD8+ T细胞和NK细胞中。
黑色素瘤标本中,GZMA+合并CD8+ T细胞(0.11%)和GSDMB+合并CD57+细胞(0.08%)的存在量很少,而对照组分别为4.02%和0.62%。这些发现表明,肿瘤中免疫细胞的减少可能降低了细胞焦亡的能力,从而对抗黑色素瘤的特性构成了潜在的风险。
我们根据单细胞和整体RNA-seq分析,构建了一个预后风险模型和个体化的预测模型(C指数=0.58,P = 0.002),提示PRGs在恶性黑色素瘤的预防中可能发挥作用。总之,通过实验验证鉴定了免疫细胞群和免疫基因模块,有助于我们更好地理解黑色素瘤中的细胞焦亡。
实验部分
本文中,研究者使用TissueGnostics公司TissueFAXS Spectra全景多光谱组织扫描定量分析系统获取图像。获取到图像利用StrataQuest软件进行定量分析。
Panel 1 :DAPI,CD8,GZMA,GSDMB
Panel 2:DAPI,CD57,GZMA,GSDMB
虽然细胞焦亡对癌症的影响尚为有定论,但是也正因为如此,针对细胞焦亡的研究仍然有广泛的未知等待探索。考虑到细胞焦亡的研究和炎症反应过程密切相关,借助于TissueFAXS Cytometry技术,结合多色免疫荧光染色,不但可以精准识别焦亡相关特异性蛋白表达的细胞,还可以实现对细胞焦亡水平在组织中的空间分布、形态特征、与其他细胞类型的相互作用等方面的高通量、高精度、高信息量的定量分析。
在单细胞定量水平上,先通过识别细胞核标记对细胞进行计数,继而借助于Tissue Cytometry的核扩张算法精准对细胞质/膜染色的形态进行识别。在获得单细胞真实染色的轮廓区域后,对每个细胞蛋白标记的所有像素强度进行统计分析,最终获得单个细胞蛋白表达的真实强度水平。这种方法用于阳性阈值的精准筛选划分,甚至更进一步鉴定了阳性细胞与相邻的阴性细胞的作用关系。
在本文中作者还利用了多组学研究的思路,对黑色素瘤发病机制有关的细胞 - 细胞相互作用网络提出了新的见解思路,以CD8阳性T细胞作为研究线索观察到CD8细胞边缘浸润的失调,进一步为肿瘤免疫的相关机制研究拓展了研究领域的广度。除此之外,针对NK细胞、GZMA 细胞和 GSDMB 细胞也均进行了原位精准空间定量分析,为后续的深入研究奠定了扎实的基础。在这些研究中,在切片原位的多重免疫组化标记,针对不同表型细胞的蛋白表达及细胞分布分析,也都是利用TissueFAXS Cytometry技术来进行的个体化精准定量分析。

Figure 1 GZMA+细胞和GSDMB+细胞由CD8+T细胞分泌。
A:对照组和黑色素瘤组织的多色免疫荧光染色图像。DAPI(蓝色)、CD8(粉色)、GZMA(绿色)和GSDMB(红色)。
B:CD8+GZMA+共定位和CD8+GSDMB+共定位散点图。

Figure 2 NK T细胞分泌GZMA+细胞和GSDMB+细胞
A:对照组和黑色素瘤组织的多色免疫荧光染色图像。DAPI(蓝色)、CD57(粉色)、GZMA(绿色)和GSDMB(红色)。
B:CD8+GZMA+共定位,CD8+GSDMB+共定位,CD57+GZMA+和CD57+GSDMB+散点图。