18 年
手机商铺
入驻年限:18 年
市场部
北京 丰台区
实验室仪器 / 设备、技术服务
生产厂商
公司新闻/正文
550 人阅读发布时间:2023-08-25 13:42
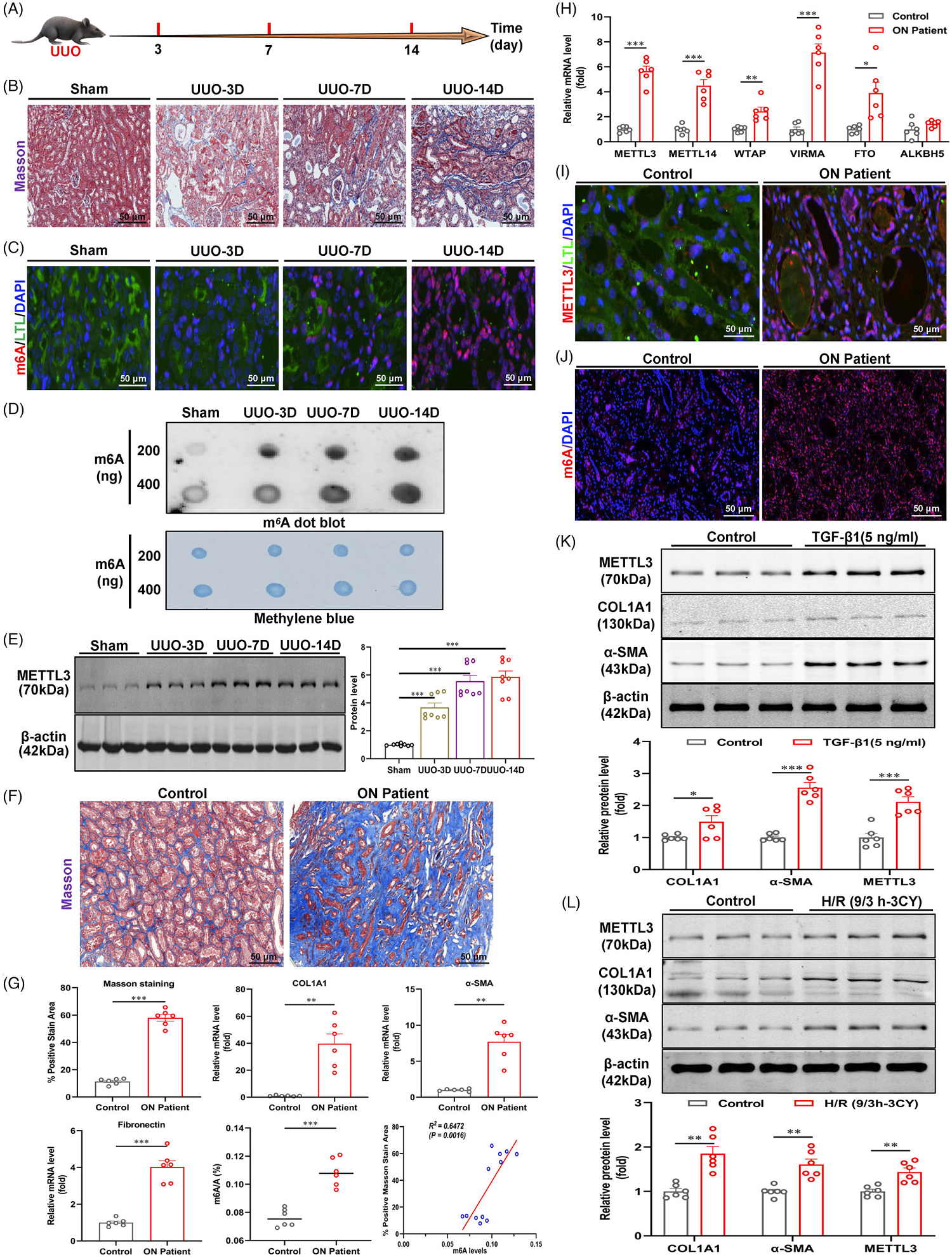
N6-甲基腺嘌呤(m6A)在肾脏生理和疾病进展中具有重要作用,但其在肾纤维化中的功能和机制尚需全面和深入地探索。因此,本研究将探讨关键调节因子介导的m6A修饰在肾纤维化中的功能和潜在机制,并寻找有前景的抗肾纤维化药物。

2023年7月,安徽医科大学药学院孟晓明教授团队在Clinical And Translational Medicine杂志上发表题为 Genetic and pharmacological inhibition of METTL3 alleviates renal fibrosis by reducing EVL m6A modification through an IGF2BP2-dependent mechanism 的研究论文。

使用人类和小鼠的肾脏组织以及HK-2细胞作为研究对象,利用Western blotting、定量实时聚合酶链反应等方法分析肾纤维化中m6A修饰和调节因子的蛋白质和RNA水平。采用甲基化RNA免疫共沉淀测序和RNA测序结合METTL3条件基因敲除小鼠,探索METTL3的功能和潜在靶点。
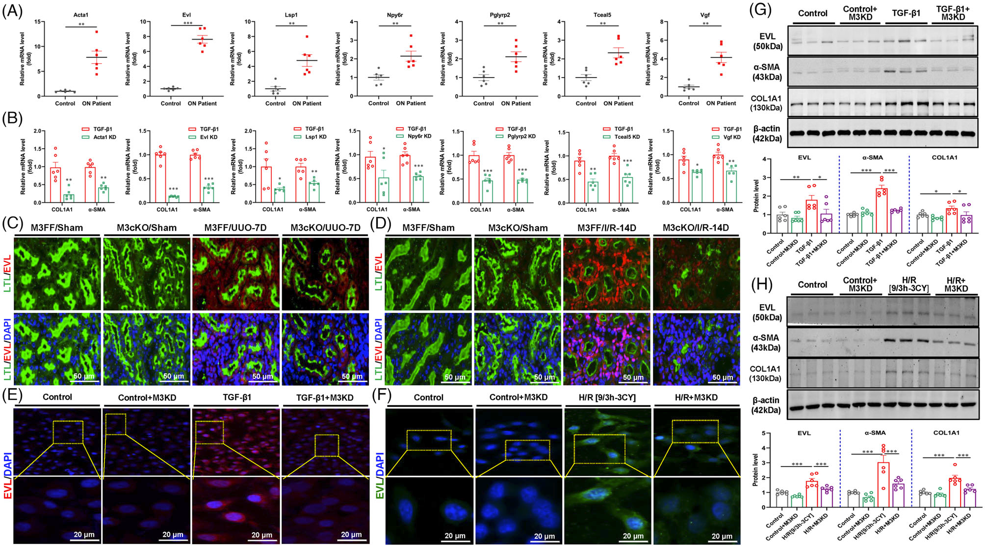
通过基因沉默和过表达结合RNA免疫沉淀的方法,研究METTL3调节EVL样蛋白的潜在机制的m6A修饰,从而促进肾纤维化。通过分子对接和虚拟筛选结合体外和体内实验,筛选出有前景的中药单体,并探索它们对METTL3/EVL m6A轴的调节机制、抗肾纤维化作用。
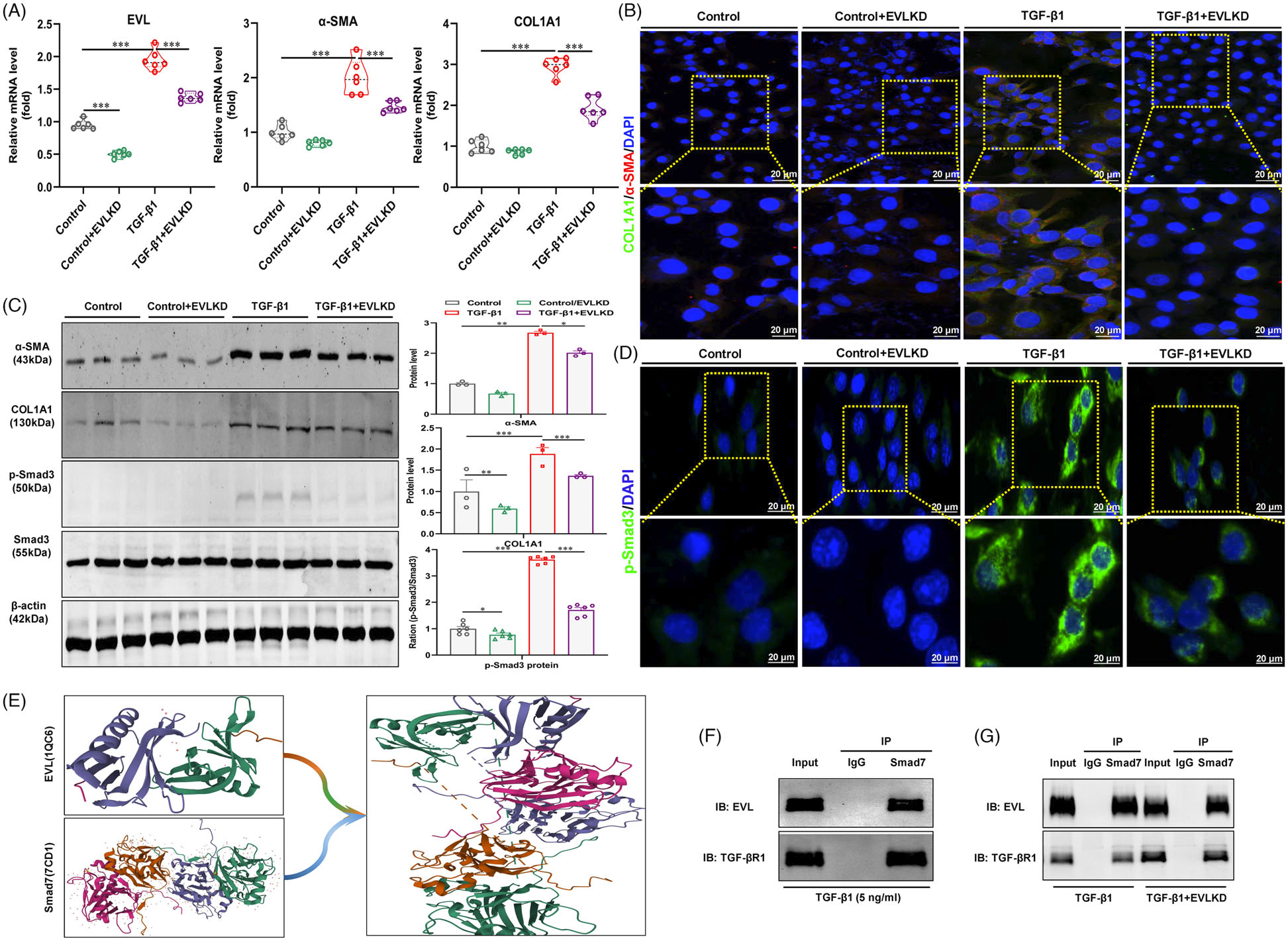
结果证明METTL3和m6A修饰在纤维化肾脏的肾小管区域和HK-2细胞中均被高度激活。上调的METTL3增强了EVL mRNA的m6A修饰,通过胰岛素样生长因子2 mRNA结合蛋白2(IGF2BP2)依赖性机制提高了其稳定性和表达。高表达的EVL与Smad7结合,抑制了Smad7对转化生长因子-β(TGF-β1)/Smad3信号转导的抑制作用,反过来促进了肾纤维化的进展。基于METTL3蛋白结构的分子对接和虚拟筛选,从中药单体数据库中筛选出一种名为异连翘苷的中药单体,它能够抑制METTL3活性以及METTL3/EVL m6A轴,表明它是一种有前途的抗肾纤维化药物。
总之,过度激活的METTL3/EVL m6A轴是肾纤维化治疗的潜在靶点,通过药理学方法抑制METTL3活性的异连翘苷提示它是一种有前景的抗肾纤维化药物。
实验部分
表观遗传修饰可以实现在不改变核苷酸序列的前提下对基因组功能进行调节,相对通过测序手段探索细胞表型的研究方法,其结果更可以反应真实细胞的功能和状态,但是也受限于研究技术手段,针对研究结果的可靠性一直是需要认真探讨的难点之一。
Tissue Cytometry技术是一项在生命科学研究领域适用广泛的组织原位定量分析技术。本文作者使用了蛋白印迹、MeRIP-seq、RNA免疫沉淀、共免疫沉淀、细胞热变位实验等技术,多角度揭示了过度激活的METTL3/EVL m6A轴是肾纤维化治疗的潜在靶点,通过药物抑制METTL3的活性是一种有前景的抗肾纤维化策略。
为了提高结果的可信度,包括人组织样本、动物样本、细胞实验等部分,均借助了Tissue Cytometry技术针对药物作用的机制机理进行了深度探索,并利用其标准化程度高,数据验证客观准确的特点,针对每一步数据结果进行了组织水平的验证,为今后的研究奠定了坚实的基础。
针对与药物机制研发、药物靶点筛选等深入探索研究,Tissue Cytometry技术更进一步提供了一体化的微环境免疫多色标记解决方案,可以实现组织原位10色蛋白染色标记。该方案在类流式单细胞分析方法的基础上,构建了整套免疫微环境大数据深度挖掘体系,拥有成熟的多标记染色试剂盒体系、大尺寸高倍率全自动连续光谱全景成像技术、可原位追溯的大数据AI深度空间量化分析功能。在分析深度上,可以任意针对微环境范围、数量进行数据集指定,可视化的原位不同表型的多标记单细胞分布定量可以提供海量的大数据分析;一体化方案的优势在于简化了数据的流转环节,并允许用户根据应用领域定制专属APP,实现全自动的无人值守,大大提高了组织原位数据输出操作的效率和可靠性。

Figure 1 人肾组织、小鼠模型和肾小管上皮细胞对促纤维化刺激的反应中,甲基转移酶样3(METTL3)和N6-甲基腺苷(M6A)修饰的F I G U R E 1水平增加。
(C)UUO小鼠肾组织中M6A和LTL的代表性免疫荧光染色。
(I)ON患者肾组织中METTL3和LTL的代表性免疫荧光染色。
(J)ON患者肾组织中M6A修饰的代表性免疫荧光染色

Figure 2 Ena/Vasp样蛋白(EVL)是甲基转移酶样3(METTL3)介导的N6-甲基腺苷(M6A)修饰肾纤维化的潜在靶基因。
(C)METTL3条件性基因敲除(CKO)单侧输尿管梗阻(UUO)小鼠肾组织中EVL和LTL的代表性免疫荧光染色。
(E)(F)免疫荧光染色图像观察METTL3基因敲除对转化生长因子-β-1和缺氧-复氧(H/R)诱导的HK-2细胞EVL表达的影响。

Figure 3 甲基转移酶样3(METTL3)以胰岛素样生长因子2mRNA结合蛋白2(IGF2BP2)依赖的方式直接促进N6-甲基腺苷(M6A)修饰和Ena/Vasp样(EVL)mRNA的稳定性。
(J)(K)代表性的免疫荧光染色图像分析IGF2BP2在转化生长因子-β-1和H/R处理的HK-2细胞(n=3)中的表达。

Figure 4 沉默Ena/Vasp样蛋白可能通过抑制转化生长因子-β-1/Smad3机制减轻转化生长因子-β-1诱导的HK-2细胞纤维化反应。
(B)转化生长因子-β-1抑制血管内皮生长因子抑制的HK-2细胞纤维化标志物的代表性免疫荧光染色分析。
(D)转化生长因子-β-1基因敲除的HK-2细胞中p-Smad3的典型免疫荧光染色分析。