18 年
手机商铺
入驻年限:18 年
市场部
北京 丰台区
实验室仪器 / 设备、技术服务
生产厂商
公司新闻/正文
1389 人阅读发布时间:2023-03-30 14:20
胃癌(GC)是一种特点为肿瘤细胞和肿瘤免疫微环境(TIME)高度异质性的主要肿瘤类型。
胃印戒细胞癌(GSRCC)是胃癌的一种相对少见的病理亚型,占所有胃癌的10%以下,恶性程度极高、预后差。研究表明,早期GSRCC患者的5年生存率高于非GSRCC患者。由于缺乏特殊的临床表现,超过90%的GSRCC患者诊断时就为晚期;因此,准确和早期的疾病分期对GSRCC患者的治疗计划和预后至关重要。

2023年3月13日,浙江大学陈健,汪洌及德克萨斯大学MD安德森癌症中心Liang Han共同通讯在Gastroenterology(IF=34)在线发表题为“Single-cell Profiling of Tumor Immune Microenvironment Reveals Immune Irresponsiveness in Gastric Signet-ring Cell Carcinoma”的研究论文。
研究提供了晚期GC患者免疫细胞组成和细胞状态的全面分子画像,强调了GSRCC的适应性免疫无反应性和CXCL13在肿瘤免疫微环境上的中介作用。该文章针对单细胞转录组和蛋白质组学分析提供了一种强大的肿瘤免疫微环境导向的转化研究方法。

我们招募了32例不同亚型的晚期GC患者,并使用免疫靶向单细胞图谱分析了他们的肿瘤免疫微环境,包括(I)免疫靶向单细胞RNA测序(scRNA-seq,n=20名患者)和(Ii) 通过靶向抗体组合进行蛋白表达分析。
研究发现,与非GSRCC相比,GSRCC的肿瘤免疫微环境似乎处于静止状态,CD4+和CD8+T细胞都难以动员,这进一步损害了B细胞的正常功能。CXCL13主要由Tfh、Th17和耗竭的CD8+T细胞产生,是这种转化的中心协调者。该研究表明CXCL13的表达可以预测GC患者对免疫检查点阻断的反应,这可能与其对三级淋巴结构(TLS)的影响有关。
本文研究强调了产生CXCL13的耗尽的CD8+T细胞在促进抗肿瘤反应中的重要性。对于非GSRCC患者,采取常规治疗包括化疗和免疫关卡阻断可能是可行的;而对于GSRCC患者,提高耗尽的CD8+T细胞产生CXCL13的能力可能是扭转难治性疾病的关键。
实验部分
为了获取更为全面的免疫细胞亚群及其细胞状态的信息,研究者通过TissueFAXS Cytometry技术,从一张组织切片样本的全景尺寸上,使用高倍物镜同时获取到了9种蛋白标记的成像结果。这种单细胞尺度上的光学原始数据,结合连续全光谱成像及光谱拆分技术,保证每个标记物信号的纯净和准确,为后续分析提供了可靠的基础。
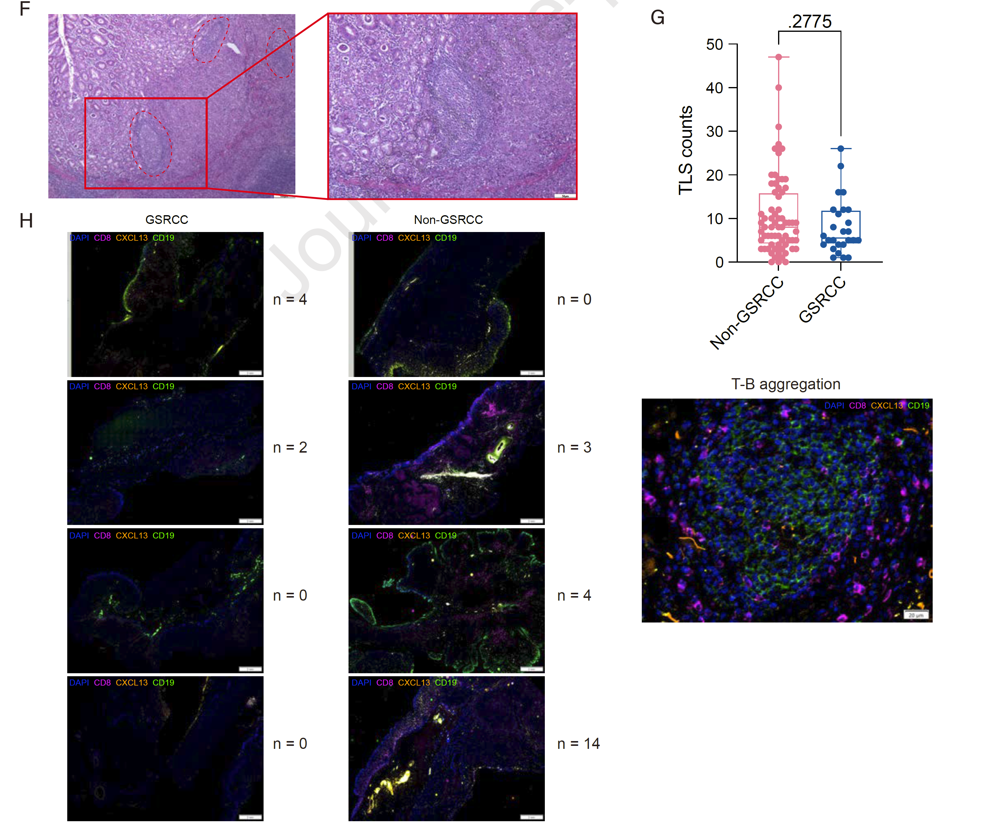
TLS为细胞通信以及启动和维持T和B细胞反应提供了局部和关键的微环境,导致了放大的抗肿瘤免疫反应和有利的结果。CXCL13被认为是TLS的典型标记物,并参与了整个TLS组织。TLS的存在被认为是CXCL13+CD4+和CXCL13+CD8+T细胞获得临床益处所不可或缺的。因此,CXCL13可能通过干扰GSRCC中TLS的形成而诱导时间异质性。为了验证这一假设,我们分析了另一组GC患者的HE染色切片,确实观察到GSRCC中TLS的频率低于非GSRCC组织中的TLS(Fig 2 G )。
然后,对肿瘤组织切片进行多重免疫组织化学(MIHC)染色,以揭示CXCL13的空间关系。
实验采用了mIHC方法,最多可有9个特异标记,并对具有代表性的GSRCC和非GSRCC样本进行了核染色。事实上,我们在GSRCC中几乎看不到TLS,但在非GSRCC中普遍存在组织良好的TLS(Fig 1 G,H)。在TLS内发现大量的CXCL13+CD4+和CXCL13+CD8+T细胞。由于PD-1的表达普遍较低,在CD8+T细胞上可检测到PD-1和CXCL13的共表达,表明CD8-Tex细胞表达CXCL13的能力较弱。
如上多重免疫组织化学(MIHC)染色、全景扫描均有TissueGnostics公司完成。

Fig 1 多重免疫组织化学(MIHC)采用酪胺信号放大(TSA)为基础的检测方法和多光谱成像。(G)GSRCC和(H)非GSRCC具有代表性的GC切片分别用E-钙粘蛋白(青色)、CD4(绿色)、CD19(黄色)、CD8(橙色)、Madcam(红色)、DC-LAMP(洋红色)、PD-1(白色)、Epcam(橄榄)、CXCL13(栗色)和细胞核(蓝色)染色。

Fig 2 GSRCC和非GSRCC之间蛋白表达的差异
G:非GSRCC和GSRCC HE样本中TLS频率。
H:多重免疫组织化学(mIHC)采用酪胺信号放大(TSA)为基础的检测方法和多光谱成像。GSRCC(左)和非GSRCC(中)具有代表性的GC切片分别用CD8(洋红)、CXCL13(橙色)、CD19(绿色)和细胞核(蓝色)染色。及T细胞-B细胞聚集的程度(右)。
Tissue Cytometry技术在胃癌研究中的优势:
1 对胃癌组织切片进行自动全景成像和无痕拼接,获得高清晰度和高分辨率的数字化图像,方便观察和存储。
2 对胃癌组织中的单个细胞(包括细胞质、细胞核、细胞膜等)进行鉴定和定量分析,利用多种标记物(如蛋白、核酸等)和多种参数(如染色强度、形态学、空间分布等)挖掘样本差异性。
3 对胃癌组织中的肿瘤微环境进行研究,包括肿瘤标志物检测、肿瘤转移、肿瘤干细胞、肿瘤免疫等方面,揭示肿瘤的发生、发展、变化和转归机制。
4 利用类流式数据呈现和分析技术,通过散点图、直方图和热力图等方式展示细胞量化结果,通过设门圈选和正反向回溯功能进行细胞群分类或再分析,实现影像与分析结果的紧密结合。
5 根据样本和分析需求进行定制化APP制作,实现样本全自动分析和数据输出,提高工作效率和准确性,同时支持多种硬件升级方案,满足不同的研究需求。
这些优势使得全景组织细胞定量分析系统成为胃癌研究中的一种强有力的工具,为胃癌的诊断、治疗和预防提供了有价值的数据支持。