18 年
手机商铺
入驻年限:18 年
市场部
北京 丰台区
实验室仪器 / 设备、技术服务
生产厂商
公司新闻/正文
943 人阅读发布时间:2022-11-04 17:13
成年人的神经元能否再生?这个似乎是一个历久弥新的话题。神经细胞,一直被认为是不可再生的。现代神经科学之父Santiago Ramón y Cajal在1928年写下这样一段话:“一旦发育结束,增长和再生的源泉……就不可挽回地枯竭。在成年人的大脑中,神经通道是固定的、终止的和不可改变的。一切都必然凋零,或许没什么可以再生”,并宣称“成年人的大脑永远不会产生新的神经元”。
然而,今年3月份,马德里自治大学的科学家们在老年人的大脑中发现了新生的神经元,表明神经元可以再生,动摇了神经细胞不可再生的观点。时隔2个月,2019年5月23日美国伊利诺伊大学解剖学与细胞生物学系Orly Lazarov教授在CellStem Cell上发表《Human Hippocampal Neurogenesis Persists inAged Adults and Alzheimer’s Disease Patient》一文,再次证明神经元可以再生。该研究揭示了不仅在成年老年期,即便是在疾病状态下,海马体中依旧能形成新神经元,打破了之前人们认为成年后大脑神经元不再发育的观点。

在本研究中,研究人员对18位遗体捐献者的大脑进行了是否含有神经元的检测。这18名捐献者年龄从79岁~99岁不等,其中4位男性,14位女性,有6人被临床诊断为阿尔茨海默病(AD),6人被诊断为轻度认知障碍(MCI)。传统意义上认为,在患有AD或MCI疾病的患者大脑中,不再形成新的神经元。研究人员对这些捐献者大脑的海马体中带有各种神经发生标志物的细胞进行了计数,结果发现,平均每个大脑大约有2000个神经祖细胞,平均有15万个正在发育的神经元。对这些发育中的神经元的一个子集分析表明,在患有认知障碍(MCI)和阿尔茨海默症(AD)的人群中,增殖发育中的神经元的数量显著减少。
在本文实验部分,研究者使用奥地利TissueGnostics公司的TissueFAXS系统以及TissueQuest分析软件对海马体中免疫荧光样本中DAPI强度、核大小进行定量分析,依托TissueFAXS Cytometry准确的单细胞识别技术,对神经细胞准确定量。

Fig. 1 老年期海马DG区不同亚区产生新的神经元数目
从Fig. 1可以看出,在海马的颗粒下层(SGL)中,代表增殖中或刚完成增殖的神经前体细胞的Nestin、PCNA双阳性细胞,平均每立方毫米有11.2±6.7个,在颗粒层(GCL)中,每立方毫米平均也有3.5±2.4个。在整个DG区中,共有1,567±669个Nestin和PCNA双阳性的增殖中或刚完成增殖的神经前体细胞。这些具体数值有力地说明了老年期海马DG区不断产生新的神经前体细胞。
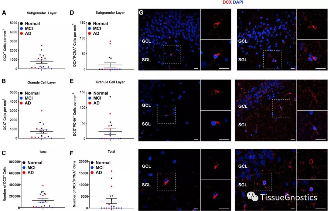
这些神经前体细胞是否生成了神经元呢?研究人员又对代表正在分化的未成熟神经细胞的DCX阳性细胞进行了检测。

Fig.2 老年期海马神经母细胞和未成熟神经细胞DCX定量分析
在Fig.2 中,可以看出在海马的SGL、GCL、DG区,都检测出了DCX阳性细胞(红色),即所有捐献者的脑中都有未成熟神经细胞。
老年期大脑中的海马体神经前体细胞和新神经元的出现,这就意味着研究人员可以通过一个小分子找到增强神经发生的方法,减缓认知衰老或将成为可能。
文章部分内容摘自网络。