18 年
手机商铺
入驻年限:18 年
市场部
北京 丰台区
实验室仪器 / 设备、技术服务
生产厂商
公司新闻/正文
488 人阅读发布时间:2022-10-31 16:53
研究表明OX40与其配体OX40L结合时,可以增加效应T细胞和记忆T细胞的存活和扩增,增加细胞因子(例如IL-2、IL-4、IL-5、IFN-γ)的分泌,有助于提高免疫系统应答能力,并降低Treg的免疫抑制活性,进一步放大T细胞活化效应。
日本东北大学的医学研究院的呼吸内科的Toshiaki团队研究发现致死性流感肺炎的严重程度取决于OX40L表达而不是OX40,由于OX40L对细支气管祖细胞的流感病毒有结合能力,增加感染时细胞数量以介导上皮修复,并诱导其表面OX40L表达刺激免疫反应,刺激宿主防御反应反应导致更多的感染,最终造成过度免疫反应致死。
流感病毒有可能造成肺炎,而过度免疫反应是肺炎导致死亡的主要原因。这是一种因为细胞因子与免疫细胞间的正反馈循环而产生的免疫反应,细胞因子除了对抗病毒等病原体外,也可攻击、损伤机体细胞,最终造成患者死亡。
针对检验OX40-OX40L的相互作用,研究者分别对OX40-/-和OX40L-/-基因缺陷的小鼠建立患有H1N1流感模型,研究发现OX40L-/-的小鼠存活率显著高于OX40-/-,且支气管肺泡灌洗(BAL)的细胞总数减少,说明重症流感肺炎可归因于OX40L的介导,而与OX40无关。针对OX40L基因在非造血细胞中的特性,实验采用了致死剂量的A / H1N1流感病毒(Flu)或生理盐水(Mock)气管内感染WT小鼠,并在7天后评估肺细胞和切片。
利用TG公司的StrataQuest分析软件对整个肺细胞中OX40L阳性细胞进行计数,指定条件设门圈选肺部OX40L阳性细胞中CD31和CD45表达的状态。利用内皮标志物CD31和泛造血标志物CD45分离OX40Lpos肺细胞,其中两种标志物均为25%阴性,表明细支气管祖细胞参与了甲流感染并使得非造血肺细胞中的OX40L表达的增加。此外因为CCSP和SPC双重表达也被认为是细支气管祖细胞的特征,由此用CCSP(红色)和SPC(绿色)抗体染色肺组织,并对这些由TissueFaxs系统扫描的影像数据进行定量分析得出,甲流病毒的感染促进了终末细支气管CCSP免疫反应性细胞的脱落,取而代之的是CCSP/SPC双阳性细胞在远端气道的出现。
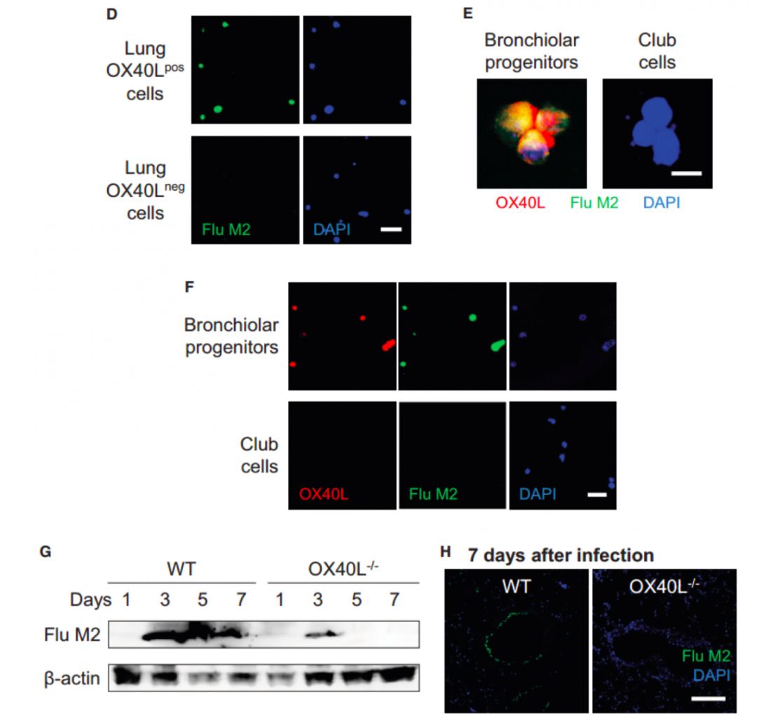
根据对细支气管祖细胞和Club 细胞进行分类比较,在对二者的半定量和定量RT-PCR方法以及免疫荧光分析中发现,仅在OX40Lpos中显示流感病毒基质蛋白2,OX40L/M2证实了OX40L和甲流病毒双重免疫染色,表明OX40L介导的细支气管祖细胞对甲型流感病毒的敏感性更高及OX40L-/-的小鼠肺组织中流感病毒的复制效率较低。
研究结果表明流感诱导的细支气管祖细胞上的OX40L表达具有致病率,以此发现了OX40L在感染性病理学的重要作用,或许可以根据这一发现开发出一种新型的治疗流感的方法。

A:整个肺细胞中OX40L阳性细胞的细胞计数。
B:肺OX40L阳性细胞中CD31和CD45的表达。

(F) 流感感染增加了细支气管祖细胞的数量和OX40L表达水平
(G) CCSP(红色)和SPC(绿色)抗体染色肺切片及分析数据

D:用针对流感病毒的M2蛋白的抗体对从感染的野生型小鼠的OX40L阳性和OX40L阴性肺细胞分选的细胞片子进行免疫染色,并用DAPI进行细胞核染色
F: 细支气管祖细胞和club细胞在感染后7天被分离
H: 用流感病毒M2蛋白抗体对流感病毒感染的野生型和OX40L-/-小鼠的肺切片进行免疫染色,并用DAPI进行细胞核染色。
由于肺部组织具有疏松的空泡性、支气管分布不均且肺部细胞数量大的特殊性,无法通过简单的肉眼评估手段准确定量肺部细胞、支气管数量以及进一步的对阳性细胞分类圈选分析,利用TG公司的TissueFAXSCytometry良好的补充了肺部组织识别上的不足,并通过大数据全景分析准确而又直观得到相关的数据支撑。