18 年
手机商铺
入驻年限:18 年
市场部
北京 丰台区
实验室仪器 / 设备、技术服务
生产厂商
公司新闻/正文
535 人阅读发布时间:2022-10-31 14:32
挫伤是日常生活中最常见的一类机械性损伤,其损伤时间推断是法医病理学研究热点和难点之一。损伤时常伴随骨骼肌挫伤,局部出现红、肿、热、痛和功能障碍。挫伤早期,在受损部位炎症因子的趋化作用下,中性粒细胞从血管渗出并向坏死部位定向趋化移动,吞噬和清除坏死组织, 从而为损伤区组织修复和再生创造条件。因此,中性粒细胞对于早期损伤时间推断具有重要研究价值。 山西医科大学法医学院团队建立大鼠损伤模型,并在损伤后不同时间点从对照组和实验组获得骨骼肌样品。通过苏 木 精和伊红(HE)染色和免疫组化(IHC)染色检测细胞核和中性粒细胞的表达。然后在所有时间点随机选择20个0.25mm2(0.5mm×0.5mm)的受伤部位进行分析。实验中,应用TissueFAXS 200数字病理分析系统快速,准确地识别了挫伤骨骼肌再生过程中的MPO标记的中性粒细胞,对中性粒细胞在骨骼肌损伤 后的浸润过程进行定性、定位、定量分析,同时应用组织细胞定量分析系统,检测中性粒细胞在炎症阶段的浸润面积,以评估损伤时间。
该文章2020年3月发表在Forensic Science Research。
01
实验方法

图1 筛选有效细胞核并计数中性粒细胞
利用TissueFAXS 200数字病理分析系统在骨骼肌挫伤再生过程中识别中性粒细胞,以免疫组化样本的染色强度和染色面积作为参数识别细胞核,实验中设置不同的核面积参数,逐步优化细胞核识别数量。并使用ROC曲线分析确定染色区域的cut-off值。研究通过免疫组织化学染色技术标记 MPO 以特异性识别中性粒细胞。(本文章中所有图像获取及分析结果均来自TissueFAXS 200系统) 首先,利用 StrataQuest软件对明场拍摄的IHC样本中苏木素和DAB染色通道进行拆分,通过苏木素通道识别细胞核后,利用着色的细胞核强度和细胞面积作为参数,排除黏连细胞及细胞碎片;继而,以细胞核为核心寻找胞质范围内存在的DAB染色阳性区域,通过 DAB 显色强度和着色面积作为参数,对阳性中性粒细胞进行识别筛选。 在筛选阳性中性粒细胞的过程中,调节DAB染色面积的cut-off线,获得不同阳性率数值。结合TissueGnostics公司的正反向回溯追踪功能,可以实时获得不同筛选标准下的量化标准;随后,由5名病理学专家对相同样本进行判定获得肉眼读片数据,作为比较的基准;最后,将两者数值相比,得到染色面积cut-off值的假阳性(FP)和假阴性(FN)数量,敏感性,特异性和ROC曲线等数据。
02
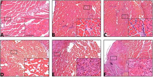
实验结果01骨骼肌组织样本

图2 挫伤后骨骼肌和对照组的HE染色样本
02TissueFAXS 200数字病理分析系统重复性验证
将0.25mm2(0.5mm×0.5mm)(n = 20)的20个受伤部位随机分配,并重复进行9次测试。重复测试给出的结果相似,变异系数(CV)为0%,表明该仪器具有良好的重复性和稳定性。
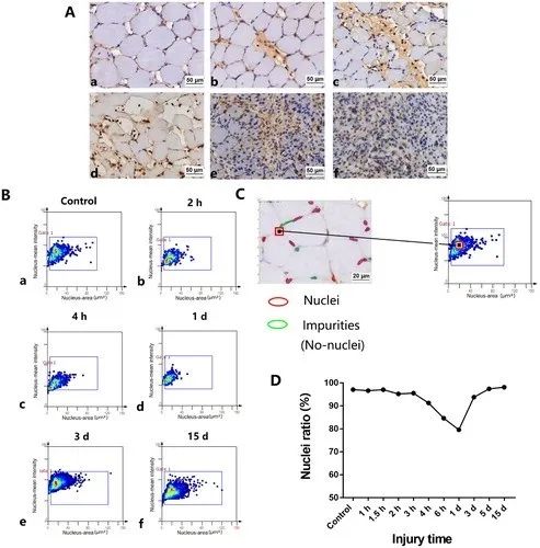
03损伤后不同时间点大鼠骨骼肌细胞核的识别和定量
在StrataQuest软件中自动识别苏木素和DAB染色区域后,通过染色面积和平均强度在不同调节染色面积cut-off值识别细胞核和中性粒细胞。

图3 损伤后不同时间点大鼠骨骼肌细胞核的识别和定量
A 苏木素染色免疫组化样本;
B 损伤后不同时间点的细胞核表达散点图;
C 图(A)阴性对照组分析区域散点图;
D 损伤后不同时间点的细胞核表达
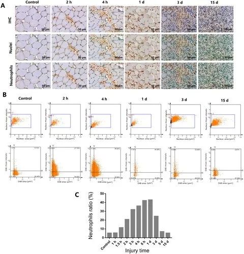
04不同cut-off值的中性粒细胞的表达
中性粒细胞在组织损伤后早期阶段炎症情况和估计损伤时间中起着重要作用。

图4.不同的染色面积cut-off值嗜中性粒细胞的变化
A 在染色区域的不同cut-off值中性粒细胞数目变化的散点图;
B 同区域中,随着染色区域的cut-off值增加,预测阳性的数目减少而预测阴性的数目增加;
C 随着染色区域的cut-off值增加,观察到的假阳性的数目减少而假阴性的数目增加;
D 随着染色区域的cut-off值增加,真阳性的数目减少而真阴性的数目增加。
05不同损伤时间中性粒细胞的相对表达

当染色区域的cut-off值为12μm2时,使用TissueFAXS 200数字病理分析系统检测免疫组化图像中性粒细胞的数量和百分比。计算每个受伤区域的MPO阳性中性粒细胞相对于细胞核总数的平均比率。
通过TissueFAXS 200全景组织细胞高通量定量分析系统,使用基于图像的定量分析方法,以及整合的传统病理读片判定标准,可以建立具有良好的重复性及稳定性,以及更为客观准确的定量分析流程。在法医病理,疾病预后,治疗效果评估等领域具有广泛的应用。