18 年
手机商铺
入驻年限:18 年
市场部
北京 丰台区
实验室仪器 / 设备、技术服务
生产厂商
公司新闻/正文
1348 人阅读发布时间:2022-10-24 15:40
已有研究证实在体外细胞培养中,角质形成细胞经紫外线照射或者过氧化氢等应激因子的处理能够将葡萄糖通过磷酸戊糖途径代谢形成NADPH和核苷酸前体,葡萄糖-6-磷酸脱氢酶(G6PD)是这一反应的限速酶,但这一机制的发现仅仅是在体外细胞的层面上,在表皮组织原位上这种代谢的改变与应激反应的联系并不清楚。
二甲双胍本身是一种用于治疗糖尿病的基础药物,在一系列的动物实验中,二甲双胍表现出了显着的延寿功能。大量使用二甲双胍的糖尿病人也为我们提供了数据,他们相比同龄的健康人,寿命更长。基于这些数据,二甲双胍成为超有潜力的抗衰老选手。

近日,来自维也纳医学院的 Florian Gruber教授团队在Redox Biology(IF=11.799)上发表科研文章。揭示了在人类皮肤和器官型重建表皮中,随着细胞的分化或者紫外线照射处理,在单细胞的层面上高精度的确定了G6PD的酶活性在原位组织中的分布情况。发现DNA的损伤与G6PD的酶活性成正相关模式,证明使用抗糖尿病药物二甲双胍(metformin)能够在重建表皮中有效的激活G6PD活性。对于增强皮肤的抗氧化能力和DNA损伤修复能力具有重要意义。、
实验部分
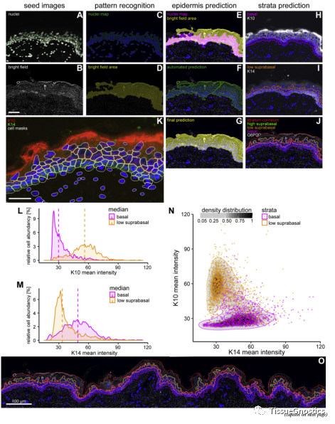
在实现对G6PD在表皮组织中的原位酶活性分析,作者首先使用了TissueGnostics公司的 TissueFAXS I PLUS 全景组织流式定量分析系统对组织切片进行了全景扫描;之后利用StrataQuest分析软件准确预测出表皮层区域,并细分为基膜(basal),基膜上近端(low suprabasal),基膜上远端(high suprabasal )和角质层(stratum comeum),同时根据算法也描绘出每一个表皮细胞的形态。

为了高分辨率地绘制G6PD的酶活性在皮肤中的分布,作者将全自动全组织细胞计数法与酶组织化学相结合,利用StrataQuest分析软件收集表皮不同区域中G6PD的酶活性的信号强度,得出在正常皮肤和重建表皮中Suprebasal区域的G6PD活性要高于basal区。此外,StrataQuest软件还助力得出G6PD的表达强度与酶活性的不一致性。

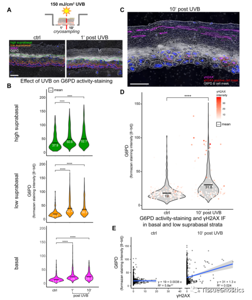
接着在研究UVB对G6PD的在组织原位上酶活性的影响上,作者利用StrataQuest分析软件得出紫外线照射后表皮不同层中G6PD酶活性的分布,同时软件计算出每个DNA损伤Maker γH2AX与G6PD酶活性的强度的相关性,得到一重要结论,即大部分紫外光诱导的γH2AX阳性细胞均指向G6PD活性高的细胞群,并最终发现抗糖尿病药物二甲双胍能够提高表皮细胞中G6PD酶活性,为皮肤的抗氧化衰老的研究提供了新的思路。

本文中,作者利用TissueFAXS全景扫描软件以及StrataQuest软件通过对正常皮肤组织及紫外照射下情况G6PD酶活性的原位定量分析,这将有助于研究皮肤及其附属物中单个特化细胞的代谢改变对器官发育、稳态、应激反应和衰老的影响。