TissueGnostics Asia Pacific Limited(TG亚太)

18

手机商铺

qrcode
商家活跃:
产品热度:
  • NaN
  • 0
  • 1
  • 0
  • 3

TissueGnostics Asia Pacific Limited(TG亚太)

入驻年限:18

  • 联系人:

    市场部

  • 所在地区:

    北京 丰台区

  • 业务范围:

    实验室仪器 / 设备、技术服务

  • 经营模式:

    生产厂商

在线沟通

公司新闻/正文

JCI Insight| 通过巨噬细胞调控CD8+T 细胞肿瘤免疫的新机制

644 人阅读发布时间:2022-10-14 15:03

JCI Insight| 通过巨噬细胞调控CD8+T 细胞肿瘤免疫的新机制
肿瘤相关巨噬细胞(Tumor-associated macrophages, TAMs)是浸润在肿瘤组织中的巨噬细胞,是肿瘤微环境中最多的免疫细胞,主要被认为具有促肿瘤作用。目前,靶向缺失TAMs已被用于肿瘤免疫治疗领域。同时,TAMs的表型和功能也是多样的,它可以通过吞噬肿瘤细胞和招募细胞毒性T细胞而成为抗肿瘤的部队,TAMs抗肿瘤和促肿瘤活性的主要控制机制则仍有待进一步探索。
JCI Insight| 通过巨噬细胞调控CD8+T 细胞肿瘤免疫的新机制

美国西北大学2022年5月份发表在JCI insight的题为“Inhibition of MNKs promotes macrophage immunosuppressive phenotype to limit CD8+ T cell antitumor immunity“论文。文中发现,在人胰腺和甲状腺肿瘤中,高(MAPK相互作用的丝氨酸/苏氨酸蛋白激酶)MNK活性与低CD8+T细胞浸润有关,并且诱导了肿瘤微环境中的T细胞衰竭表型,然而,衰竭表型不是由程序性细胞死亡配体1(PD-L1)上调引起的,而是由肿瘤相关巨噬细胞(TAM)在MNK抑制剂治疗后变得更具免疫抑制性引起的。

01

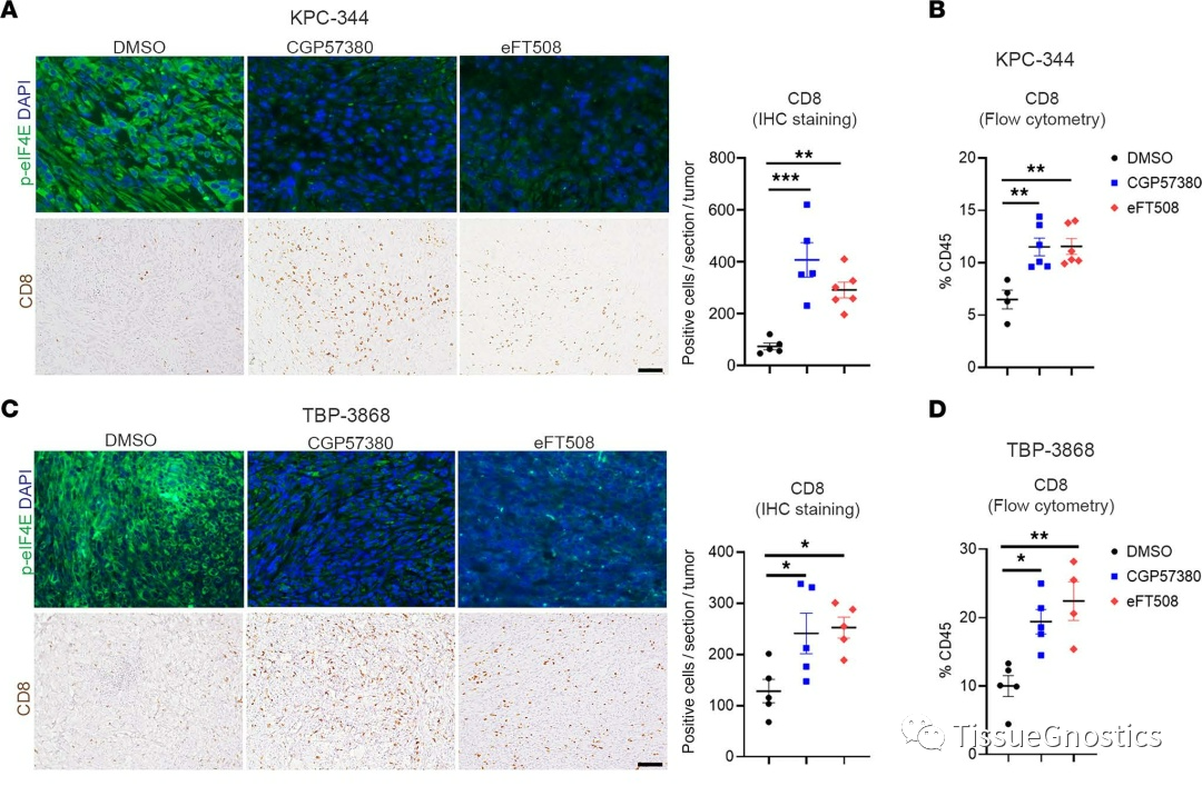
文中首先对人胰腺和甲状腺肿瘤进行免疫组化分析,使用TissueGnostics公司TissueFAXS 成像系统,并使用HistoQuest分析系统对CD8与p-elF4E(MNK唯  一底物)的表达进行精准定量分析,得益于这一精准定量数据,以此为基础得出人类肿瘤中MNK活性升高与CD8+T细胞浸润减少相关的重要结论。
JCI Insight| 通过巨噬细胞调控CD8+T 细胞肿瘤免疫的新机制
02

为了验证这一结论,作者使用MNK抑制剂处理肿瘤小鼠,免疫荧光定量结果MNK抑制剂增加肿瘤中的CD8+T细胞时,并在肿瘤微环境中诱导T细胞衰竭表型。
JCI Insight| 通过巨噬细胞调控CD8+T 细胞肿瘤免疫的新机制
03

随后,作者进一步发现抑制MNKs可增强巨噬细胞的免疫抑制表型。同样利用免疫组化手段定量巨噬细胞F4/80与免疫抑制因子精氨酸酶-1,发现MNK抑制剂没有改变TAM的数量,但发现MNK抑制剂显著增加了TAM中精氨酸酶-1的表达。
JCI Insight| 通过巨噬细胞调控CD8+T 细胞肿瘤免疫的新机制
04
接着,作者还建立了人PDAC肿瘤的离体切片培养,以进一步评估MNK抑制剂对TAM的影响。虽然CGP57830有效降低了p-eIF4 ES209水平,但如CD68染色所示,它并不影响TAM的数量。然而,作者发现CGP57830处理的切片培养物中精氨酸酶-1表达增加。CGP57380治疗还增加了M2巨噬细胞标记物CD163和MRC1(CD206)的表达,并降低了M1相关、共刺激标记物CD86、CD80和MHCII的表达。这些数据表明,在离体人PDAC切片培养中,MNK抑制剂诱导TAM向M2表型极化。
JCI Insight| 通过巨噬细胞调控CD8+T 细胞肿瘤免疫的新机制

文中结果利用HistoQuest分析系统对组化样本中的marker进行精确的识别与分析。同时,在此基础上,发现人类PDAC肿瘤中MKNK2与M2标记物CD163和MRC1(CD206)之间存在反向关系。这些数据,加上在动物研究中的发现,证明了MNK在调节巨噬细胞肿瘤前表型方面的作用。

上一篇

Hepatology|中山大学附属第一医院匡铭教授团队揭示肝细胞癌射频消融后复发潜在机制

下一篇

Nature Communications| 华中科技大学提出改善光热疗法在肿瘤治疗中的新策略

更多资讯

我的询价