18 年
手机商铺
入驻年限:18 年
市场部
北京 丰台区
实验室仪器 / 设备、技术服务
生产厂商
公司新闻/正文
246 人阅读发布时间:2022-09-19 18:12
【肿瘤组织除了发生细胞本身的特征变化之外,肿瘤转移也是一个极其复杂的过程,涉及多方面因素。肿瘤微环境本质上讲,是一个极其复杂且精密的动态网络,在多年的探索中,研究者们逐渐意识到除了组成肿瘤微环境的多种细胞之外,也存在着不同的组织结构,对肿瘤及其微环境的调节起着重要的作用,共同影响着肿瘤发生、扩大与肿瘤转移。深入研究肿瘤微环境,探索微环境中相关因子的改变,可为肿瘤的早期诊断及治疗提供新思路。】
在近些年对肿瘤微环境的研究方案中,组织原位多色标记技术已经开始被大家所熟知,其在揭示肿瘤免疫逃逸机制、肿瘤免疫抑制剂关键靶点以及肿瘤周边的”亚组织结构“构成方面,正在起着越来越重要的作用。
近日,中山大学附属口腔医院王智教授团队和北京大学白凡教授团队,共同在 Journal of Clinical Investigation 杂志上发表题为:TDO2+ myofibroblasts mediate immune suppression in malignant transformation of squamous cell carcinoma 的研究论文,针对上皮肿瘤的免疫逃逸机制提出了新的关注方向,可能成为未来有力的治疗靶点。

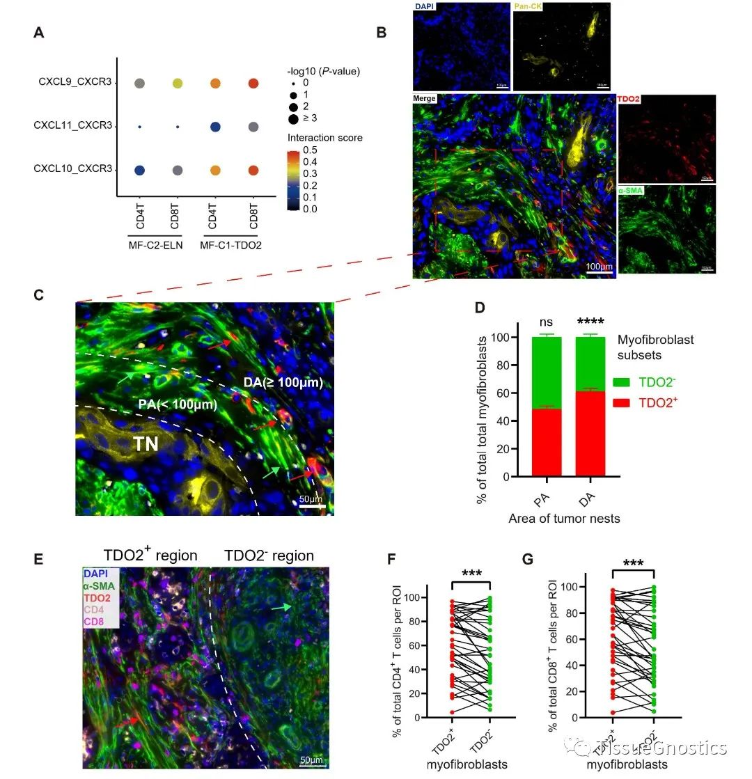
为探究肿瘤微环境中基质细胞是否对T细胞具有免疫调节作用,研究者对基质细胞进行聚类分群,发现基质细胞中存在2群肌成纤维细胞亚群(高表达ACTA2和THY1),两个亚群均呈现正常组织中缺如,癌前病变和癌组织中逐渐增加的特征,其中一个亚群(MF-C1-TDO2,高表达TDO2和CXCL9)同时具有T细胞趋化和色氨酸代谢功能,而另一个亚群(MF-C2-ELN,高表达ELN)则具有基质重塑功能。
使用TissueGnostics公司TissueFAXS Spectra全景多光谱组织扫描定量分析系统获取图像。获取到图像利用StrataQuest软件进行定量分析。应用TissueFAXS Cytometry技术,研究者通过免疫荧光证实TDO2仅表达于癌组织的a-SMA+肌成纤维细胞中,并且通过多色免疫组化(mIHC)染色证明:
1. TDO2+肌成纤维细胞(TDO2+α-SMA+)、TDO2-肌成纤维细胞(TDO2-α-SMA+)和癌细胞(Pan-CK+)及癌巢近端/远端的空间定位关系。
2. CD4+和CD8+T细胞在TDO2+和TDO2-肌成纤维细胞周围分布的关系。
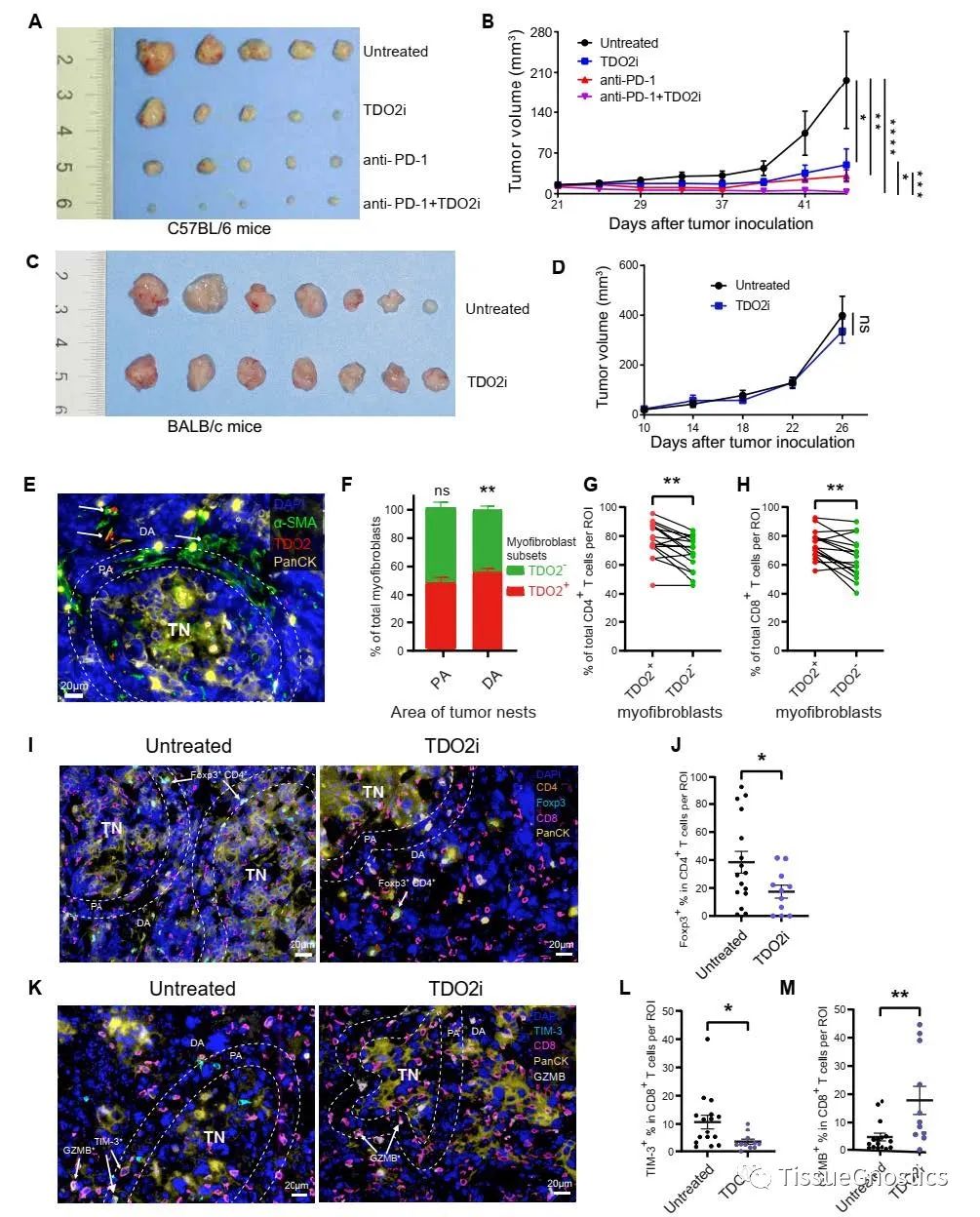
3. TDO2+和TDO2-肌成纤维细胞(半径<50μm)周围Foxp3+CD4+T细胞的空间分布比例关系。
4. TDO2+肌成纤维细胞周围PD-1+TIM-3+CD8+T细胞的空间分布关系。
5. TDO2+或TDO2-肌成纤维细胞在癌巢边界近端和远端的空间分布。
6.未治疗组与TDO2i组小鼠癌巢边界近端100um区域内,Foxp3+CD4+1043T细胞的空间分布及比例。
7. 未处理组和TDO2i组之间,TIM-3+CD8+T细胞和GZMB+CD8+T细胞在癌巢边界近端100um区域内的空间分布及比例。

图1. TDO2+肌成纤维细胞(TDO2+α-SMA+)、TDO2-肌成纤维细胞(TDO2-α-SMA+)和癌细胞(Pan-CK+)及癌巢近端/远端的空间定位关系

图2. CD4+和CD8+T细胞在TDO2+和TDO2-肌成纤维细胞周围分布的关系

图3. TDO2+肌成纤维细胞介导抑制T细胞

图4. TDO2抑制CD8+T细胞的增强效应抗肿瘤免疫

图5. mIHC全景组织图像(DAPI,Pan-CK,α-SMA,TDO2,CD4,CD8,Foxp3)
关于TissueGnostics
