6 年
手机商铺
入驻年限:6 年
张经理
上海 宝山区
细胞库 / 细胞培养、论文服务、试剂、实验室仪器 / 设备、技术服务、医疗器械、耗材
生产厂商 经销商 代理商 科研机构
技术资料/正文
88 人阅读发布时间:2025-11-07 15:51
各位读者好,今天为大家带来一篇使用综合运用网络毒理学和分子对接等前沿研究手段并结合细胞实验验证来全氟辛烷磺酸(PFOS)诱导炎症性肠病(IBD)的潜在靶点和机制的高分文章,是由山西医科大学团队2025年8月在International journal of surgery发表的,题为“Mechanistic insights into PFOS-induced inflammatory bowel disease a network toxicology and molecular docking study"。深入探究了全氟辛烷磺酸(PFOS)诱导炎症性肠病(IBD)的潜在机制,为环境污染物的健康风险评估提供科学依据,强调降低PFOS暴露对IBD预防的重要性,推动相关公共卫生政策和污染治理措施的实施。
发表杂志:
《International journal of surgery》是一本聚焦外科学领域的国际同行评审学术期刊,致力于发表外科学及相关交叉学科的高质量研究成果,为全球外科医生、研究人员、医学教育者提供专业的学术交流平台,创刊于2003年,在国际外科领域具有广泛的影响力。
2025 年影响因子:10.1
ISSN:1743-9191
中科院分区:中科院分区大类学科为医学2区,小类学科为外科2区。
发文量:每年出版文章数平均约553篇
发表成本:发表研究论文、综述和指导,需支付 3800 美元,约人民币 3 万元;发表信件和通信,需要支付 1900 美元,约人民币 1.5 万元。
审稿周期:采用 “快速同行评审" 机制,平均初审周期约 2-4 周,稿件录用后在线发表(Online First)速度快,通常 1-2 个月内可上线,有助于研究成果的快速传播
《International Journal of Surgery》是外科学领域的国际核心期刊,以 “覆盖全外科领域、发表高质量研究、推动全球外科交流" 为目标,具有影响因子高、国际认可度强、审稿效率快等特点。无论是临床医生发表创新手术研究,还是科研人员分享外科基础转化成果,或是领域专家撰写quan威综述,该期刊都是重要的学术平台,对推动全球外科学的发展具有重要作用。
研究背景:
全氟辛烷磺酸(PFOS)作为持久性有机污染物,广泛存在于环境中,通过饮水和食物链造成人类普遍暴露。全球炎症性肠病(IBD)发病率上升与PFOS污染在时空上相关,但其诱导IBD的分子机制尚不明确。已有研究表明PFOS可能通过破坏肠道屏障、诱导炎症反应等影响肠道稳态,但环境暴露剂量与遗传易感性如何相互作用调控IBD表型仍需阐明。鉴于PFOS的环境持久性和健康风险,亟需明确其触发IBD的分子起始事件,以完善炎症相关疾病的“同一健康"范式,为污染治理和疾病预防提供依据。
该研究旨在阐明全氟辛烷磺酸(PFOS)诱导炎症性肠病(IBD)的作用机制。通过网络毒理学和分子对接技术,筛选PFOS毒性靶点与IBD相关基因的交集,识别核心靶点并验证其相互作用,结合细胞实验探讨PFOS对肠道屏障功能和炎症因子的影响,揭示PFOS通过干扰关键蛋白及信号通路参与IBD发病的潜在机制,为环境健康风险评估和IBD防治策略提供理论依据。
研究框架:
1.提出问题:
PFOS作为环境污染物,其与IBD发病的分子机制及关键靶点尚不明确,需探究二者间的 mechanistic link。
2. 研究框架:
整合PFOS毒性靶点与IBD相关基因,通过数据库挖掘、网络分析筛选交集靶点,结合分子对接和细胞实验验证机制。
3. 研究方法:
采用网络毒理学(数据库筛选靶点、PPI网络构建、GO/KEGG富集分析)、分子对接(AutoDock Vina)及细胞实验(MTT、qRT-PCR、Western blot、CETSA等)。
4. 分析数据:
对筛选出的靶点进行功能富集分析,通过分子对接评估PFOS与核心蛋白结合能力,细胞实验检测炎症因子及屏障蛋白表达变化。
5. 研究结论:
综合多组学和实验结果,阐明PFOS通过靶向关键蛋白(如ALB)、干扰信号通路(如炎症、屏障功能相关通路)诱导IBD的机制。

Fig.1工作流程示意图
结果解析:
1. PFOS毒性靶点的数据库整合分析
通过ChEMBL、STITCH和SwissTargetPrediction数据库交叉筛选,识别出PFOS的63个潜在毒性靶点,为后续分析PFOS与炎症性肠病(IBD)的关联提供候选蛋白基础。
2. PFOS与IBD共同靶点的筛选与识别
从GeneCards、OMIM等数据库获取10297个IBD相关基因,与PFOS毒性靶点取交集后得到30个共同靶点,提示这些基因可能是PFOS诱导IBD的关键分子媒介。
3. GO和KEGG富集分析揭示PFOS致IBD的核心通路
基因本体论(GO)分析显示PFOS影响碳代谢、细胞表面受体信号等生物学过程;KEGG通路分析富集到氮代谢、T细胞受体信号等通路,提示PFOS可能通过免疫调节和代谢紊乱参与IBD发病。
4. PFOS与IBD共同靶点的蛋白质相互作用(PPI)网络
构建30个共同靶点的PPI网络,核心基因包括白蛋白(ALB)、表皮生长因子(EGF)、原癌基因FOS、白细胞介素-10(IL-10)等,这些蛋白在网络中具有高连接度,可能是PFOS干扰肠道稳态的关键节点。
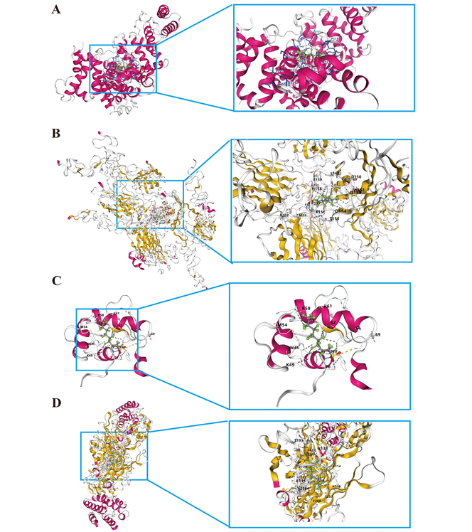
5. PFOS与核心靶点蛋白的分子对接验证
分子对接显示PFOS与ALB(Vina score=-8.9)、EGF(-7.9)、FOS(-6.2)、IL-10(-8.4)均存在稳定结合,通过氢键等相互作用影响蛋白功能,提示PFOS可能直接靶向这些分子触发炎症反应。
6. PFOS通过靶向ALB破坏肠屏障功能并诱导IBD样表型
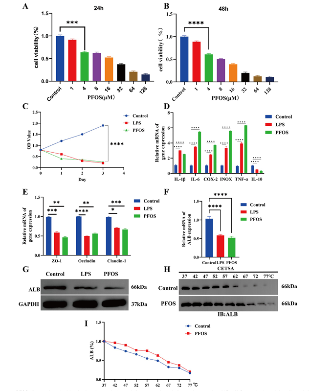
体外实验表明,4μM PFOS可抑制结肠上皮细胞(NCM460)增殖,上调促炎因子(IL-1β、TNF-α等),下调紧密连接蛋白(ZO-1、Occludin)及ALB表达;细胞热位移实验(CETSA)证实PFOS增强ALB热稳定性,提示ALB是PFOS干扰肠道屏障的关键靶标。
研究结论:
该研究揭示了PFOS暴露与IBD间的潜在机制联系,PFOS通过与ALB、EGF、FOS、IL-10等核心蛋白结合,干扰炎症信号通路和肠道屏障功能,诱导IBD发生发展,为环境健康科学和公共卫生政策提供新视角。
研究的创新性:
整合网络毒理学、PPI网络分析与分子对接技术,从多维度筛选并验证PFOS诱导IBD的关键靶点和通路,shou次明确ALB在PFOS致IBD中的作用,为环境污染物与疾病机制研究提供新范式。
研究的不足之处:
缺乏流行病学数据验证PFOS暴露与IBD发病率的直接关联;细胞实验仅使用单一细胞系,未涉及动物模型或人体样本;未深入探究PFOS与遗传易感基因的相互作用。
研究展望:
开展纵向流行病学研究,验证PFOS暴露与IBD发病的因果关系;建立动物模型或利用人体样本,进一步验证PFOS对肠道炎症的影响及机制;探究不同人群对PFOS暴露的敏感性差异,为精准预防提供依据;开发靶向PFOS影响通路的干预策略,探索降低PFOS暴露以缓解IBD的可能性。
研究意义:
阐明PFOS诱导IBD的分子机制,为环境污染物的健康风险评估提供科学依据;揭示ALB等核心蛋白在IBD发病中的作用,为IBD防治提供潜在靶点;强调降低PFOS暴露对IBD预防的重要性,推动相关公共卫生政策制定和污染治理措施实施。