6 年
手机商铺
入驻年限:6 年
张经理
上海 宝山区
细胞库 / 细胞培养、论文服务、试剂、实验室仪器 / 设备、技术服务、医疗器械、耗材
生产厂商 经销商 代理商 科研机构
技术资料/正文
53 人阅读发布时间:2025-07-31 16:58
研究背景
铁死亡(Ferroptosis)是一种新发现的程序性细胞死亡形式,以脂质过氧化为特征,与多种病理生理过程密切相关,包括衰老、神经退行性疾病、缺血再灌注损伤、病毒感染以及癌症进展等,但其翻译后调控机制尚未wan全明确。谷胱甘肽过氧化物酶4(GPX4)是一种关键酶,能够缓解脂质过氧化,而S-棕榈酰化是一种可调节蛋白质稳定性、亚细胞定位和活性的脂质-蛋白质修饰。本研究旨在探索S-棕榈酰化在铁死亡中的作用,特别是其对GPX4的调控,以及这种调控对肿瘤免疫治疗的影响。
研究结果
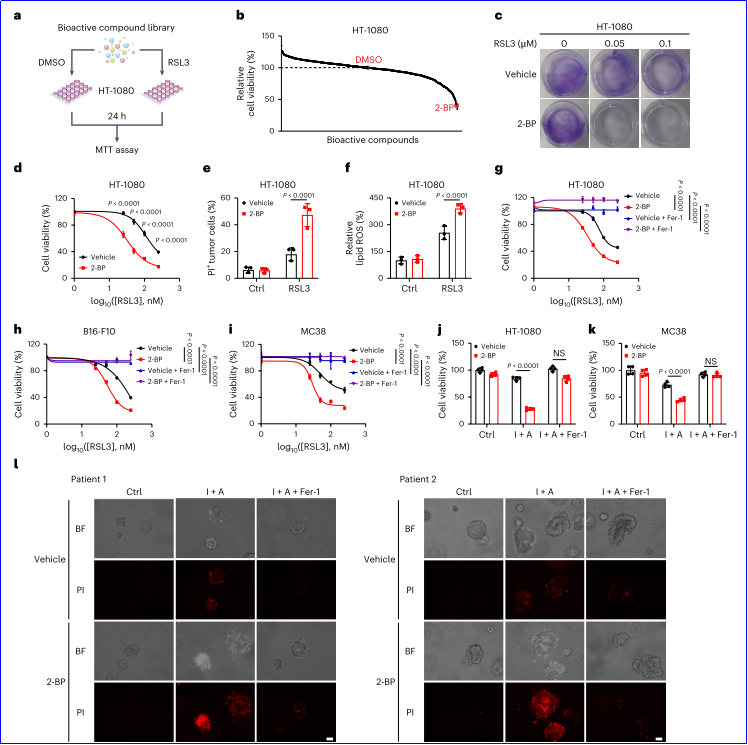
1. 阻断棕榈酰化增加肿瘤细胞铁死亡
研究人员通过筛选1000种小分子化合物,发现棕榈酰化抑制剂2-溴棕榈酸(2-BP)能够显著增强多种肿瘤细胞(包括人类成纤维肉瘤细胞、恶性黑色素瘤细胞和结直肠癌细胞)对铁死亡的敏感性。实验结果显示,2-BP不仅增加了脂质过氧化水平,还特异性地促进了由GPX4抑制剂(如RSL3和ML162)以及SLC7A11抑制剂IKE诱导的铁死亡。此外,2-BP在不同类型的癌细胞中均表现出对铁死亡敏感性的增强作用,这表明阻断棕榈酰化是一种潜在的增强肿瘤细胞铁死亡的策略。
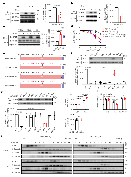
2. GPX 4棕榈酰化对铁死亡抗性至关重要
研究团队进一步探索了棕榈酰化在调节铁死亡中的主要靶点,发现GPX4能够被棕榈酰化,并且2-BP处理显著降低了GPX4的棕榈酰化水平。通过一系列GPX4突变体的构建和实验,研究人员确定了Cys75是GPX4棕榈酰化的关键位点。在GPX4基因敲除(KO)细胞中,C75S突变体的补回显著增加了细胞对铁死亡的敏感性,而野生型GPX4的补回则没有这种效果。这表明GPX4是棕榈酰化调节铁死亡的主要靶点,其棕榈酰化状态对铁死亡抗性起着决定性作用。
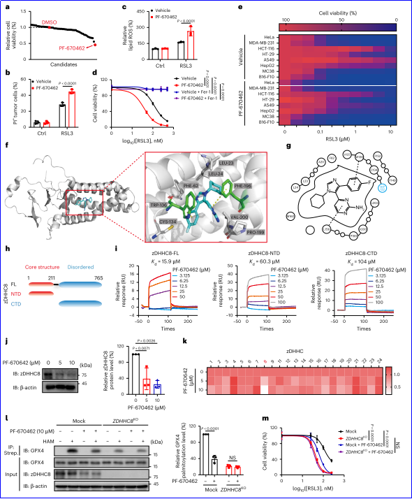
3. ZDHHC8介导GPX4棕榈酰化
为了确定GPX4棕榈酰化的S-酰基转移酶,研究人员对ZDHHCs家族的所有成员进行了筛选,发现ZDHHC8对增加GPX4棕榈酰化水平的影响最大。共免疫沉淀实验表明,ZDHHC8能够与GPX4相互作用,并且这种相互作用在铁死亡诱导下会增强。通过分子对接分析,研究人员发现ZDHHC8的催化位点Cys134与GPX4的Cys75在空间上接近,这可能解释了为什么Cys75是GPX4棕榈酰化的关键位点。此外,ZDHHC8的催化活性对于调节GPX4棕榈酰化至关重要,其C134S突变体失去了对GPX4的棕榈酰化能力。
4. ZDHHC 8通过GPX 4确定铁死亡敏感性
研究人员发现,ZDHHC8的缺失显著增强了HT-1080细胞对RSL3诱导的细胞死亡和脂质过氧化的敏感性。这种现象在其他铁死亡诱导剂(如ML162、IKE以及IFNγ联合AA)下也有所体现。在结直肠癌患者来源的类器官中,ZDHHC8的敲低也显著增强了对IFNγ联合AA诱导的铁死亡的敏感性。进一步的实验表明,只有补回野生型ZDHHC8才能显著恢复对铁死亡的抵抗性,而其催化活性缺失的突变体C134S则没有这种效果。此外,ZDHHC8对铁死亡的调节作用并不依赖于SLC7A11,而是主要通过GPX4实现。
5. PF-670462抑制ZDHHC8介导的GPX 4棕榈酰化
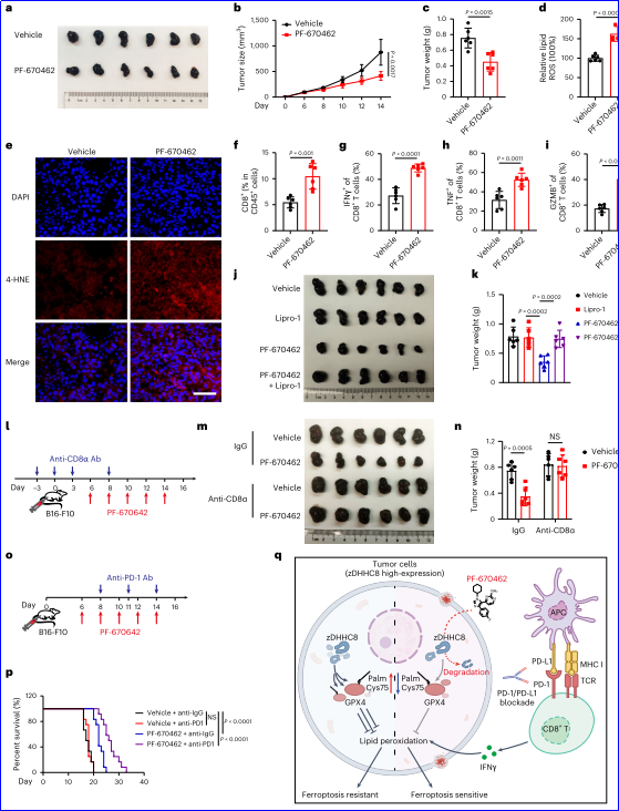
基于ZDHHC8的核心结构,研究人员通过虚拟筛选和实验验证,发现PF-670462是ZDHHC8的一个小分子抑制剂,能够显著增强多种肿瘤细胞对铁死亡的敏感性。PF-670462与ZDHHC8的结合不依赖于其已知的靶点CK1δ/ε,而是通过直接与ZDHHC8结合并促进其溶酶体降解来降低GPX4的棕榈酰化水平,进而增强肿瘤细胞对铁死亡的敏感性。此外,PF-670462在体内应用时能够有效增强CD8+细胞毒性T细胞的抗肿瘤功能,且与抗PD-1治疗联合使用时能够进一步限制肿瘤生长,延长小鼠的生存期。
6. PF-670462增强体内抗肿瘤免疫应答
在体内实验中,研究人员发现PF-670462能够显著抑制B16-F10肿瘤小鼠的肿瘤生长,并增强肿瘤细胞的脂质过氧化水平。此外,PF-670462处理的肿瘤组织中CD8+细胞毒性T细胞的浸润显著增加,且IFNγ+、TNF+和GZMB+CD8+细胞毒性T细胞的数量也显著增多。这些结果表明,PF-670462通过增强肿瘤细胞对铁死亡的敏感性,促进了免疫细胞的浸润,从而抑制了肿瘤的生长和转移。此外,PF-670462与抗PD-1治疗联合使用时,能够进一步增强抗肿瘤效果,延长小鼠的生存期,这表明PF-670462是一种有潜力的肿瘤免疫治疗药物。
研究结论
本研究揭示了ZDHHC8介导的GPX4棕榈酰化在调节铁死亡中的关键作用,并发现PF-670462作为一种ZDHHC8的小分子抑制剂,能够通过降低GPX4的棕榈酰化水平来增强肿瘤细胞对铁死亡的敏感性,进而促进免疫细胞的浸润,抑制肿瘤生长和转移。这些发现不仅为理解铁死亡的调控机制提供了新的见解,还为开发新的肿瘤免疫治疗策略提供了潜在的靶点和药物候选物。

Zhou L, Lian G, Zhou T, Cai Z, Yang S, Li W, Cheng L, Ye Y, He M, Lu J, Deng Q, Huang B, Zhou X, Lu D, Zhi F, Cui J. Palmitoylation of GPX4 via the targetable ZDHHC8 determines ferroptosis sensitivity and antitumor immunity. Nat Cancer. 2025 May;6(5):768-785. doi: 10.1038/s43018-025-00937-y. Epub 2025 Mar 19. PMID: 40108413.