6 年
手机商铺
入驻年限:6 年
张经理
上海 宝山区
细胞库 / 细胞培养、论文服务、试剂、实验室仪器 / 设备、技术服务、医疗器械、耗材
生产厂商 经销商 代理商 科研机构
技术资料/正文
193 人阅读发布时间:2025-06-25 13:28

一、研究背景与目标
B7H3(CD276)是一种高度N-糖基化的膜蛋白,在多种实体瘤中高表达,通过抑制T细胞功能促进肿瘤免疫逃逸,但具体糖基化位点对其功能的调控机制尚不明确。N-糖基化影响蛋白折叠、运输和降解。异常糖基化可导致蛋白在内质网(ER)中积累并通过ER相关降解(ERAD)途径清除。该研究聚焦于免疫检查点分子B7H3的N -糖基化修饰,揭示了其在肿瘤免疫逃逸中的关键作用,并开发了靶向糖基化B7H3的单克隆抗体,为肿瘤免疫治疗提供了新策略。
二、主要研究结果
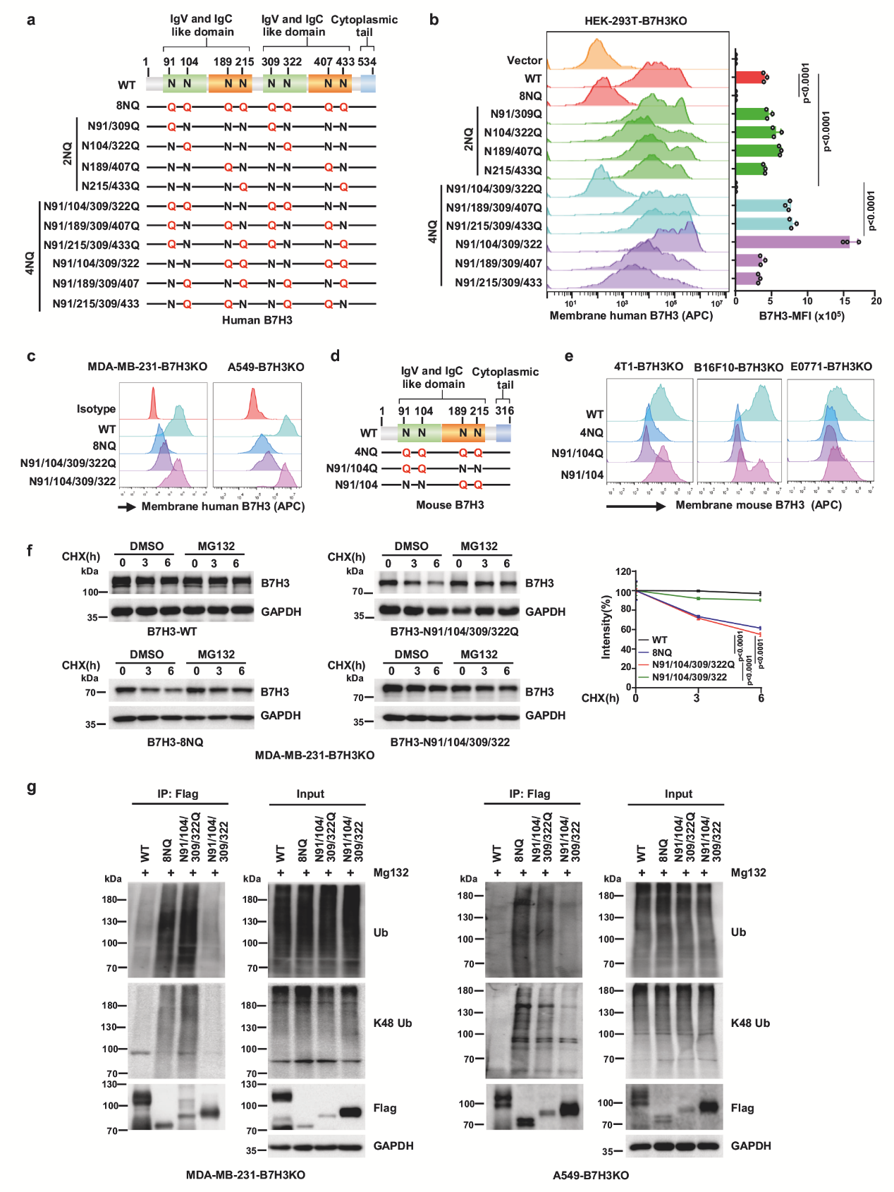
1、B7H3的N-糖基化位点对其细胞表面定位和蛋白稳定性的影响

图1、B7H3前体的细胞表面定位和稳定性维持依赖于其N91/N309和N104/N322位点的N-糖基化修饰
2、B7H3糖基化位点N91/309和N104/322突变对其亚细胞定位及ER-Golgi转运的影响

图2、B7H3在N91/309和N104/322位点的糖基化缺失会导致其无法正常从ER转运至高尔基体,进而在ER中积累并被降解。
3、糖基化修饰通过调控ERAD途径影响B7H3稳定性的分子机制
随后,通过免疫沉淀-质谱(IP-MS)、蛋白质降解实验及泛素化分析,在稳定表达野生型(WT)或糖基化突变型B7H3的细胞中,研究糖基化缺失对ERAD途径的激活作用。

图3、糖基化修饰通过调控ERAD途径影响B7H3稳定性的分子机制
IP-MS分析结果表明,N91/104/309/322Q和8NQ突变体的B7H3与ERAD途径组分(如 p97、HRD1、SEL1L)的结合显著增加,通路富集分析显示ERAD相关通路显著激活;使用 p97 ATP酶抑制剂(NMS-873、CB-5083)或蛋白酶体抑制剂(MG132)处理细胞后,N91/104/309/322Q和8NQ突变体的B7H3降解被显著抑制,表明p97介导的ERAD途径参与其降解;泛素化水平检测发现N91/104/309/322Q和8NQ突变体的B7H3总泛素化及K48-linked泛素化水平显著升高,而p97抑制剂处理进一步增强该泛素化;免疫共沉淀显示 N91/104/309/322Q突变体的B7H3与ERAD核心组件HRD1、SEL1L的结合显著增强,敲低HRD1或SEL1L后,N91/104/309/322Q突变体的B7H3降解速率显著降低,K48-linked 泛素化水平也随之下降,证实HRD1和SEL1L在ERAD中的关键作用。这些结果表明B7H3 在N91/309和N104/322位点的糖基化缺失会使其被ERAD途径识别,通过HRD1-SEL1L 复合物介导K48-linked泛素化,进而被p97依赖的蛋白酶体降解。
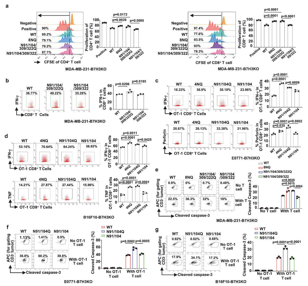
4、B7H3抑制T细胞增殖和活化依赖于N91/309和N104/322位点的糖基化

图4、B7H3在N91/309和N104/322位点的糖基化对其体外抑制T细胞功能的调控作用
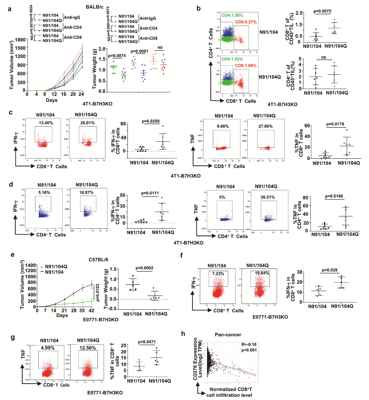
5、B7H3在N91和N104位点的糖基化对体内抗肿瘤T细胞应答的调控作用

图5、B7H3在N91和N104位点的糖基化通过抑制CD8+ T细胞活化和浸润,促进肿瘤免疫逃逸。
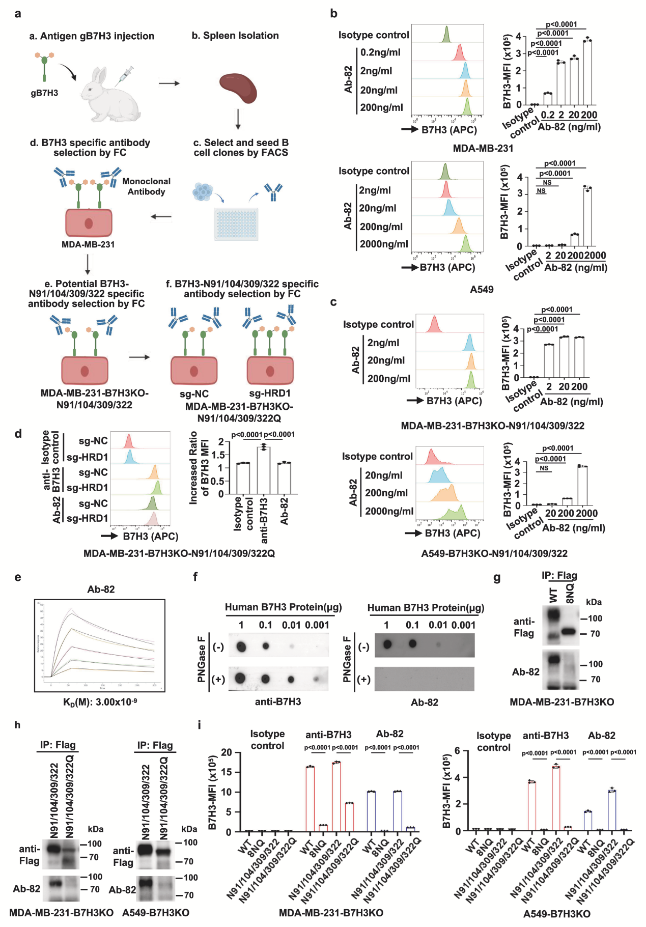
6、糖基化特异性B7H3抗体Ab-82的筛选和鉴定

图6、糖基化特异性B7H3抗体Ab-82的生成过程及其结合特异性验证
SPR分析显示Ab-82与B7H3的解离常数(KD)为3.0×10⁻9M,表明高亲和力结合,与商业抗B7H3抗体(eBioscience)相比,Ab-82对 N91/309/N104/322Q突变体的结合不受HRD1敲除(ERAD抑制)的影响,证实其依赖糖基化的特异性。免疫沉淀(IP)分析发现,Ab-82优先结合WT和N91/309/N104/322糖基化 B7H3,不结合8NQ或N91/309/N104/322Q突变体,而商业抗体可结合所有形式的B7H3;Dot blot 验证表明,去糖基化的B7H3蛋白无法被Ab-82识别,进一步证明其依赖糖基化位点的结合特性。
7、Ab-82的体内抗肿瘤机制及人源化抗体的疗效及作用机制研究
在4T1-hB7H3 荷瘤小鼠中,Ab-82(0.25–1 mg/kg)显著抑制肿瘤生长,且1 mg/kg组肿瘤重量较对照组降低约70%,无明显肝肾功能毒性;而在huPBMC-NOG小鼠中,5 mg/kg Hu-Ab-82使A549肿瘤体积减少约60%,且肿瘤内人类CD8+ T细胞和GZMB+细胞比例显著增加。Ab-82处理后,MDA-MB-231和A549细胞的膜表面B7H3表达量呈剂量依赖性下降,而商业抗B7H3抗体不影响膜B7H3水平。pHrodo Red标记的Ab-82在37℃下可进入肿瘤细胞,且内吞量随时间增加(24 h达峰值),而低温(4℃)或内吞抑制剂(primaquine)可阻断该过程;此外,Ab-82优先介导WT和N91/309/N104/322糖基化B7H3的内吞,对8NQ或 N91/309/N104/322Q 突变体的内吞作用显著减弱。同时,Ab-82处理增加4T1肿瘤中 CD4+/CD8+ T细胞比例,且GZMB+细胞(细胞毒性T细胞标志物)数量显著增多;免疫组化显示,Ab-82处理组肿瘤组织的B7H3表达量较对照组降低约50%,伴随T细胞介导的杀伤增强。这表明Ab-82通过特异性结合糖基化B7H3,诱导其内化与降解,解除B7H3对T细胞的抑制,从而激活抗肿瘤免疫应答。人源化抗体Hu-Ab-82在人源化模型中验证了疗效与安全性,为靶向糖基化B7H3的免疫治疗提供了临床转化依据。
三、结论
本研究证实B7H3的N91/309和N104/322 糖基化位点是其发挥免疫抑制功能的关键,靶向该位点的抗体Ab-82可通过诱导B7H3内化和降解,激活抗肿瘤T细胞应答。这一发现为开发基于糖基化位点的免疫治疗药物提供了新思路,有望成为肿瘤免疫治疗的新靶点。
参考文献:Huang Y, Zhong WQ, Yang XY, Shan JL, Zhou L, Li ZL, Guo YQ, Zhang KM, Du T, Zhang HL, Hu BX, Chen YH, Yang D, Feng GK, Tang J, Zhu XF, Deng R. Targeting site-specific N-glycosylated B7H3 induces potent antitumor immunity. Nat Commun. 2025 Apr 14;16(1):3546. doi: 10.1038/s41467-025-58740-3. PMID: 40229277; PMCID: PMC11997214.