6 年
手机商铺
入驻年限:6 年
张经理
上海 宝山区
细胞库 / 细胞培养、论文服务、试剂、实验室仪器 / 设备、技术服务、医疗器械、耗材
生产厂商 经销商 代理商 科研机构
技术资料/正文
476 人阅读发布时间:2025-02-13 10:22
该篇文章于2024年发表于《Nature Communications》。Q1,IF,14.7。

一、研究背景
随着对肾脏疾病研究的不断深入,人们逐渐认识到肾纤维化是许多慢性肾脏疾病发展到终
末期肾衰竭的共同途径。尽管在肾脏结构和功能随年龄变化以及肾纤维化的发生机制方面
已经取得了一定的研究成果,但仍有许多未知领域等待探索。其中,组蛋白翻译后修饰在
肾纤维化中的作用就是一个亟待深入研究的方向。组蛋白巴豆酰化是一种新型的组蛋白修
饰方式,这种修饰主要发生在组蛋白的赖氨酸残基上,参与基因表达调控等重要的生物学
过程。组蛋白巴豆酰化修饰在进化上高度保守,通常出现在转录活跃的染色质区的组蛋白
上,并与生殖调控密切相关。巴豆酰化修饰的化学基团是巴豆酰基,由多个代谢过程产生的
巴豆酸(前体)通过短链脂肪酸途径转化为巴豆酰辅酶A(供体)形成。在这篇文章中研究
旨在探究组蛋白巴豆酰化尤其是H3K9cr 在肾纤维化中的功能,以及 ACSS2 对其调节作用。

二、研究思路
研究人员通过临床样本和动物模型分析发现,组蛋白赖氨酸巴豆酰化(Kcr)在肾脏纤维化中
异常升高,且与疾病严重程度正相关。研究重点聚焦于H3K9cr,发现ACSS2可调控其水平并
影响肾脏纤维化。通过ChIP-seq和RNA-seq分析,确定IL-1β是H3K9cr调控的关键促炎细胞
因子。H3K9cr介导的IL-1β可诱导巨噬细胞极化和肾小管上皮细胞衰老,而ACSS2敲除或抑制
可缓解这些现象。最终,抗IL-1β治疗和ACSS2抑制剂处理均能改善肾脏纤维化,为治疗提供
了潜在靶点。
三、研究结果
1、 组蛋白Kcr 水平与患者和小鼠 CKD 的严重程度呈正相关
研究人员对慢性肾脏病患者肾活检切片免疫组化分析显示,巴豆酰化赖氨酸(Kcr)主要存在
于肾小管上皮细胞,在CKD 患者肾脏中水平高于对照组,与疾病进展正相关,与估算肾小球
滤过率负相关。在小鼠单侧输尿管梗阻(UUO)和叶酸肾病(FAN)模型中,Kcr水平升高
且定位于细胞核,提取组蛋白分析证实其与肾脏纤维化相关。比较组蛋白H3 残基的 Kcr 和
乙酰化(Kac)水平发现,H3K9cr在肾脏纤维化中显著增加,H3K9ac 稳定,表明其可能有du
特作用,同时H3K18cr、H3K27cr 等呈现相反趋势。最后,研究人员决定在进一步研究肾脏
纤维化时主要关注H3K9cr 的水平和功能。

2、 ACSS2 的基因缺失降低了H3K9cr水平并减轻了肾纤维化
组蛋白 Kcr 和Kac 的可逆动态过程受多种相同酶介导,区分其功能颇具挑战。研究人员通过
体外实验筛选关键因素,发现ACSS2 过表达能显著提升 H3K9cr 水平且不影响H3K9ac。研究
人员利用 CRISPR/Cas9 敲除系统生成ACSS2 基因缺失小鼠。ACSS2 -/- 小鼠出生正常,无生
长及肾功能缺陷,肾脏中ACSS2 减少。单细胞转录组学分析显示,不同采样方法影响ACSS2
表达模式,免疫组化表明其在纤维化肾脏皮质髓质交界区表达。在FAN 和 UUO 两种实验性
肾纤维化小鼠模型中,ACSS2基因敲除降低了纤维化肾脏的 H3K9cr 水平,缓解了组织学
变化,降低了纤维化蛋白标志物的表达和转录水平。这证实了ACSS2 的全局基因缺失可影
响 H3K9cr 水平,进而改善肾纤维化。

3、 ACSS2 的肾小管特异性缺失减少了H3K9cr,从而延缓了肾纤维化的进展
肾小管上皮细胞(TECs)在肾纤维化中起核心作用,免疫组化显示小鼠和人纤维化肾脏
中ACSS2主要存在于TECs。为探究其作用,研究人员将ACSS2基因敲除小鼠与Ksp-Cre小鼠
杂交获得ACSS2选择性缺失模型(ACSS2tecKO)及对照(ACSS2tecWT),并进行UUO手
术或注射叶酸。结果显示,二者H3K9ac水平与假手术组无异,ACSS2tecWT的UUO肾脏
H3K9cr大幅上升,ACSS2tecKO则受抑制,FAN模型情况类似。且ACSS2tecKO小鼠的UUO
和FAN模型肾纤维化缓解,纤维化标志物表达降低。这表明删除肾小管ACSS2可降低H3K9巴
豆酰化水平、延缓肾纤维化进程,为肾纤维化研究与干预提供了方向和依据。

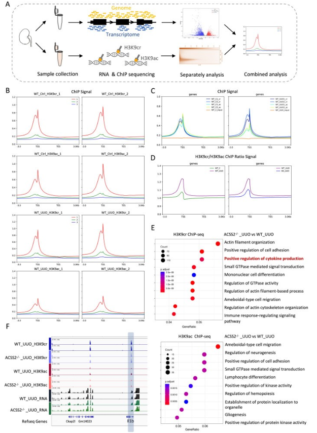
4、 H3K9cr 促进纤维化肾细胞因子的产生并调节细胞因子-细胞因子受体相互作用
研究人员通过 ChIP-seq 实验发现,H3K9cr与 H3K9ac 在转录起始位点富集,且在UUO 小鼠
模型中 H3K9cr 信号更强,说明二者虽都能激活转录,但H3K9cr 对肾纤维化基因表达影响更
显著。继续研究发现,UUO肾脏中 H3K9cr 比例高,敲除ACSS2 可降低该比例。RNA-seq 数
据显示,纤维化肾脏中细胞因子相关通路富集,ACSS2缺失后通路基因减少,表明 H3K9cr
对细胞因子产生基因调控关键。关键因子IL-1β 受 H3K9cr 调控,相关通路基因随ACSS2 表达
变化,H3K9cr 可调控Il1b 及其受体基因表达,揭示了 H3K9cr 在肾脏纤维化中调节炎症相关
细胞因子表达的关键作用 。

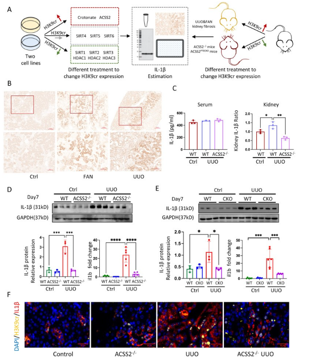
5、 H3K9cr促进了肾细胞和纤维化肾脏中 IL-1β 的产生
研究人员发现 IL-1β 受H3K9 巴豆酰化调控,在 CKD 患者及UUO、FAN 小鼠中二者呈正相
关,敲除ACSS2 可抑制小鼠体内 IL-1β 产生且不影响血清浓度,免疫荧光共染色也证实二
者联系。体外实验中,巴豆酸盐刺激及ACSS2 质粒转染可使肾细胞中 IL-1β 水平上升,
阻断H3K9cr 修饰则降低其表达,表明 ACSS2 是调节 H3K9cr 介导的 IL-1β 产生的关键
因素。

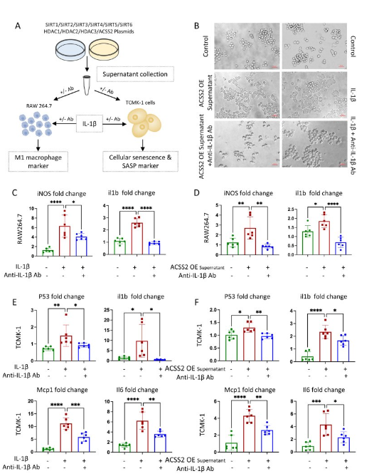
6、 由H3K9cr产生的IL - 1β在细胞和纤维化肾脏中触发巨噬细胞活化
研究人员通过实验发现, IL-1β能够促进巨噬细胞向促炎的M1表型极化,导致肾脏纤维化
进展。实验中,低剂量IL-1β刺激RAW264.7巨噬细胞后,细胞形态和M1标志物水平发生变化
,显示出M1极化特征。研究人员进一步通过实验表明,H3K9cr介导的IL-1β可能在巨噬细胞
活化中发挥作用,通过调节肾小管上皮细胞中的H3K9cr修饰,可以影响IL-1β的分泌和巨噬细
胞的活化状态。在体内实验中,降低H3K9cr修饰能够抑制肾脏纤维化小鼠模型中M1巨噬细胞
标志物的表达。这些结果揭示了H3K9cr修饰在肾脏纤维化中通过调节IL-1β分泌和巨噬细胞极
化的新机制。

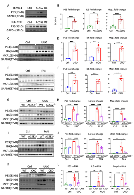
7、 H3K9cr 来源的IL-1β 加速纤维化肾肾小管细胞衰老
IL - 1β对多种细胞衰老,尤其是TECs 的衰老至关重要。它能诱导 TECs 衰老,使SA - β - gal
阳性细胞增多,衰老标志物 P53 及SASP 标志物表达上升 。研究人员在体外实验中发现,
IL-1β上清液处理 TECs 会使P53、IL-6 和MCP-1 水平上升;体内实验发现,UUO 和FAN 小鼠
模型敲除 ACSS2,降低H3K9cr 介导的 IL-1β 产生后,衰老标志物水平下降,同时敲除或抑
制ACSS2 可抑制 DNA 损伤增加,说明调节 TECs 中 H3K9cr 水平可通过影响 IL-1β 分泌
控制 TECs 衰老 。

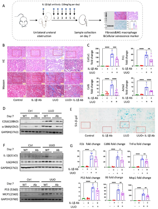
8、 抗IL-1β IgG 治疗减轻了巨噬细胞活化和肾小管细胞对纤维化肾脏的衰老
研究人员在体外实验中,向经 IL-1β 处理的RAW264.7 细胞添加抗 IL-1β IgG,可显著抑制
IL-1β 诱导的 M1 型巨噬细胞极化、细胞衰老标志物P53 及 SASP。体内实验中,对UUO
小鼠使用抗 IL-1β IgG,其肾纤维化显著改善,M1型巨噬细胞关键标志物和细胞衰老受
抑制,表现为Masson 染色及肾纤维化标志物的 mRNA 和蛋白表达降低。用ACSS2 抑制剂
处理 UUO 小鼠可减轻肾脏纤维化等症状,但IL-1β 刺激会抵消这些效果。
综上,抗 IL-1β IgG 能在体内外缓解 H3K9cr 介导的 IL-1β 引发的 M1 型巨噬细胞极化和
肾小管细胞衰老,进而改善肾纤维化。。

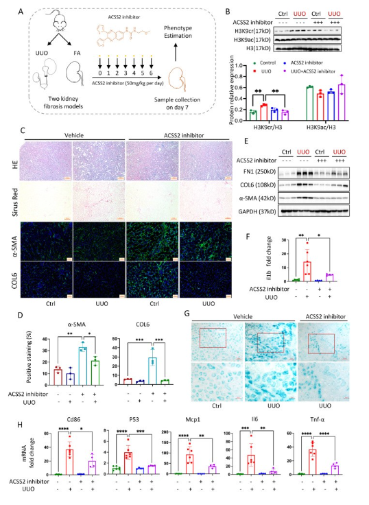
9、 ACSS2 的药理学抑制部分抑制了H3K9cr 介导的 IL-1β 产生,以防止肾纤维化
研究人员发现ACSS2抑制剂VY-3-249能通过降低H3K9cr修饰抑制IL-1β,延缓小鼠肾纤维
化进程。实验显示,VY-3-249对小鼠肝肾功能无影响,也未损伤心脏、肺、肝脏和脾脏 。
VY-3-249能抑制H3K9cr水平,改善UUO和FAN小鼠肾纤维化,降低IL-1β水平,减少SA-β-gal
阳性衰老细胞数量,抑制细胞衰老标志物P53和SASP。且SASP中促炎标志物减少时,M1型
巨噬细胞标志物Cd86也减少。这些发现为CKD患者提供了新治疗策略。

四、研究结论
该研究揭示了 H3K9cr 在肾纤维化中的关键作用,ACSS2可调节 H3K9cr 水平进而影响IL - 1β
介导的巨噬细胞活化和肾小管细胞衰老,为肾纤维化治疗提供了潜在靶点。
五、优缺点
优点
1.shou次揭示H3K9cr在肾纤维化中的关键作用,发现ACSS2可调节H3K9cr水平,进而影响IL - 1β
介导的巨噬细胞活化和肾小管细胞衰老,为肾纤维化机制研究提供全新视角。
2.综合运用人肾活检样本、多种小鼠肾纤维化模型(UUO、FAN),结合免疫组化、免疫荧光、
蛋白质免疫印迹、RNA测序、染色质免疫沉淀测序等多种技术,从细胞、动物和人体层面全面验
证研究假设,增强结论可靠性。
3.明确ACSS2作为治疗肾纤维化潜在靶点,且ACSS2抑制剂VY - 3 - 249在小鼠实验中展现出良好
的肾保护作用,为临床治疗肾纤维化提供新的药物研发方向。
缺点
1.虽有人体样本数据,但ACSS2 - H3K9cr - IL - 1β轴在人体中的重要性和适用性需进一步验证,目
前动物实验结论向临床转化存在不确定性。
2.仅使用一种ACSS2抑制剂VY - 3 - 249进行实验,未测试多种不同化学结构的抑制剂,难以排除
因单一抑制剂可能存在的脱靶效应影响研究结论。
3.未深入分析H3K9cr与已知染色质状态的关系,未探究其他组蛋白赖氨酸巴豆酰化修饰(Kcr)在
肾纤维化中的作用,且未阐明IL - 1β在肾小管细胞和巨噬细胞间的分泌和转移机制。
参考文献
Li L, Xiang T, Guo J, et al. Inhibition of ACSS2-mediated histone crotonylation alleviates
kidneyfibrosis via IL-1beta-dependent macrophage activation and tubular cell
senescence[J].Nat Commun, 2024,15(1):3200.