6 年
手机商铺
入驻年限:6 年
张经理
上海 宝山区
细胞库 / 细胞培养、论文服务、试剂、实验室仪器 / 设备、技术服务、医疗器械、耗材
生产厂商 经销商 代理商 科研机构
技术资料/正文
1024 人阅读发布时间:2024-10-22 10:15
细胞对活性氧(ROS)氧化应激的反应是决定其命运的重要因素之一。过量的脂质过氧化通过一种称为铁死亡(ferroptosis)的独特方式诱导细胞死亡。这是一种依赖于铁离子的程序性死亡,表现为铁稳态的破坏和脂质活性氧的积累。许多研究表明,铁死亡在氧化应激引发的各种疾病中发挥重要作用,比如缺血再灌注损伤和神经退行性疾病。然而,细胞如何通过分子机制调节应对不同类型ROS仍不完全清楚。
在2024年9月24日,上海交通大学医学院病理生理学系的钟清课题组与张晶课题组和附属仁济医院的牟姗团队在国际知名期刊《美国国家科学院院刊》(PNAS)上发表了题为《RIPK4 promotes oxidative stress and ferroptotic death through the downregulation of ACSM1》的研究论文。该研究系统探讨了受体相互作用蛋白激酶RIPK4在氧化应激坏死和铁死亡中的作用,并为缓解急性肾损伤提供了新的思路。

超氧阴离子 (·O 2 ) 和过氧化氢 (··OH) 等活性氧 (ROS) 通过调节细胞的增殖和存活在细胞信号传导中发挥重要作用。氧化应激是指细胞内活性氧(ROS)与抗氧化防御系统之间的不平衡,导致ROS水平过高,进而引发细胞损伤。氧化应激可以激活多种细胞死亡通路,包括坏死、凋亡及铁死亡等。氧化应激关键机制:
(1)细胞膜损伤:过量的ROS可攻击细胞膜脂质,引发脂质过氧化,导致细胞膜的通透性改变,最终导致细胞坏死。
(2)线粒体功能障碍:ROS可以直接影响线粒体的功能,导致ATP生成受损,亚稳态的内膜电位降低,促进细胞死亡信号的释放。
(3)信号通路激活:氧化应激可以激活NF-κB和p53等转录因子,调控炎症和细胞死亡基因的表达。这些转录因子的激活可促进细胞凋亡、坏死和其他类型的细胞死亡。
(4)铁死亡(Ferroptosis):氧化应激促使细胞内铁含量增加,导致脂质过氧化物积累,激活铁死亡通路。这是一种依赖于细胞氨基酸代谢与铁代谢的坏死形式。
细胞如何应对过量的 ROS(氧化应激)对于细胞命运的决定至关重要。在引起细胞氧化应激的因素中,膜双层中脂质的氧化修饰(特别是脂质过氧化)已成为细胞命运的重要调节剂。铁死亡是一种独特的细胞死亡模式,广泛的脂质过氧化导致细胞死亡,在许多病理生理过程中发挥着至关重要的作用,包括缺血性器官损伤、神经变性和癌症。
受体相互作用蛋白激酶(RIPKs)是一类包括RIPK1至RIPK7的丝氨酸/苏氨酸激酶,作为细胞内外压力的核心传感器备受关注。这些蛋白在调节多种宿主防御方面发挥了重要作用,包括炎症基因表达、不同类型的细胞死亡以及皮肤和肠道的屏障功能。
RIPK4首次被识别为与蛋白激酶C相关的激酶(又名DIK/PKK),其N端激酶结构域与RIPK1和RIPK3具有较高的相似性。缺乏RIPK4的小鼠因软组织融合和表皮过度增生而在出生时死亡。此外,人类RIPK4的突变与常染色体隐性Bartsocas-Papas综合征相关,这种病症导致面部、皮肤和四肢发育出现严重缺陷。
尽管RIPK4在发育和压力应答中的角色逐渐被认识,但其在细胞死亡机制中的功能尚未得到明确阐释。

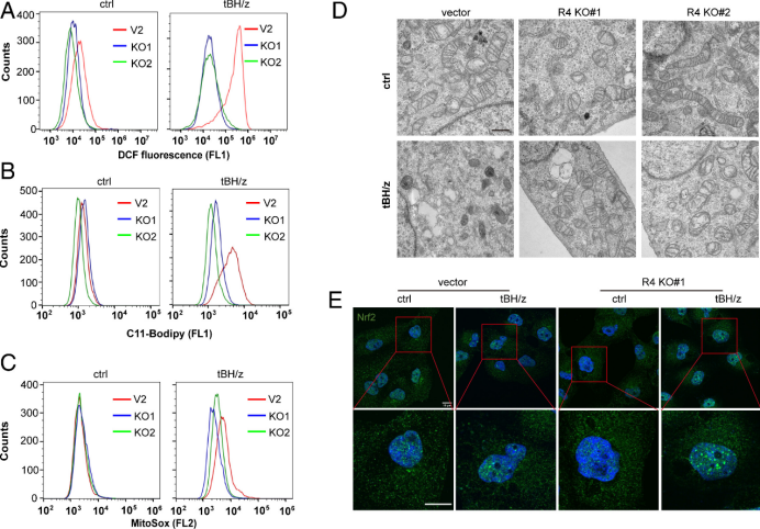
RIPK4 对于氧化应激诱导的坏死至关重要(图源[1])
酰基-CoA合成酶(ACS)是一个大型酶家族,催化脂肪酸与CoA的结合,生成酰基-CoA,这是脂肪酸代谢的第一步。这个过程对线粒体的β-氧化和能量产生至关重要。根据底物特异性,ACS被分为多个亚家族,包括短链ACS(ACSS)、中链ACS(ACSM)和长链ACS(ACSL)。各亚家族负责活化不同链长度的脂肪酸,例如,ACSS主要活化醋酸和丙酸,而ACSM则活化C6–C10的脂肪酸,ACSL则主要活化棕榈酸(C16)及油酸(C18)。研究发现,在急性肾损伤和慢性肾病后,近端小管中ACSM的表达显著降低,显示出其潜在的病理功能尚待深入研究。
在本研究中,作者鉴定出RIPK4作为活性氧(ROS)诱导细胞坏死的关键调节因子。更引人注目的是,RIPK4被证明在顺铂和缺血/再灌注(I/R)诱导的急性肾损伤中发挥重要作用。研究发现,ACSM1的表达降低及其对脂质代谢的调节改变,可能是RIPK4传播氧化应激和铁死亡的主要机制。
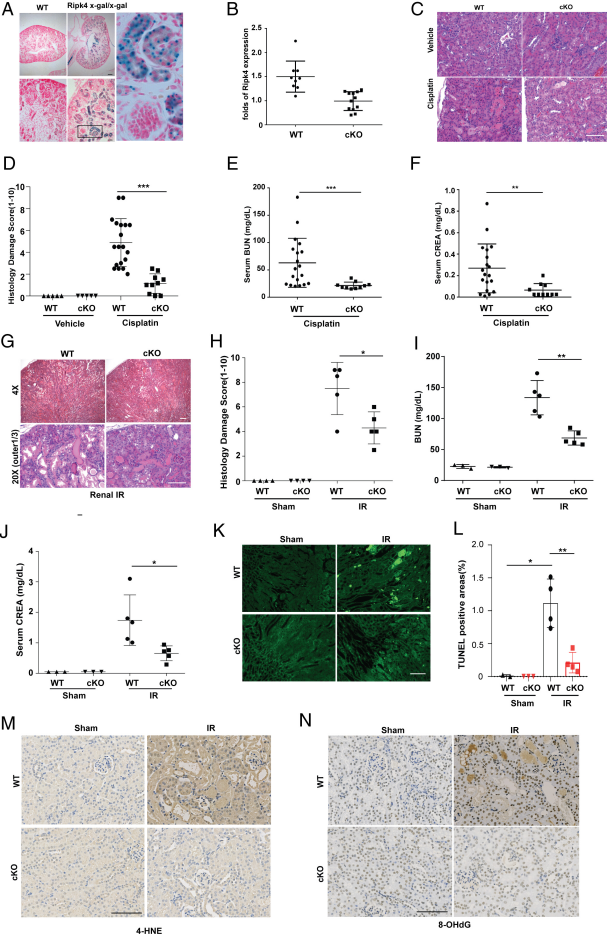
研究团队通过siRNA筛选分析了人类RIPK家族成员,发现RIPK4在应对氧化应激和铁死亡中至关重要。随后,研究人员构建了RIPK4的CRISPR敲除细胞和过表达细胞,并用不同的诱导剂处理这些细胞,从而明确RIPK4在这些细胞死亡途径中的角色。在动物模型中,特异性敲除肾近端小管中的RIPK4能够有效保护小鼠免受顺铂和肾缺血/再灌注引起的急性肾损伤。

RIPK4 缺陷会激活 Nrf2 抗氧化反应并阻止铁死亡(图源[1])
在机制研究中,RNA测序显示顺铂治疗后,酰基辅酶A合成酶中链(ACSM)家族成员的表达显著降低,并且在RIPK4缺陷的小鼠中无显著变化。抑制ACSM1显著增强了氧化应激和铁死亡的发生。同时,脂质组学分析表明,ACSM1的过表达会导致单不饱和脂肪酸(MUFA)的积累,同时减少多不饱和脂肪酸(PUFA)的产生,从而增强细胞对铁死亡的抵抗力。因此,敲除ACSM1导致RIPK4缺陷细胞重新对氧化应激和铁死亡敏感。
RIPK4 是氧化应激和铁死亡所必需的。其激酶活性对于 RIPK4 诱导细胞死亡至关重要。为了证明RIPK4在铁死亡中的生物学意义,特意删除了Ripk4在小鼠近曲小管中,它可以保护小鼠免受顺铂和肾缺血再灌注引起的急性肾损伤,肾缺血再灌注严重依赖于氧化应激。具体来说,近端肾小管细胞中的RIPK4缺陷会损害ACSM1的减少,导致MUFA的积累和PUFA的减弱,从而细胞抵抗氧化应激和铁死亡。这些结果表明 RIPK4 在响应氧化应激和铁死亡中发挥着关键作用。研究揭示了氧化应激诱导的铁死亡的关键信号通路,临床观察到该信号通路与发育和人类疾病广泛相关,针对该通路可能为缺血性疾病、感染、炎症和退行性疾病带来益处。

Ripk4 条件性敲除可保护小鼠免受急性肾损伤(图源[1])
受体激酶家族成员参与细胞死亡。RIPK1 首次被报道介导 TNFR1 诱导的不依赖半胱天冬酶的细胞死亡,并被进一步证明是细胞凋亡和坏死细胞死亡以及炎症途径的关键介质。RIPK3 激活 MLKL 会导致质膜破坏,这是多种坏死性凋亡实例的基础。Ripk2缺陷小鼠表现出防御细胞内病原体感染的能力严重下降,表明 RIPK2 介导先天性和适应性免疫系统受体的信号传导。RIPK6 和 RIPK7,也称为富含亮氨酸重复激酶 LRRK1 和 LRRK2,与帕金森病 (PD) 的易感性相关,帕金森病的特征是多巴胺能神经元选择性丧失。LRRK2 的 PD 相关蛋白变体会增加其激酶活性并导致神经元细胞死亡。数据表明 RIPK4 参与氧化应激和铁死亡,尽管之前关于 RIPK4 的研究主要集中在角质形成细胞分化。因此,可以合理假设 RIPK 家族成员在不同组织中参与不同类型的细胞死亡。
在相同的缺血刺激后,同一器官中同时存在多种坏死途径。在再灌注后24小时或注射顺铂后4天观察到WT和Ripk4条件敲除小鼠之间的显着差异。此外, Ripk4中的炎症反应也受到损害-急性肾损伤后的缺陷小鼠。坏死通过激活炎症反应来放大最初的损伤信号,从而进一步破坏受损细胞并有利于细胞碎片的清理。Ripk4 在肾近端肾小管细胞中强烈表达。当坏死过多时,可能会导致不可逆的组织损伤和整个动物的死亡。因此,用化学抑制剂抑制 RIPK4 介导的坏死具有治疗急性细胞器损伤(例如急性肾损伤)的潜力。
下一步是在其他组织损伤模型中进行测试。氧化应激会导致多种病理,包括但不限于缺血再灌注、癌症、心血管疾病和神经退行性疾病。坏死性凋亡相关蛋白通过细胞裂解促进坏死损伤相关分子模式蛋白的释放,从而间接传播炎症。同样,可以假设铁死亡信号激酶可能直接调节炎症途径。此外,确定 RIPK4-ACSM1 轴作为氧化应激诱导死亡的关键信号通路。
尽管在脂质代谢中至关重要,但 ACSM 家族(尤其是 ACSM1)在生理学和病理学中的功能仍知之甚少。与邻近的非肿瘤组织相比,ACSM1 的表达已被证明在前列腺癌中特异性增加,这与预后不良和生存时间缩短的风险增加相关。在此,观察到在急性肾损伤并发生铁死亡的过程中 ACSM 表达降低,Ripk4可以减弱这种表达近端小管缺失。有趣的是,抑制 ACSM1 会显着增加氧化应激和铁死亡细胞死亡,而其他三种 ACSM 仅具有较小的影响。一致地,抑制 ACSM1 会导致明显的 ACSL4 诱导,这可能解释了为什么抑制 ACSM1 对促进 ACSM 家族成员的铁死亡具有最强的作用。
ACSM1过表达的HK-2细胞对tBH/z和RSL3诱导的细胞死亡具有高度抵抗力,而ACSL4保持不变,这意味着ACSM1过表达细胞的细胞抵抗可能是由ACSL4以外的其他原因造成的。铁死亡是代谢失调的结果,其特征是脂质过氧化,特别是 PUFA 磷脂的积累。
全脂质组学分析证明高水平的 ACSM1 与更多的 MUFA 和更少的 PUFA 相关。ACSM1 对铁死亡的影响是通过改变 ACSL4 表达和调节脂质代谢来实现的。关于ACSM1底物特异性的详细机制以及ACSM1如何识别近端小管中的中链和长链脂肪酸,特别是在生理条件下,仍需要进一步研究。
总之,研究结果揭示了RIPK4在氧化应激和铁死亡中的核心作用,为急性肾损伤的治疗开辟了新的靶点。这一发现不仅为理解RIPK4的生物学功能提供了基础,而RIPK4-ASCM1轴揭示了这些过程的新机制,并为急性肾损伤的临床治疗提供了新的思路。
1. 氧化应激修饰:
(1)氧化还原修饰:氧化应激可引起蛋白质、脂质及DNA的氧化修饰,例如硫醇氧化、羟基化等。这些修饰可影响蛋白质的结构与功能,从而调节信号转导路径。
(2)硝基化修饰:过量的ROS可与一氧化氮反应,产生硝基化物,这类修饰可以影响蛋白质功能,导致细胞损伤。
2. 抗氧化防御机制:
(1)酶抗氧化剂:如超氧化物歧化酶(SOD)、过氧化氢酶(Catalase)和谷胱甘肽过氧化物酶(GPx)等,通过催化反应清除ROS。
(2)非酶抗氧化剂:如维生素C、维生素E及谷胱甘肽等,直接与ROS反应,降低氧化应激。
3. 氧化应激与疾病:
(1)癌症:氧化应激可以促进肿瘤的发展和转移,通过影响基因突变、细胞增殖等机制。在某些情况下,抗氧化剂被用作肿瘤治疗的辅助疗法。
(2)神经退行性疾病:如阿尔茨海默病、帕金森病等,氧化应激被认为是其发病机制之一,通过加剧神经元损伤促使疾病进展。
(3)心血管疾病:氧化应激可导致内皮细胞功能障碍和动脉粥样硬化,影响血管健康。
4. 氧化应激与衰老:
抗氧化机制的减弱和ROS生成的增加被认为是衰老的重要机制之一。研究显示,过量的氧化应激可能加速衰老过程,影响细胞的功能和存活。
氧化应激在多种生理和病理过程中发挥重要作用,其引发的细胞死亡机制、修饰过程及与疾病的关系,是生物医学研究的重要热点。这些领域的深入研究将为疾病的预防和治疗提供新的方向。
参考文献:
Zhang J, et al. RIPK4 promotes oxidative stress and ferroptotic death through the down regulation of ACSM1. Proc Natl Acad Sci U S A. 2024 Oct;121(40):e2410628121. doi: 10.1073/pnas.2410628121