4 年
手机商铺
技术资料/正文
513 人阅读发布时间:2025-07-18 14:18
造血细胞集落刺激因子(Colony-Stimulating Factor,CSF)的研究进展迅速,目前研究人员已经发现了多种CSF,每种CSF有着不同的来源。

表1. 集落刺激因子的分类
G-CSF是由多种细胞产生的一种蛋白质,包括成熟的T细胞、单核细胞、成熟的巨噬细胞、内皮细胞和成熟的肿瘤细胞。G-CSF最早是在20世纪80年代中期,由Memorial Sloan-Kettering肿瘤中心的研究团队发现和提纯的。

图1. CSFs及其家族示意图
(https://www.acrobiosystems.cn/L207-CSFs.html)

图2. 晶体学研究显示的G-CSFRs结构图(doi:10.1002/cam4.239)
G-GSF受体单体(绿色和蓝色)由细胞外Ig样结构域(Ig)、细胞因子受体同源结构域(CRH)和三个纤连蛋白III型样结构域组成,随后是跨膜区和细胞质结构域。在与G-CSF(红色)结合后,受体通过Ig样结构域聚合形成活性信号复合物。
G-CSF的主要功能是促进骨髓中粒细胞的生成、分化、成熟和释放,特别是中性粒细胞(一种重要的白细胞)。G-CSF通过结合目标细胞表面的G-CSFR(CSF3R)来发挥作用,这些受体分布在骨髓干细胞、粒细胞和成熟的中性粒细胞上。一旦结合,G-CSF将激活一系列信号转导途径,促进粒细胞的增殖和分化,并加速它们从骨髓向外周血的释放。
在免疫系统中,粒细胞是一种重要的白细胞,负责对抗感染和清除异物。因此,G-CSF在维持免疫系统功能方面起着关键作用。
在临床上,G-CSF常用于治疗因化疗而导致的粒细胞减少症,通过促进粒细胞的产生和释放来提高患者的免疫功能。此外,G-CSF也被用于促进造血干细胞移植后的骨髓功能恢复。

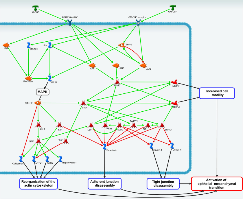
图3. MataCoreTM通路分析给出的假定的信号通路
(doi:10.1002/cam4.239)
图3展示了MataCoreTM通路分析生成G-CSF或GM-CSF的假定信号通路,其中,绿色箭头表示激活的信号通路,而红色箭头表示抑制的通路。
肿瘤的发生、生长和转移与肿瘤细胞所处的内外微环境密切相关。这个微环境包括肿瘤细胞自身(如细胞核和细胞质)的内在环境,以及周围的免疫细胞和免疫调节因子所形成的外部环境。肿瘤微环境不仅涉及到肿瘤所在组织的结构、功能和代谢,而且也涉及到肿瘤细胞周围的复杂相互作用。
肿瘤细胞表面的G-CSFR通过与其配体G-CSF相结合,可以激活多个细胞内信号通路,促进肿瘤细胞的增殖、侵袭与转移,并且还可以促进肿瘤血管的形成。使用抗体中和G-CSFR可降低G-CSF的激活作用,从而阻止肿瘤细胞的增殖和转移。

图4. G-CSF/G-CSFR在实体肿瘤免疫中的作用
(doi:10.11877/j.issn.1672-1535.2018.16.06.01)
中性粒细胞减少是肿瘤患者在放化疗后常见的并发症,而G-CSF已成为预防和治疗这一问题的主要药物之一。它能够有效地缩短骨髓抑制期,并降低中性粒细胞减少的严重程度。目前,越来越多的国家和公司针对CSF-3R研发出针对性药物。

图5. 全世界范围内基于药物不同研究项目统计的研发状态
(来源:药物情报库)

图6. 排名前十的机构及其药物所属研发阶段的分布(来源:药物情报库)

图6. 药物研发机构所在地区的前五名(来源:药物情报库)

图7. CSF-3R相关的排名前十的适应症,及其药物所属研发阶段的分布(来源:药物情报库)
(1)背景介绍
NovoBio自主构建的HEK293-G-CSFR-Luc报告基因细胞株的细胞表面表达G-CSFR(CSF3R),下游具有报告基因RE-Luciferase。当G-CSF蛋白与细胞表面的G-CSFR(CSF3R)结合后,通过细胞内的信号转导诱导下游反应元件激活从而促进Luciferase信号的表达,该信号值高低和G-CSF蛋白活性或浓度成正比,形成剂量依赖型曲线。
(2)作用机制

图8. 报告基因法检测G-CSF作用机制图
(3)数据展示
①单克隆活性验证:
G-CSF蛋白刺激HEK293-G-CSFR-Luc细胞释放Luminescence信号。HEK293-G-CSFR-Luc对G-CSF有很好的响应,该信号值高低和G-CSF蛋白活性或浓度成正比,形成剂量依赖型曲线。

图9. HEK293-G-CSFR-Luc检测G-CSF活性结果图
②qPCR检测靶标数据:
用qPCR检测手段检测HEK293-G-CSFR-Luc表面的G-CSFR的表达情况,用空白细胞HEK293作为阴参对照。其结果表面:两对qPCR引物均不能在空白细胞HEK293细胞中检测到有效扩增, 但是可以在HEK293-G-CSFR-Luc细胞中均得到有效扩增。

表1. qPCR检测靶标数据表
③专属性研究:
用药物GM-CSF蛋白和Nomal Human IgG Control蛋白作为阴参对比,检验HEK293-G- CSFR-Luc细胞株的活性专属性,细胞株对G-CSF有明显的浓度依赖响应信号,对GM-CSF和Nomal Human IgG Control没有响应。细胞株具有较好专属性。

图10. HEK293-G-CSFR-Luc专属性结果
④准确度和精密度研究:
使用G-CSF蛋白验证HEK293-G-CSFR-Luc的准确度和精密度。在50%、100%和150%的效价水平中,数据之间的相对标准偏差(RSD)<20%(见表2)。
以效价理论值作为横坐标,效价实际值作为纵坐标做直线回归方程,直线回归方程为y=1.0324x-0.0698,R2=0.9984(见图4)。

表2.不同效价的准确度和精密度验证结果

图11. HEK293-G-CSFR-Luc 效价线性验证
⑤代次稳定性研究:
用G-CSF蛋白考察不同代次的HEK293-G-CSFR-Luc细胞株的稳定性,分别考察了P5、P10、 P15、P20不同代次之间该细胞株的细胞生物学活性实验的稳定性,可以看出4个代次的细胞生物学 曲线相似,窗口值接近,EC50值RSD<20%,该细胞稳定性较好。

图12.HEK293-G-CSFR-Luc 细胞株代次稳定性研究结果图
(4)优势特点
✅方法稳定、变动小;
✅实验窗口大、响应值高;
✅利用转基因构建的细胞可稳定传代;
✅该细胞株可以作为G-CSF药物活性检测细胞株;
✅适合放行、长期稳定性检测,方便方法验证。
📚 充实您的研究方法学,推动医学科学的进步!💪