【IF 40.8】温州医科大学李校堃/罗雍德教授团队发表心脏能量优先保障机制研究新成果
2026-04-08 15:29点击次数:20
关键词:心脏是人体最"耗能"的器官,持续高频率跳动需要源源不断的ATP供应。然而,心脏自身几乎没有能量储备,必须直接从血液中摄取能量底物。在肝脏、脂肪组织等多个高能耗器官并存的生理环境下,身体如何优先保障心脏的能量供给?这一核心问题长期困扰着科学界。FGF21(成纤维细胞生长因子21)是一种应激响应激素,被称为"饥饿激素",在禁食或能量压力下上调。已知FGF21可促进肝脏酮体生成和脂肪组织脂解,但这些代谢产物真正的"受益器官"是谁?这一问题始终未被解答。
2025年,温州医科大学李校堃/罗雍德团队在Signal Transduction and Targeted Therapy 期刊(IF=40.8)发表了题为“A two-strata energy flux system driven by a stress hormone prioritizes cardiac energetics”的研究,揭示了FGF21驱动的"双层能量flux系统"——通过全身代谢动员和心脏内部能量利用的双重机制,优先保障心脏能量供应。这一发现为治疗线粒体功能障碍相关心脏疾病提供了全新思路。

研究亮点
1. 首次揭示FGF21作为"心脏能量守护者"的核心功能——通过双层能量flux系统优先保障心脏ATP供应
-
系统层面:FGF21调控脂肪组织脂解和肝脏酮体生成,驱动能量底物向心脏转运;
-
心脏层面:FGF21促进心肌细胞对酮体、脂肪酸的氧化利用,维持线粒体生物发生和功能
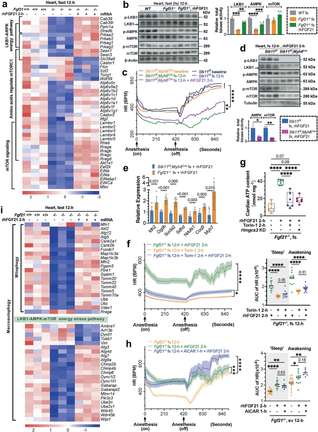
2. 发现LKB1-AMPK-mTOR通路是FGF21调控心脏能量的核心信号轴
研究中使用了派真生物提供的AAV9载体进行肝脏基因敲低验证实验,构建TCA循环障碍模型。
主要研究结果
1. FGF21缺失引发全身代谢紊乱,影响心脏能量供应
研究团队对Fgf21基因敲除小鼠进行血清代谢组学分析,共检测了986种代谢物,发现其中71种代谢物显著改变。

研究发现,多种与线粒体能量代谢密切相关的代谢物显著减少,包括:L-棕榈酰肉碱、L-油酰肉碱、L-亚油酰肉碱等脂肪酸氧化前体,这些是线粒体β-氧化的关键底物;同时,TCA循环中间产物如顺乌头酸和柠檬酸酯也明显下降,提示线粒体三羧酸循环功能障碍。
此外,血清核苷酸类代谢物也发生显著改变,腺苷、嘧啶核苷酸水平下降,而肌苷水平上升。这些代谢物是线粒体能量代谢和DNA合成的重要前体,其变化进一步证实了FGF21缺失对能量代谢的广泛影响。
这些代谢物正是心脏获取能量的关键燃料,它们的缺乏直接影响心脏能量供应,导致心脏功能受损。
2. FGF21缺失导致心脏结构和功能异常
研究团队对Fgf21-/-小鼠和野生型对照小鼠进行了全面的心脏功能评估。实验使用麻醉状态下心电图(ECG)监测心率变化,收集了Fgf21-/-小鼠95只和野生型小鼠56只的数据;同时进行超声心动图(Echo)检测,每个基因型各51只小鼠。

结构异常方面:Fgf21-/-小鼠心脏重量显著增加,心肌细胞横截面积增大(提示心肌肥大),但未见明显纤维化。透射电子显微镜(TEM)观察结果显示,线粒体出现异常肿胀(体积增大约25%)、排列紊乱并伴有空泡化,提示线粒体结构受损。通过qPCR检测线粒体DNA(mtDNA)含量,发现Fgf21-/-小鼠心脏mtDNA拷贝数显著下降至野生型的约70%。
功能异常方面:麻醉状态下,Fgf21-/-小鼠基础心率显著低于野生型小鼠(降低约50-80次/分),特别是在清醒期差异更为明显。超声心动图检测显示:射血分数(EF)从约65%下降至约50%,缩短分数(FS)从约35%下降至约25%,心输出量(CO)也显著降低,但左室舒张末期内径(LVEDD)和收缩末期内径(LVESD)无显著变化。心肌机械能量效率(MEE)计算显示Fgf21-/-小鼠能量利用效率明显下降。
这些结果证实FGF21缺失导致类似轻度线粒体心肌病的表现,主要表现为能量产生障碍而非心脏结构发育缺陷。
3. 心脏对能量应激高度敏感
研究团队系统评估了Fgf21敲除小鼠在不同应激条件下的心脏功能表现,设置多种生理应激实验来验证心脏对能量压力的敏感性。
禁食实验:Fgf21-/-小鼠和野生型小鼠各12只,禁食12小时后,Fgf21-/-小鼠心率进一步下降,恢复进食后仍无法完全逆转至禁食前水平,表明Fgf21-/-小鼠对能量缺乏极度敏感,无法通过代偿机制维持正常心率。

运动实验:小鼠进行10分钟高强度跑步机运动,运动前禁食24小时。Fgf21-/-小鼠在运动过程中HR急剧下降(4分钟内下降超过100次/分),运动耐力显著降低(跑步距离和时间仅为野生型的约40%),而野生型小鼠运动后心率能够快速恢复。

耐力训练实验:每天2小时跑步机运动,持续56天。野生型小鼠表现为心率下降、EF和CO增加等良好适应性改变;而Fgf21-/-小鼠则表现出适应性恶化,HR反而升高,EF和FS下降,LVESD和LVEDD增加,表明Fgf21缺失导致心脏无法建立有效的适应性反应。

冷暴露实验:将小鼠置于4℃环境2小时。Fgf21-/-小鼠核心体温快速下降,自主活动显著减少,心率在寒冷初期虽然代偿性增加,但增幅远低于野生型小鼠,最终导致体温和心率均显著低于对照组。

这些数据充分证明Fgf21-/-小鼠对各种能量应激高度敏感,无法维持正常的心脏功能。
4. 机制解析:LKB1-AMPK-mTOR能量感知通路
为深入揭示FGF21调控心脏能量的分子机制,研究团队进行了信号通路分析。实验采用Western blot检测磷酸化蛋白水平,每组样本量不少于3只。

研究发现,FGF21对心脏能量代谢的调控依赖于LKB1-AMPK-mTOR营养感应通路。LKB1-AMPK通路是细胞能量状态的核心传感器,当细胞AMP/ATP比值升高时,AMPK被激活磷酸化(Thr172),随后磷酸化下游靶点如mTOR,抑制mTORC1活性,从而调节细胞能量代谢。
在Fgf21-/-小鼠心脏中,AMPK磷酸化水平显著下降(约降低40%),而mTOR磷酸化水平升高(约增加50%),这种AMPK/mTOR平衡的失调导致能量代谢紊乱。进一步研究发现,破坏心脏局部的LKB1(通过心肌特异性Lkb1敲除)或mTOR(通过mTOR抑制剂处理)通路,将阻断FGF21对心脏能量功能的保护作用。
机制研究表明,FGF21通过调控能量底物(酮体、脂肪酸)的全身性动员,使外周血中营养物质浓度升高,从而通过血液感知激活LKB1-AMPK-mTOR通路,间接调控心脏能量代谢,而非直接作用于心肌细胞(心肌细胞几乎不表达FGF21受体KLB)。
研究意义
1. 首创性:首次系统揭示FGF21作为"心脏能量守护激素"的核心功能,解决了领域内长期未解的关键问题
2. 机制创新:提出"双层能量flux系统"概念——全身代谢动员(第一层)+心脏内部能量利用(第二层),为理解器官间能量协调提供了新框架。

3. 临床价值:为线粒体功能障碍相关心脏疾病(如心衰、心肌病)以及FGF21缺乏相关疾病的治疗提供新靶点,LKB1-AMPK-mTOR通路是潜在的药物干预靶点
4. 应用前景:FGF21类似物或小分子激动剂可能成为治疗能量代谢相关心脏疾病的新策略
产品/服务信息
本研究用到的病毒载体信息:

派真生物为本研究提供了高质量的AAV9病毒载体包装服务,助力科学家取得这一突破性成果。
从经典到前沿 | 派真生物的AAV平台不止于此
AAV9以其优异的肝脏和心脏向性,已成为代谢与心血管疾病研究的标准工具。而基因治疗临床转化的真正挑战,往往在于如何兼顾靶组织的高效转导与非靶组织的安全性。
派真生物研发团队深耕AAV衣壳工程化多年,近期在 Molecular Therapy Advances(IF=12.1) 发表重要成果:通过"广泛脱靶+ 肽段驱动组织重定向"两步策略,成功开发出新型肌肉靶向衣壳 AAV.eM:
-
肌肉转导效率媲美当前向量 MyoAAV 4A
-
肝脏、肺、脑、肾脱靶,转导显著降低
-
小鼠及非人灵长类动物(NHP)双物种验证
-
成功拯救杜氏肌营养不良(DMD)小鼠模型

无论您的研究聚焦于心脏、肝脏还是肌肉靶向,派真生物都有适配您需求的AAV解决方案。
欢迎联系我们的技术支持团队。
本研究由温州医科大学药学院李校堃教授和罗雍德教授团队主导完成。
- 通讯作者:李校堃 (xiaokunli@wmu.edu.cn)、罗雍德 (yongdeluo08@wmu.edu.cn)
- 单位:温州医科大学药学院、温州医科大学第一附属医院、瓯江实验室(浙江脑科学与再生医学研究院)
参考资料
Rao Z, Chen Z, Bao Y, et al. A two-strata energy flux system driven by a stress hormone prioritizes cardiac energetics. Signal Transduction and Targeted Therapy. 2025;10:315. doi:10.1038/s41392-025-02402-9



