打一针就能长出新牙?首都医科大学王松灵院士系列研究新进展
2026-03-01 18:00点击次数:72
关键词:牙齿缺失与骨质疏松,是困扰全球数亿中老年人的两大硬组织健康危机。当下,种植牙虽能在一定程度上恢复咀嚼功能,却无法实现真正的生理性再生;现有的抗骨质疏松药物也多以「抑制骨吸收」为核心思路,难以从根本上修复受损的骨微结构。想要唤醒成体干细胞的再生潜能,让人体自主「长」出新骨、新牙,这一曾困扰科研界许久的科学难题,如今逐渐迎来了阶段性突破。首都医科大学王松灵院士团队长期深耕稳态医学与牙齿再生领域,斩获了一系列原创性研究成果,学术团队持续跟进:(历年研究 1)(历年研究 2)(历年研究 3)。
2019 年,团队在 Nature Materials 上率先揭示 Alx3 基因的作用机制,其能通过激活 Wnt/β-catenin 和 VEGF 信号通路,推动牙本质形成与牙髓组织再生,为牙齿发育和再生研究找到了关键的分子靶点 [1]。
2024年,团队在 Journal of Tissue Engineering 上发表论文「Engineered pre-dentin with well-aligned hierarchical mineralized collagen fibril bundles promote bio-root regeneration」,通过扫描电子显微镜(SEM)、透射电子显微镜(TEM)和聚焦离子束扫描电子显微镜(FIB-SEM)等技术,分析了牙本质、牙骨质和牙槽骨在纳米、微米、毫米和宏观尺度上的分级结构差异;同时通过 RNA-SMART 测序和 PCR 数组分析,比较了牙本质、牙骨质和牙槽骨中胶原基因的表达水平差异;此外,还根据牙本质中胶原纤维束的排列方式,构建了模仿牙本质分级结构的 MC 支架,并进一步地将牙髓干细胞(DPSCs)接种在 MC 支架上,在体外培养和体内移植实验中观察其成牙分化潜能和生物牙根再生效果。
2025年团队研究成果集中性爆发,在 Journal of Oral Rehabilitation 上发表论文「Canonical Wnt Pathway Enhanced Dental Pulp Mesenchymal Stem Cells-Mediated Cementum Regeneration」。研究人员过 RNA-SMART 测序分析了牙本质、牙髓和牙周膜组织中 Wnt 信号通路相关基因的表达差异;对牙髓干细胞(DPSCs)进行单细胞测序,分析 Wnt3a 处理后细胞群的变化和细胞发育轨迹,进一步地在体外培养 DPSCs 并诱导其向成牙本质细胞分化,通过添加 Wnt3a 或敲低 Wnt3a 表达,观察其对成牙本质细胞分化的影响;除此之外,研究人员还分别在裸鼠和小型猪皮下移植 DPSCs 薄膜和 Wnt3a 胶原支架复合物,以更好地观察 Wnt3a 对 DPSCs 介导的牙本质再生的影响;
在 Cell Reports 发表题为「Integrated multi-omics profiling characterizes the crucial role of human dental epithelium during tooth development」的研究也发现,上皮分泌的 WNT5B 蛋白对牙间充质细胞的成牙分化具有显著的促进作用,其效果显著优于传统的 WNT5A 分化因子;
在 International Journal of Oral Science 发表题为「Profiling and functional characterization of long noncoding RNAs during human tooth development」的研究检测了人类胎儿牙齿发育晚期芽期、帽期和早期钟期的牙上皮和牙间充质中存在的 lncRNA,并进一步证明了 lncRNA 可以作为牙齿发育的重要细胞标志物,以及牙齿再生的潜在治疗靶点;
在 Signal Transduction And Targeted Therapy 上发表题了为「Impact of allogeneic dental pulp stem cell injection on tissue regeneration in periodontitis: a multicenter randomized clinical trial」的临床研究性论文,此研究通过多中心随机对照方式,创新性地评估同种异体牙髓干细胞注射在促进牙周炎组织再生方面的实际效果与潜在价值 [2]。
并且团队的研究视野并不局限于牙齿再生,在代谢性疾病领域同样有重要突破,在 Signal Transduction and Targeted Therapy 的另一篇研究发现,膳食硝酸盐可借助 Sialin-Rel 互作调节巨噬细胞稳态,通过非经典一氧化氮途径(Sialin-Ctsl-Nrf2)有效防治代谢功能障碍相关脂肪性肝病与 2 型糖尿病 [3]。这些看似不同领域的研究成果,实则指向了同一个关键方向:硝酸盐 - Sialin 通路不仅是代谢调控的核心节点,更有可能在骨与牙齿的再生过程中发挥核心作用。
2026 年 2 月 12 日,王松灵院士联合南方医科大学王晓刚教授,在 Bone Research 杂志发表了题为「Sialin-STAT3 axis regulates bone homeostasis in mice」的研究论文 [4]。这项研究首次揭开了膳食硝酸盐调控骨稳态的神秘面纱,其发现膳食硝酸盐可通过其转运体 Sialin(SLC17A5),直接激活间充质干细胞(MSCs)的线粒体「能量中枢」,大幅增强其成骨分化能力,甚至能在衰老动物模型中成功逆转骨质疏松、促进骨组织再生。这一发现不仅为骨稳态的维持构建了全新的分子框架,更让牙齿再生与颌骨修复领域,诞生了以「营养素 - 转运体 - 线粒体」为核心的全新干预思路。

图 1:文章来源(图源:[4])
Sialin 究竟是如何将外界的「硝酸盐信号」,转化为指导干细胞活动的「能量指令」的?这成为了研究团队接下来要攻克的核心问题。研究团队先从分子层面展开了细致的探索,借助磷酸化蛋白质组学分析技术,他们发现 Sialin 缺失的间充质干细胞中,有 226 个蛋白的磷酸化水平出现显著下调,这些蛋白大多集中在线粒体代谢与信号转导通路中。但一个关键问题随之而来:Sialin 本身并不具备激酶结构域,它究竟是与哪种蛋白协同作用,实现对线粒体的调控的?
为解答这一问题,团队引入了 HIGH-PPI 人工智能蛋白互作预测模型。与传统模型不同,这一模型无需依赖序列同源性,而是通过蛋白质的三维结构表征,直接计算出蛋白间的结合可能性。分析结果带来了惊喜,在 342 个差异磷酸化蛋白里,pSTAT3S727 以最高的置信度成为首要候选,而此前的研究已证实,STAT3 可定位于线粒体并提升呼吸链的活性。这一由计算得出的预测结果,很快便被经典的免疫共沉淀实验所验证:在人源间充质干细胞中,Sialin 抗体能高效沉淀出 pSTAT3S727,反之亦然,这直观证明了二者存在直接的相互结合。表面等离子体共振技术的检测结果进一步佐证了这一点,二者的平衡解离常数 KD 低至 683 nmol/L,属于强亲和力的结合范畴。
确定了二者的结合关系后,研究人员又将目光投向了结合后的 pSTAT3S727 的去向,线粒体共定位分析给出了清晰的答案。实验显示,Sialin 的过表达能显著增加 pSTAT3S727 在人源间充质干细胞线粒体中的富集程度;而当研究人员将 Sialin 直接锚定到线粒体外膜时,pSTAT3S727 在线粒体中的驻留量更是直接翻倍。这也就意味着,Sialin 不仅是硝酸盐进入细胞的「守门人」,更是带领 pSTAT3S727 进入线粒体的「引路者」。一条完整的信号传导通路也由此清晰呈现:硝酸盐的摄入推动 Sialin 表达上调,进而形成 Sialin-pSTAT3S727 复合体,该复合体会引导 pSTAT3S727 向线粒体转位,最终实现电子传递链效率的提升、ATP 产能的增强,让间充质干细胞的成骨分化过程大幅提速。

图 2 Sialin 与 pSTAT3S727 相互作用并促进其在 MSCs 中的线粒体转位(图源:[4])
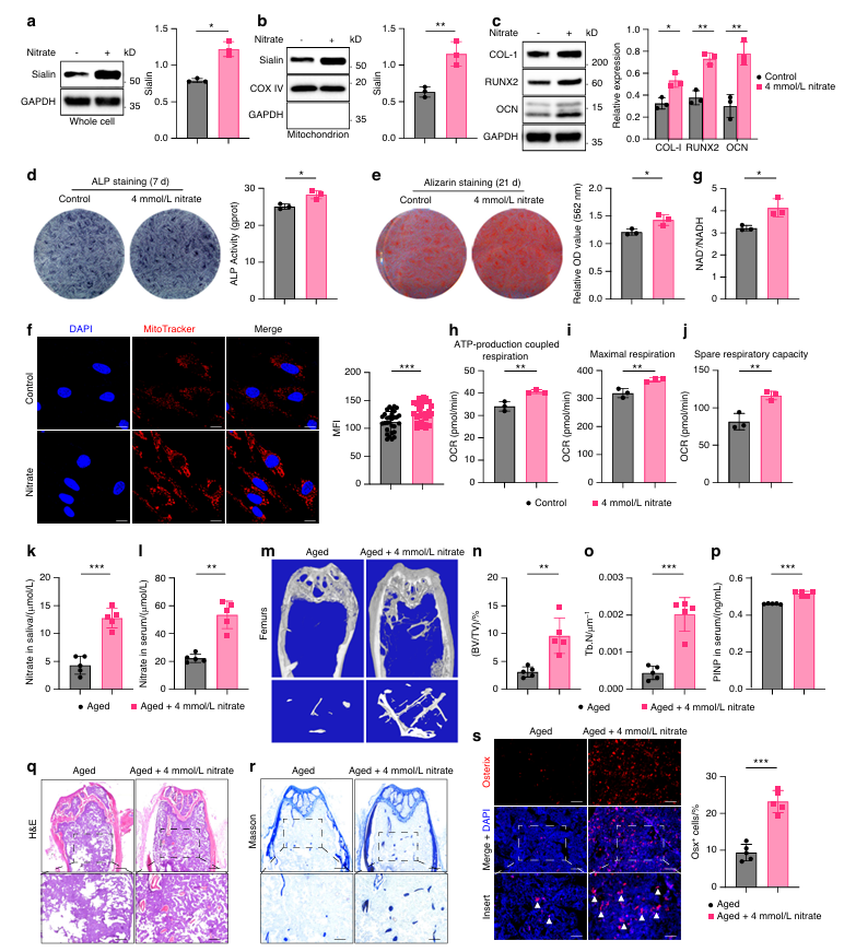
弄清楚了背后的分子机制,接下来最关键的便是验证这一机制的实际疗效。研究团队选择了 18 月龄的老年性骨质疏松小鼠作为实验对象,这类小鼠的骨髓间充质干细胞早已表现出明显的衰老特征,线粒体膜电位偏低,成骨相关基因的表达也几近沉默。研究人员将这些小鼠随机分为两组,一组饮用普通饮用水,另一组则饮用添加了 4 mmol/L 硝酸盐的水,这一干预持续了 6 个月,而该硝酸盐剂量,大致相当于人类每天多食用半斤菠菜所摄入的量。
干预结束后的检测结果,带来了极具视觉冲击的对比。μCT 影像学分析显示,老年对照组小鼠的股骨远端骨小梁如同朽木一般稀疏,而硝酸盐干预组的骨小梁则形成了致密的网状结构。定量分析的数值更具说服力,干预组小鼠的骨体积分数提升了 42%,骨小梁数量增加 35%,骨小梁分离度则下降 28%。血清学指标的检测结果也与之呼应,骨形成标志物 P1NP 出现显著回升,而骨吸收标志物 CTX-1 则明显下降。组织切片的观察结果更为直观,H&E 与 Masson 三色染色显示,硝酸盐组小鼠的骨基质胶原纤维排列规整,胶原纤维的面积也有显著扩增;免疫荧光图像中,Osx⁺成骨细胞的数量更是实现了翻倍。
这些宏观层面的骨骼改善,能否追溯到干细胞的层面?研究团队从干预组的老年小鼠骨髓中分离出间充质干细胞,将其置于成骨诱导培养基中进行培养,令人惊喜的结果再次出现:原本矿化能力大幅衰退的衰老间充质干细胞,在硝酸盐的作用下仿佛重焕青春,其 ALP 活性提升了 2.3 倍,矿化结节的面积增加 2.7 倍,Runx2、Sp7 等成骨关键转录因子的表达也均出现显著上调。而这一切积极变化,都离不开 Sialin 的作用,在间充质干细胞特异性敲除 Sialin 的老年小鼠中,硝酸盐所带来的骨保护作用几乎完全消失。这也证实了,膳食硝酸盐并非普通的营养补剂,而是一把能精准激活 Sialin-pSTAT3 线粒体轴、逆转干细胞衰老的分子钥匙。未来,这一发现不仅能用于修复骨质疏松的骨骼,更有望为牙槽骨再生、颌面缺损修复,提供一种可口服、可靶向、无细胞参与的全新干预策略。

图 3 体内硝酸盐- Sialin 信号通路与衰老相关骨质疏松密切相关(图源:[4])
这项研究彻底刷新了人们对 Sialin(SLC17A5)的认知,打破了其仅作为「硝酸盐转运体」的传统定义,首次发现其可定位于线粒体膜,同时扮演着 pSTAT3S727 进入线粒体的「分子向导」角色。这一发现的价值不止于此,它将膳食营养、线粒体能量代谢与干细胞命运决定这三大原本相对独立的研究领域有机融合,证明了硝酸盐并非只是被动被人体吸收的营养素,更是一种能通过 Sialin-pSTAT3 轴,主动唤醒干细胞「能量工厂」、逆转衰老相关骨丢失的代谢指令。研究中建立的「硝酸盐 –Sialin–pSTAT3S727」调控轴,也为老年性骨质疏松的干预提供了兼具机制新颖性与转化可行性的新靶点,仅通过饮水补充硝酸盐,就能在动物模型中实现骨量的回升与骨微结构的修复,同时还能规避现有抗骨吸收药物长期使用可能带来的副作用风险。
值得一提的是,这项最新研究与王松灵院士团队近年来的系列研究成果,共同构成了一套严谨的逻辑闭环。从发现 Alx3 基因驱动牙本质再生,到评估同种异体牙髓干细胞注射在促进牙周炎组织再生方面的实际效果,再到探明 Sialin-Rel 轴调控巨噬细胞稳态以防治代谢综合征,直至本次破译 Sialin-pSTAT3 线粒体轴在骨稳态中的调控机制,硝酸盐 –Sialin 这一信号模块,已从最初的代谢免疫调节领域,逐步延伸至组织再生修复领域,一套以营养素 - 转运体为核心的再生医学新范式,也正慢慢勾勒成型。
当然,从实验室的研究成果走向临床应用,还有很长的路要走,其中仍有三大核心挑战亟待攻克。科研人员需要先验证 Sialin-pSTAT3 轴在牙髓干细胞、牙周膜干细胞中是否能保持相同的作用机制,这需要通过牙槽骨缺损、牙髓再生等疾病模型开展严格的实验验证。长期补充硝酸盐对全身线粒体功能会产生何种影响,目前尚无明确答案,这就需要开展 6 个月以上的灵长类动物毒理与药代动力学研究。此外,如何通过局部缓释、靶向递送等技术手段,实现 Sialin 的组织特异性激活,避免全身性 STAT3 扰动可能引发的免疫风险,更是下一阶段转化研究需要攻坚的重点。只有逐一解答这些问题,「打一针就能长出新牙」的美好愿景,才能真正从科研的美好畅想,变成临床中的现实。
本文仅供文献解读,学术分享,不构成任何医疗建议!
【2506】期刊影响因子(2025 年最新版)
【2507】130 种实验室常用试剂配制方法(附全套资料)
【2508】常见信号通路
【2509】限制性核酸内切酶大全




