2 年
手机商铺
技术资料/正文
468 人阅读发布时间:2025-10-17 13:27
2025年8月21日,《Circulation Research》在线发表明尼苏达大学Xavier S. Revelo团队的突破性成果。研究揭示CCL24通过其受体CCR3和PI3K/ AKT信号的下游激活直接激活成纤维细胞,纤维细胞中CCR3的遗传消融可改善心脏功能,并在压力过载后改善纤维化。这项研究表明,CCL24/CCR3途径的激活在促进纤维化和心脏功能障碍的响应中对压力超负荷有关键作用。

背景:
炎症是心血管疾病的重要危险因素,通过驱动对心脏损伤的适应性和非适应性反应,促进心血管疾病的发展。巨噬细胞是心脏中最丰富的免疫细胞,在心脏组织重塑中发挥重要作用。心脏驻留巨噬细胞是心肌的重要组成部分,在炎症反应、组织损伤和重塑中发挥关键作用。然而,心脏驻留巨噬细胞调节心力衰竭重塑的确切机制仍然知之甚少。
本文即在这一背景下,研究了CCL24在急性压力超负荷引起的心力衰竭进展中的作用。遗传缺陷和抗体介导的CCL24抑制导致心脏功能改善,适应性心脏重塑以及压力过载后的纤维化改善。

关键词
纤维化;心力衰竭;巨噬细胞;CCL24;M2巨噬细胞。
研究结果
结论1: CRMs是心脏中Ccl24的主要来源
研究发现,心脏驻留巨噬细胞(CRMs)是CCL24的主要来源。通过单细胞测序、qPCR、荧光原位杂交和骨髓移植实验证实,CCL24表达主要集中于CRMs,而非单核细胞来源巨噬细胞或其他心脏细胞。在压力超负荷(TAC)模型中,CCL24水平在心脏重塑早期短暂升高,与CRMs扩增同步。IL-4与IL-10协同诱导CRMs产生CCL24,提示其在早期心脏重塑中通过CCL24介导促纤维化作用。

结论2: CRM来源的Ccl24促进收缩功能障碍。
压力超负荷下,CCL24缺失或抗体中和均显著改善小鼠收缩功能,抑制心室扩张,且肥大反应短暂。CCL24由CRM分泌,非MoMF来源,其存在阻碍心脏适应性重构,提示阻断CCL24可成为心衰早期干预新策略。

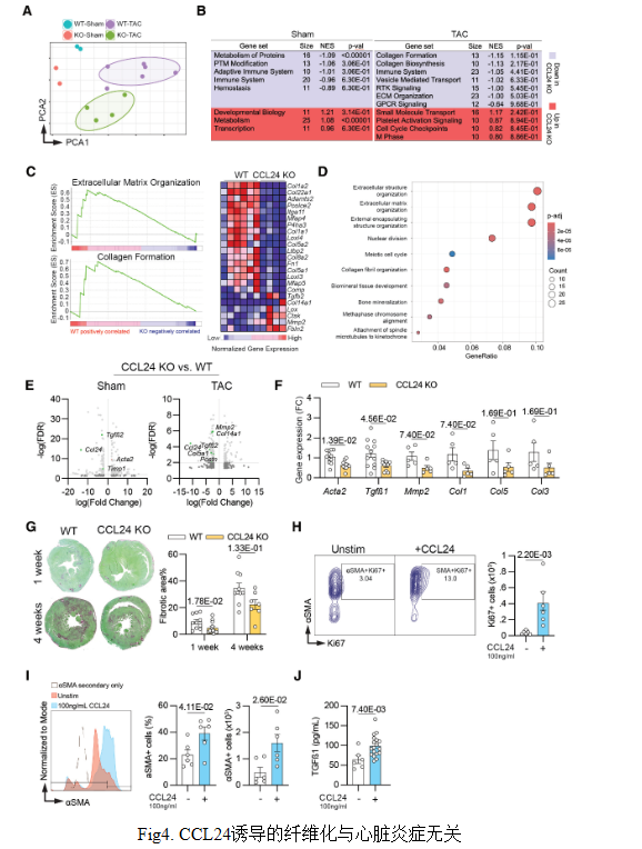
结论3:CCL24缺失可防止心脏纤维化,而CCL24在体外可激活成纤维细胞。
RNA-seq显示,CCL24缺失下调胶原、ECM形成及TGFβ通路,促纤维化基因表达减少,心脏纤维化面积降40%。重组CCL24可直接刺激成纤维细胞增殖、αSMA及TGFβ产生,证实CCL24通过激活成纤维细胞驱动心脏纤维化。

结论4: CCL24 诱导的纤维化重塑与心脏炎症无关
CCL24缺失不改变稳态或压力负荷后心脏各免疫细胞亚群数量及炎症基因表达,提示其促纤维化与心功能障碍作用独立于炎症细胞浸润变化。

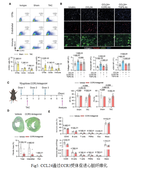
结论5: CCL24 通过 CCR3 受体促进纤维化
CCL24通过受体CCR3直接激活心脏成纤维细胞,诱导TGF-β依赖的胶原、αSMA表达,驱动纤维化;阻断CCR3或TGF-β均可抑制该过程,改善心脏功能与间质纤维化,证实CCL24-CCR3轴为可靶向的促纤维化通路。

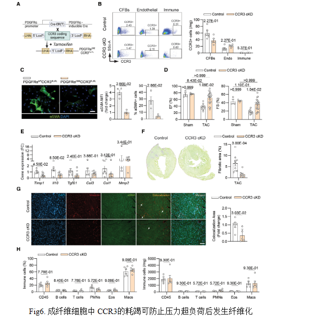
结论6:成纤维细胞中CCR3的cKD可防止纤维化发展
构建成纤维细胞条件性CCR3敲除小鼠(CCR3 cKD),他莫昔芬诱导后CCR3表达显著下降。TAC术后1周,CCR3 cKD小鼠射血分数和缩短分数提高,Col1、Col3、Timp1等纤维化基因下调,胶原沉积与肌成纤维细胞面积减少,心功能改善且不依赖免疫浸润变化,证实成纤维细胞CCR3介导CCL24促纤维化作用。

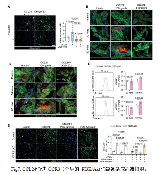
结论7:CCL24 介导的 CCR3 激活通过 PI3K/Akt 途径驱动心脏纤维化
CCL24经CCR3触发PI3K-Akt信号:刺激30–60分钟磷酸化Akt,PI3K抑制剂或CCR3缺失均阻断αSMA上调;直接激活PI3K可绕过CCL24诱导肌成纤维细胞活化,证实PI3K-Akt为CCL24-CCR3促纤维化核心通路。
。
总结
本研究发现,心脏驻留巨噬细胞在压力超负荷下通过分泌CCL24激活成纤维细胞CCR3受体,经PI3K/Akt通路促进TGF-β释放与纤维化,加重心功能障碍;基因或药物阻断CCL24-CCR3轴显著抑制纤维化并改善心功能,提出靶向该轴作为心衰早期抗纤维化新策略,但尚需验证长期干预效果与安全性。
参考文献:
Parthiban P, Barrow F, Wang H, et al. Macrophage-Derived CCL24 Promotes Cardiac Fibrosis Via Fibroblast CCR3. Circ Res. Published online September 16, 2025. doi:10.1161/CIRCRESAHA.125.326599