上海申知心生物科技有限公司

2

手机商铺

qrcode
商家活跃:
产品热度:
  • NaN
  • 0.5
  • 0.5
  • 2.5
  • 2.5

上海申知心生物科技有限公司

入驻年限:2

  • 联系人:

    张经理

  • 所在地区:

    上海 浦东新区

  • 业务范围:

    技术服务

  • 经营模式:

    科研机构

在线沟通

技术资料/正文

IF=14.5!揭示抗癌靶点hRpn13的转录组与蛋白组调控机制

522 人阅读发布时间:2025-02-27 14:30

今天分享一篇由美国国立研究院癌症研究中心发表于Molecular CellIF=14.5,Q1转录组+蛋白组机制研究。研究标题:hRpn13通过表观遗传因子HDAC8PADI4和转录因子NF-kB p50塑造蛋白质组和转录组。

技术资料图片1 

癌症治疗的突破往往来自对细胞内关键机制的重新审视。hRpn13,这一传统上被认为是蛋白酶体底物受体的蛋白,近年来却展现出更多维的生物学功能。除了参与蛋白质降解,它还在基因表达调控中发挥了意想不到的作用。这些发现为靶向hRpn13的抗癌治疗提供了新的思路,也揭示了其功能复杂性背后的科学难题。

一、hRpn13:不只是蛋白酶体的一部分

hRpn13是蛋白酶体中的重要底物受体,其功能主要通过以下两部分实现:

1. PruPleckstrin-like receptor for ubiquitin)结构域:负责结合泛素和蛋白酶体亚基 hRpn2 C 端。

2. DEUBADdeubiquitinase adaptor)结构域:招募去泛素化酶 UCHL5,促进泛素链的降解。

在多发性骨髓瘤细胞中,蛋白酶体会裂解hRpn13,生成仅保留Pru结构域的片段。这一过程削弱了去泛素化酶UCHL5的活性,也暗示hRpn13的功能远不止于蛋白质降解。

 

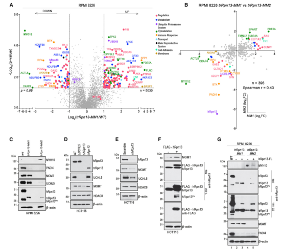
技术资料图片2 

1 hRpn13敲除的骨髓瘤细胞中细胞骨架、免疫反应和表观遗传蛋白质组的变化

 

(A)相对于WT. ntrRpn13-MM2蛋白丰度(x轴,log2)与p值(y轴,-log10)的折叠变化的火山图。

(B) TMT-MS技术重复图(A)y轴)和图S1Bx轴)中p<0.05且包含Spearman秩相关检验

(C)1B所示蛋白含量显著改变(-log10p> 1.3)GO分析。

(D) RPMI 8226 WTtrRpn13-MM2细胞的免疫印迹。

技术资料图片3 

2敲除hRpn13 Pru会导致PADI4,全长蛋白hRpn13MGMT下调;MYH10上调

AtrRpn13-MM1相对于野生型(WT)的蛋白质丰度变化倍数(x轴,log2)和p值(y轴,-log10)的火山图。

B)相对于野生型(WT),trRpn13-MM1x轴,A)与 trRpn13-MM2y轴,图1A)的蛋白质丰度变化(log2)的图。

C)用指定抗体检测 RPMI 8226 野生型、trRpn13-MM1 trRpn13-MM2 细胞裂解物的免疫印迹图。

D)用指定抗体检测HCT116野生型、DUCHL5DhRpn13trRpn13细胞裂解物的免疫印迹图。

E)用指定抗体检测经48小时对照scramble或靶向hRpn13siRNAsihRpn13)处理的 HCT116野生型细胞的免疫印迹图。

F)用FLAG-hRpn13+)或空载体(-)转染 48 小时后的HCT116野生型细胞裂解物的免疫印迹图,用指定抗体检测。

G)用指定抗体检测经全长hRpn13+)慢病毒转导或未经处理(-)的RPMI 8226野生型、trRpn13-MM1trRpn13-MM2细胞裂解物的免疫印迹图。FLFull Length

 

二、hRpn13 的多维抗癌潜力

1. 靶向hRpn13的化合物诱导细胞凋亡

研究表明,多种hRpn13靶向分子(如 PROTAC和双苯叉基化合物)能有效抑制癌细胞生长,包括骨髓瘤、结直肠癌、胃癌等。这些分子通过复杂机制诱导hRpn13依赖的凋亡,但并不破坏其与蛋白酶体或泛素的相互作用。

2. hRpn13在基因调控中的作用

研究发现,hRpn13不仅影响蛋白质降解,还通过多种途径调控基因表达:

· NF-κB信号通路hRpn13缺失降低了转录活性因子p50的水平,并减少了其前体蛋白p105的磷酸化,进一步削弱了与免疫反应和细胞压力相关的基因表达。

· 表观遗传调控hRpn13与组蛋白去乙酰化酶HDAC8及瓜氨酸化酶PADI4相互作用,可能通过表观遗传机制影响细胞骨架和免疫反应相关蛋白。

3. 跨细胞类型的蛋白酶体组分差异

PADI4被证明能够结合蛋白酶体并影响其活性,而hRpn13缺失或NF-κB抑制剂则显著降低PADI4的水平。这一发现提示蛋白酶体的组成可能因细胞类型不同而有所变化,为个性化治疗提供了新方向。

技术资料图片4 

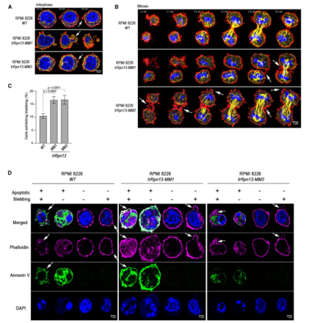
3. hRpn13 Pru缺失后骨髓瘤细胞中的膜起泡增加

(AB) 通过共聚焦荧光显微镜获取的z轴堆叠图像切片,显示RPMI8226野生型(WT)、trRpn13-MM1trRpn13-MM2 细胞在间期(A)或有丝分裂(B)阶段的表现。细胞染色分别标记 F-肌动蛋白(鬼笔环肽,红色)、β-微管蛋白(TUBB4A,黄色)和DNADAPI,蓝色)。白色箭头指示膜起泡的区域。每张切片距离盖玻片的距离(左上角)以及比例尺(右下角,5 μm)均已标示。

(C) 显示具有膜起泡细胞比例的统计图。使用Mann-Whitney非参数检验计算统计显著性。数据以均值±标准误(SEM)形式表示。

(D) RPMI 8226 WTtrRpn13-MM1trRpn13-MM2 细胞的共聚焦荧光显微图像,染色标记 Annexin V(绿色)、F-肌动蛋白(鬼笔环肽,紫色)和DNADAPI,蓝色)。顶部面板显示合并图像,箭头指示起泡区域。比例尺为5 μm

 

三、研究挑战与未来展望

1. 检测技术的限制

· 瓜氨酸化检测存在质谱灵敏度不足和抗体特异性不强的问题,限制了PADI4活性的全面解析。

· 细胞骨架相关蛋白(如MYO1E)的检测同样受到抗体供应不足的影响。

2. 机制性问题待解

· hRpn13缺失是否通过NF-κB间接影响PADI4的丰度?

· 蛋白酶体其他底物受体的缺失是否会引发类似效应?

3. 蛋白酶体与表观遗传学的交汇

未来研究需要深入探讨hRpn13HDAC8PADI4NF-κB通路之间的协同作用,尤其是在不同细胞类型和组织中的动态变化。这些研究将为基于hRpn13 的个性化治疗提供更加全面的理论基础。

四、结语

从蛋白质降解到基因表达,hRpn13在细胞生物学中的功能超出了传统认知。尽管研究中仍面临技术和机制性挑战,其多维度的抗癌潜力为新型治疗方法的开发带来了希望。未来,随着检测技术的进步和机制研究的深入,我们或许能更好地将hRpn13的生物学复杂性转化为临床实践中的抗癌利器。

参考文献:

Osei-Amponsa V, Chandravanshi M, Lu X, Magidson V, Das S, Andresson T, Dyba M, Sabbasani VR, Swenson RE, Fromont C, Shrestha B, Zhao Y, Clapp ME, Chari R, Walters KJ. hRpn13 shapes the proteome and transcriptome through epigenetic factors HDAC8, PADI4, and transcription factor NF-κB p50. Mol Cell. 2024 Feb 1;84(3):522-537.e8. doi: 10.1016/j.molcel.2023.11.035. Epub 2023 Dec 26. PMID: 38151017; PMCID: PMC10872465.

资料格式:

2273.png

查看详细文档

上一篇

“棕榈酰化”与“铁死亡”强强联手,让胶质瘤“死个明白”!

下一篇

记忆障碍动物模型

我的询价