2 年
手机商铺
技术资料/正文
231 人阅读发布时间:2025-01-13 14:22

文献内容讲解
巨自噬(以下简称自噬)涉及膜的初始形成,将细胞质中需要分解的物质隔离形成双膜自噬体,自噬体随后与溶酶体接触,进而融合,从而使物质分解和由此产生的大分子循环,以在饥饿和细胞应激期间获得稳态。
自噬体的生物发生通过ULK1激酶复合物和III类磷脂酰肌醇3激酶复合物1(PIK3C3-C1)聚集到内质网(ER)相关位点启动,新形成的自噬体即从这些位点发出。自噬体膜很大程度上缺乏跨膜蛋白,因此认为其形成受膜相关蛋白及其脂质组成和分布的调节。
前人研究表明,自噬体富含不饱和脂肪酸,而这些脂肪酸是自噬体形成所必需的。这些研究表明,降低膜序有利于自噬的启动,可能是通过产生已知的自噬体形成所需的柔性高度弯曲的膜。除了磷脂、胆固醇是哺乳动物膜的一个重要组成部分,它的丰度也是膜秩序和流动性的决定因素。
细胞内胆固醇水平通过生物发生和细胞外胆固醇摄取进行双重调节。除了低密度脂蛋白受体(LDLR)途径外,一些胆固醇转运蛋白也被证明直接从质膜(PM)介导胆固醇的输入和胞内转运。这种胆固醇转运蛋白例如 GramD 家族蛋白(由GramD1A、GramD1B、GramD1C(也称为ASTER蛋白)、GramD2和GramD3),以其N-末端区域的脂质结合PH相似结构域命名。在这5个成员中,只有GramD1A、GramD1B和GramD1C(这里统称为GramD1S)含有一个与甾醇结合的巨大结构域,允许它们促进PM到ER胆固醇的输入。

S7 c GRAMD1C在自噬中的调控示意图
GramD1S的缺失导致细胞膜中可及胆固醇的积累,而GramD1A和GramD1B缺失的小鼠巨噬细胞也表现出甾醇调节元件结合蛋白2(SREBP2)靶基因的上调表达,表明ER胆固醇降低。由于对GramD家族蛋白质的研究数量有限,它们的生物学重要性仍未深入了解。
胆固醇耗竭促进自噬启动
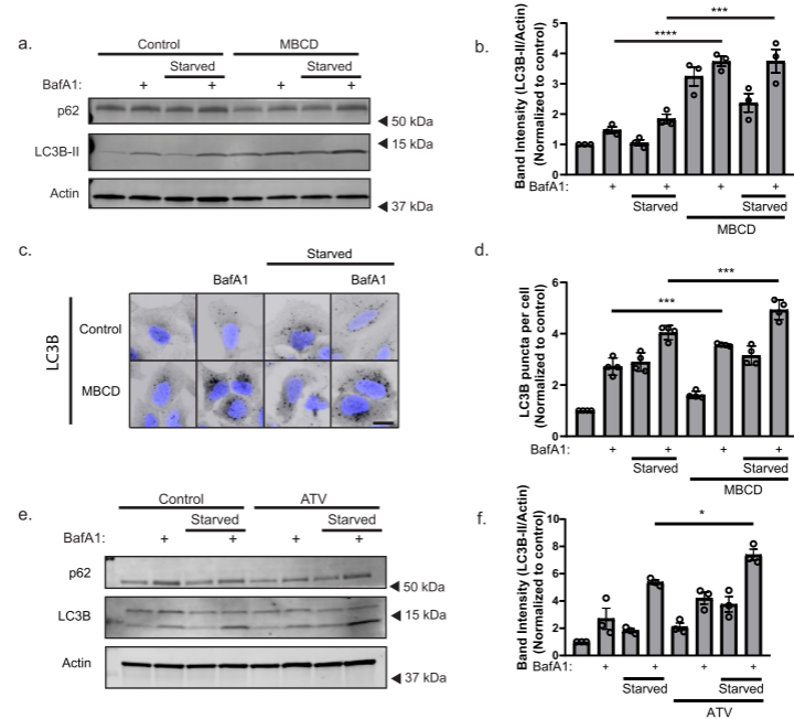
此项研究用快速清除细胞膜中胆固醇的MBCD分析了胆固醇耗尽后饥饿诱导的自噬的短期影响。对照细胞相比,在基础条件下,胆固醇耗竭导致LC3B(LC3B-II)的膜结合形式增加了三倍,这在缺乏胆固醇的饥饿细胞中进一步增强;据内源性LC3B点状体的免疫荧光显微镜观察,胆固醇耗竭增加了Fed和Starved细胞中自噬体的形成。这些结果表明,胆固醇耗竭促进自噬诱导,并增强饥饿诱导的自噬。

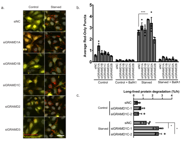
为了阐明细胞胆固醇调节剂是否也影响自噬,设计实验耗竭在膜接触点作为非泡状细胞器间胆固醇运动中介的胆固醇转运蛋白。鉴于复合物通过其C端区域22和GramD1A参与自噬,为明确GramD1A家族的其他成员是否也参与自噬,用siRNA转染稳定诱导表达自噬报告基因Mcherry-EGFP-LC3B(黄色自噬体,由于酸性溶酶体中EGFP猝灭而产生的红自溶酶体)的U2OS细胞,分别耗尽每个Gram家族成员。这些实验数据表明,GramD1C介导的胆固醇转运调节饥饿诱导的自噬。

U2OS细胞中GramD1C耗竭导致了几种早期自噬机制成分的增加,如ATG13、ATG16L1和PTDINs(3)P效应蛋白WIPI2B40;而且与胆固醇耗竭细胞中的结果一致,研究发现GramD1C耗竭促进饥饿细胞中EGFP-BAT的募集,这些结果提示GramD1C通过降低膜曲率抑制自噬体的启动。

为了研究GramD1C是否可能调节内质网和线粒体之间的胆固醇运动,我们在分离的线粒体中加入重组Mcherry标记的perfringolysin O(Mcherry-D4)胆固醇结合域,建立了一种线粒体胆固醇定量方法。后续通过一系列实验证明GramD1C是线粒体胆固醇丰度和线粒体生物能量学的负调节因子。

Gram家族表达对CCRCC预后的影响

通过TCGA数据库分析肾透明细胞癌(KIRC)肿瘤基因表达数据中完整的Gram1C家族在CCRCC中的参与情况,及患者生存的相关性,发现GRAMD1C、GRAMD2B是肾透明细胞癌(CCRCC)患者预后的不利因素;Gram家族成员可能是通过调节新陈代谢和癌细胞存活率来调节CCRCC患者的总存活率。