2 年
手机商铺
技术资料/正文
553 人阅读发布时间:2025-01-07 09:10
研究背景:
细胞不断感知和响应微环境中的生化和生物力学变化,需要动态代谢适应。细胞外基质(ECM)硬化是癌症侵袭性的标志,而基质剥离下的生存也与不良预后相关。细胞通过整合素共轭结合的焦点附着斑(FAs) 感知ECM的物理特性,影响细胞迁移、分化和存活。由于组织纤维化和ECM硬化与肿瘤预后不良相关,通过胶原蛋白消耗或赖氨酸氧化酶(LOX)抑制或药物改变细胞机械转导来抑制ECM硬化已成为癌症治疗的有希望的选择。肿瘤细胞如何在坚硬的基质上获得生长优势,而在基质脱离时抵抗失巢凋亡死亡仍然是一个谜,其作用机制仍不清楚。
失巢凋亡是一种特殊形式的程序性细胞死亡。正常贴壁生长的细胞在失去与细胞外基质(ECM)的黏附或细胞间相互接触受到破坏后,因无法从周围环境中获得生存信号而启动的一种细胞凋亡程序。肿瘤细胞的转移是一个复杂的多步骤过程,其中包括肿瘤细胞从原发肿瘤组织脱离、侵入周围组织、进入血液循环或淋巴循环、在远处器官黏附和定植等环节。失巢凋亡在肿瘤转移过程中起着重要的屏障作用。正常情况下,脱离原发肿瘤组织的肿瘤细胞由于失去了与细胞外基质的黏附,应该发生失巢凋亡而死亡,从而限制了肿瘤细胞的扩散。然而,肿瘤细胞往往通过多种方式逃避失巢凋亡,这使得其能够在血液循环中存活并转移到远端器官,形成转移灶。
在本研究中,研究人员详细介绍了整合素/GSK3 β/FTO/MTOR轴在乳腺癌进展中的作用:乳腺癌细胞通过该信号轴整合刚度感知,以确保刚性基质赋予的生长优势和基质剥离下细胞的抗失巢凋亡能力。

图1 作用模式图
研究结果:
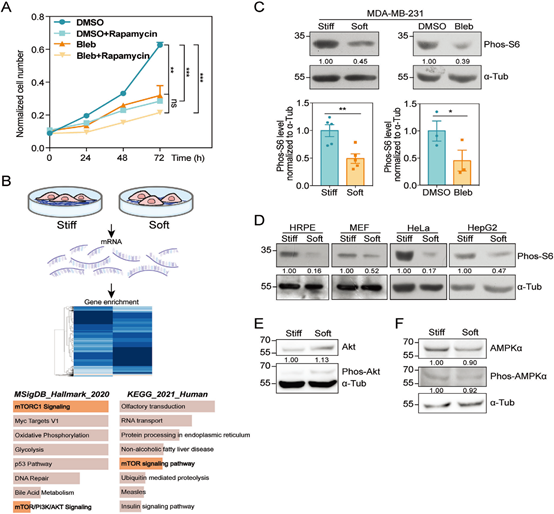
1. 基质硬化激活mTORC1通路,促进细胞生长
研究的结果表明,在刚性培养条件下,使用mTORC1抑制剂雷帕霉素和/或肌球蛋白II抑制剂blebbistatin抑制细胞收缩力后,细胞生长显著降低。RNA-Seq的分析结果发现在硬基质培养条件下的上调特征基因富集在mTORC1信号通路。此外,与软基质相比,多种细胞在硬基质条件下的phos-S6水平显著增加,而总S6水平没有明显变化。同时,AKT和AMPKα磷酸化水平无显著差异,这表明mTORC1在硬化条件下激活的特异性。

图2 硬基质培养条件下mTORC1激活介导细胞生长
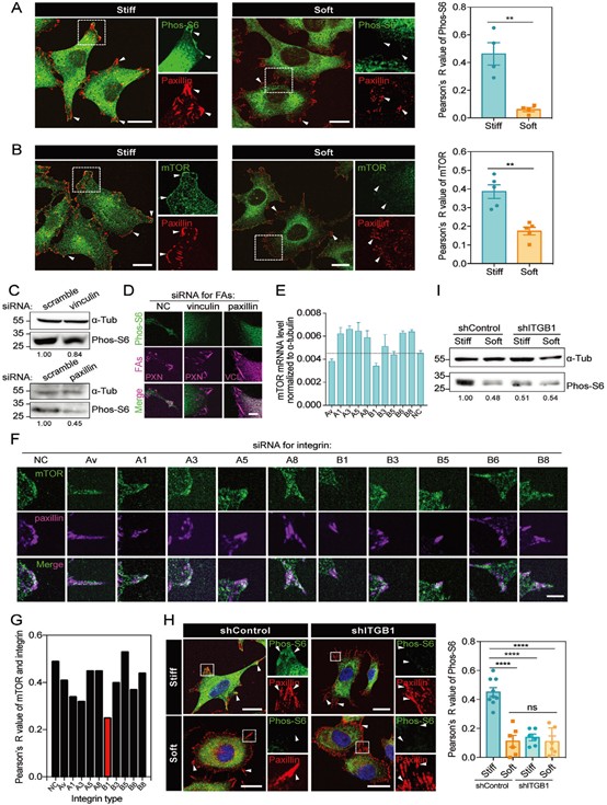
2. mTORC1在硬基质上的激活受基于整合素的FAs调控
为研究FAs是否参与底物刚度诱导的mTORC1激活,研究人员首先使用免疫荧光染色,检测到mTOR/Phos-S6与FA标记蛋白paxillin或vinculin在硬基质而不是软基质上的强共定位。而使用blebbistatin干扰硬基质培养细胞的细胞收缩性时,共聚焦和超分辨率STED成像表明mTOR和phos-S6的特异性FA定位消失。表明FAs在硬基质诱导的mTORC1激活中起关键作用。

图3 mTORC1在硬基质上的激活受基于整合素的FAs调控
此外,mTOR蛋白质水平和mTORC1活性的同时减低只在敲低𝛽1整合蛋白时发生。同时,整合素𝛽1的敲低阻碍了mTOR/phos-S6和paxillin在硬基质上的共定位,并降低了 mTORC1的活性。这些结果揭示了整合素𝛽1在基质硬度介导的mTORC1激活中的重要作用。
3. 软基质通过调节m6A RNA甲基化降低mTOR蛋白丰度
进一步的研究发现软基质上的细胞或敲低黏着斑蛋白显著降低mTOR蛋白水平,而Raptor、mLST8或DEPDC6丰度无变化。MG132在对照组中导致mTOR蛋白的积累。而在blebbistatin处理的细胞中,这种增加被减弱;这暗示在低收缩力下,mTOR蛋白的合成可能受到阻碍,导致总mTOR降低,而两组间mTOR降解无明显差异。表明在软基质下mTOR水平的下降,收缩力的降低是由于蛋白合成受到抑制而非降解增强引起的。

图4 基质刚性调节mTOR丰度和m6A水平
此外,blebbistatin干预后mTOR mRNA减少,但荧光素酶报告基因检测mTOR mRNA转录能力时,在blebbistatin干预后无显著差异。相比之下,使用放线菌素D阻断 RNA合成并监测 mRNA稳定性时, blebbistatin干预后 mTOR mRNA的降解速度明显加快。使用SRAMP软件在线预测了位于mTOR mRNA 3'UTR的5个非常高置信度的m6A修饰位点,在blebbistatin治疗后,Me-RIP qPCR的结果显示所有五个位点都表现出升高的m6A修饰。这些数据表明刚性敏感的m6A变化可能介导mTOR蛋白丰度在不同刚度或细胞收缩性条件下的改变。
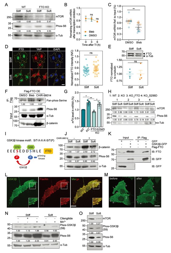
4. FTO磷酸化链接刚性传感与mTOR m6A修饰
随后,研究人员分析了甲基化酶/去甲基化酶METTL3、METTL14、WTAP、VIRMA、FTO和ALKBH5的干扰对硬基质和软基质条件下mTOR和phos-S6蛋白变化的影响。发现FTO是参与mTOR m6A修饰的去甲基化酶。RIP-qPCR的结果表明,blebbistatin处理的细胞中mTOR mRNA被FTO富集较对照组减少。表明mTOR mRNA和FTO之间的相互作用可能在低收缩性下被破坏,留下更多的m6A修饰完整而没有有效擦除。在不同硬度下,FTO的亚细胞定位和蛋白水平均未见明显变化,而在blebbistatin处理的细胞中,FTO泛磷酸化丝氨酸水平升高,进一步发现FTO的Ser 256位点磷酸化修饰是FTO调控mTORC1的关键。
5. GSK3β定位在FA区域,磷酸化FTO激活mTORC1
人类FTO中的重复共识基序“256S/T- e - dd -S/T(P)260" 与GSK3的底物识别基序 “S/T- x - x - x -S/T(P)"相匹配。实验表明,使用CHIR-98014 抑制GSK3β可降低FTO的磷酸化,而通过降低细胞张力激活FTO则会产生相反的效果;同时发现CHIR-98014处理软基质培养的细胞后,phos-S6水平恢复。此外,免疫共沉淀的结果表明,FTO与GSK3β存在直接结合。GSK3的亚细胞定位研究发现,GSK3在细胞质中主要是弥漫性的,但在细胞的腹侧显示斑块样结构,与paxillin在FA位点共定位。

图5 GSK3通过与整合素的相互作用,在磷酸化FTO中起着重要作用
而锰离子增加了GSK3的ser9上的磷酸化;同时,在硬底物与软底物上培养的细胞中phos-GSK3 (Ser9)升高,但总GSK3水平没有显著变化。这些结果确定了GSK3在基质强度诱导的FTO和mTORC1激活中的潜在作用,以及其潜在机制可能涉及整合素𝛽1。
5. ECM脱离过程中mTORC1调节细胞自噬的作用机制
ECM脱离,相当于一个极其柔软的基质,已被报道诱导代谢应激导致失巢凋亡,自噬可以 保护细胞免受损伤,促进与ECM的再附着,研究在低黏附基质上培养MDA-MB-231和MEF细胞时,观察到LC3B-II水平升高和mTOR及phos-S6水平下降。表明了自噬水平的升高。

图6 基质刚性通过mTORC1信号调控自噬
随后,悬浮MEF较贴壁细胞碘化丙啶(PI)染色率,而自噬药理抑制剂氯喹(CQ)的干预进一步增强了细胞死亡程度。在雷帕霉素处理的细胞中,细胞死亡的增强明显减弱。通过血清刺激激活mTORC1后,也观察到CQ治疗对细胞死亡的类似影响。表明基质分离能够通过抑制mTORC1活性增强自噬,从而促进细胞对失巢凋亡的抵抗并提高生存率。此外,在多个肿瘤细胞系中观察到,LC3B-II蛋白在硬底物或高收缩力的细胞中减少,而在软底物或低收缩力的细胞中增加;且TEM观察到低收缩性细胞中自噬体数量增加,提示软基质上自噬通量增强。另外,TSC2敲除细胞中硬基质与软基质上LC3B-II水平的差异减弱。这表明基质硬化以mTORC1依赖的方式阻碍自噬。最后,在DCIS患者连续切片组织样本中,与正常乳腺上皮相比,分离细胞和腔细胞的LC3B水平更高,而分离细胞和腔细胞中相应的mTOR 水平与LC3B呈反相关。
综上所述,研究结果强调了细胞代谢的双相机制调节,与肿瘤在纤维化等硬化条件下的生长以及癌症转移期间的失巢凋亡抗性有关。基质硬化时可以通过整合素和GSK3β-FTO介导的mRNA m6A修饰激活mTORC1,提高mTOR水平,促进合成代谢;在ECM脱离时抑制该轴增强自噬,进而抑制失巢凋亡促进细胞存活。
文献给读者的启发在于揭示刚性感知在肿瘤进展中的作用,一方面揭示实体瘤细胞生长中的新机制;另一方面揭示肿瘤转移过程中脱离基质后,肿瘤细胞通过自噬抵抗失巢凋亡促进存活的生存策略。这种肿瘤细胞对基质微环境的应答机制有助于对肿瘤进展的理解和靶向治疗的开发。