北 京 基 尔 比 生物科技公司主营产品:Kilby 多通道3D细胞培养系统,Kilby Gravity 微超重力三维细胞培养系统,
动植物/微生物等地面重力环境模拟装置【可以定制】,Kilby Bio类器官精密自重力摇床,Kirkstall Quasi Vivo 类器官3D串联芯片动态互作培养系统
一、指南基础信息与出台背景
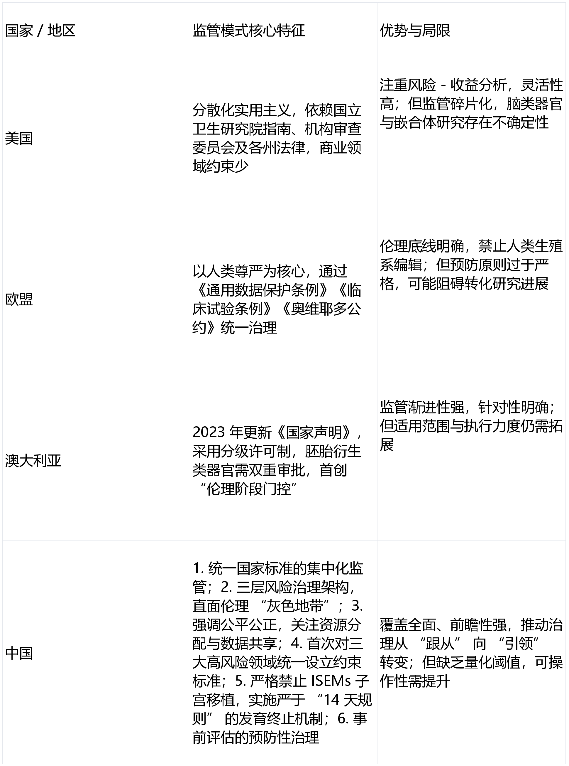
- 发布概况:2025 年 4 月 29 日,中国国家科技伦理委员会(生命科学伦理分委员会)发布《人类类器官研究伦理指南》,是全球首部针对人类类器官研究的全面治理框架,首次对脑类器官、整合干细胞胚胎模型(ISEMs)、类器官嵌合体三大高风险领域统一设立具有法律约束力的标准。
- 技术背景:人类类器官是干细胞自组装或组织外植体培养形成的三维微型结构,在疾病建模、药物研发中具有人类特异性、高预测性等优势,美欧已推动其替代动物实验(如 FDA 2025 年计划逐步淘汰药物强制动物测试);但技术发展引发伦理争议,包括脑类器官的意识潜力、嵌合体的物种完整性、ISEMs 的合成胚胎发育等问题。
- 现有缺口:此前国际干细胞研究学会(ISSCR)2021 年发布通用指南,但无国家层面针对三大高风险领域的专项约束,中国指南填补了这一空白。

二、指南的三层治理架构与核心内容
(一)核心伦理原则:东西方价值观融合
指南确立了 5 项核心伦理原则,独特整合西方生物伦理与东方儒家价值观,区别于国际干细胞研究学会(ISSCR)的个人中心主义框架,突出集体福利优先:
- 行善:优先考虑社会福利而非个人利益,体现儒家集体主义规范;
- 风险控制:责任范围延伸至人类受试者之外的环境领域,强调整体责任;
- 尊重自主:采用动态知情同意机制,但不包含西方模式的利益共享要求;
- 科学必要:契合资源高效利用传统,要求最小化生物材料使用;
- 公平公正:明确反对技术驱动的污名化与歧视,呼应公平包容的社会主义目标。
为落实这些原则,中国的研究伦理委员会(RECs)需采用体现集体主义精神的审议机制。例如,针对利用罕见神经疾病患者细胞构建脑类器官研究区域流行神经病毒的提案,RECs 会更侧重研究缓解社区危机的潜在价值,可能基于社会需求快速审批,并通过社区层面咨询确保研究契合公共利益而非单纯商业利益。
(二)通用要求:合规操作的标准化
指南提出 8 项通用要求,推动伦理审查从被动审核转向可执行实践:
- 组建专业伦理审查委员会(RECs),需包含相关领域专家(如脑类器官研究需神经生物学家参与);
- 系统管理人类遗传资源、生物材料及研究成果,覆盖存储、共享、处置全流程,确保可追溯性、安全性与科学性;
- 研究人员需通过国家认证培训,掌握专业技术、法律法规、伦理规范及安全知识;
- 实施动态知情同意协议,研究范围变更时需重新获取同意;
- 将电生理数据等神经数据列为敏感健康信息,严格保护数据捐赠者隐私。
其中,动态知情同意机制是重要创新。以帕金森病患者诱导多能干细胞(iPSCs)构建脑类器官的多阶段研究为例,初始同意仅覆盖干细胞获取与体外疾病建模;后续开展电生理记录、CRISPR/Cas9 基因编辑或嵌合体整合等研究时,需分阶段重新获取捐赠者明确授权,通过持续沟通尊重捐赠者自主权。
(三)特殊规定:高风险领域的精准管控
针对三大高风险领域,指南制定了专项防护措施,构建全球首个神经伦理与本体论风险监管框架:
- 脑类器官:实施实时脑电图(EEG)监测与复杂度上限控制,防范临界意识出现。为解决 EEG 信号解读难题(如原始信号易产生假阳性),需采用多模态验证策略,结合神经元成熟度转录组特征、复杂突触结构形态学证据、网络同步功能数据等生物标志物综合判断;
- 人 - 动物嵌合体:严格限制人类细胞比例,实施行为追踪,防范物种完整性破坏、人类生殖系污染及跨物种认知形成;
- 整合干细胞胚胎模型(ISEMs):明确禁止子宫移植,神经 tube 形成后终止培养,杜绝合成胚胎完全发育。
三、全球类器官伦理监管体系对比

四、指南的国内影响与国际意义
(一)国内实践影响
指南已推动国内科研机构快速调整伦理审查体系:多所顶尖高校与科研机构修订内部伦理审查流程,科研经费申请需附加高风险领域(如嵌合体、脑类器官)合规证明文件,实现国家框架与机构操作、经费审批的深度融合,有效规范实验室伦理实践。
(二)国际治理价值
- 为国际干细胞研究学会(ISSCR)2026 年指南修订提供实证参考,其预防性治理模式与集中化标准挑战了传统分散化监管思路;
- 脑类器官实时电生理监测等创新机制,推动全球就技术标准与伦理阈值开展实质性讨论;
- 集体主义导向的伦理框架(如动态同意、遗传资源国家管控)为个人中心主义模型提供替代方案,促使国际社会重视集体福利与公平等原则的实践落地;
- 三层审查体系为快速发展的类器官领域提供统一监管架构,为各国政策制定者提供参考。

五、指南现存挑战与优化方向
(一)主要挑战
指南目前属于框架性文件,缺乏具体技术规范与量化合规阈值,影响执行可操作性:
- 脑类器官的 “意识风险动态监测” 未明确具体指标;
- 类器官嵌合体的人类细胞比例未设定上限;
- ISEMs 的发育终止触发点未明确界定。
(二)优化建议
- 脑类器官:纳入高含量微电极阵列监测数据,设定伽马振荡强度阈值(如 60-100Hz 频段持续 3 秒以上的高功率空间同步振荡),触发强化伦理审查;
- 类器官嵌合体:设定分阶段人类细胞比例上限(胚胎期≤5%,出生后≤0.1%),防范过度发育风险;
- ISEMs:引入 AI 驱动的形态学监测,神经 tube / 原条形成后 24 小时内自动终止培养;
- 总体方向:将抽象原则转化为实验室标准操作程序(SOPs),提升指南的技术可执行性。

六、国际合作的伦理协调路径
指南要求国际合作需满足所有参与司法管辖区的规范,这在中西方集体福利优先与个人自主权优先的伦理范式冲突下构成挑战。潜在协调机制包括:
- 双边互认协议:合作国家的认证伦理委员会相互认可特定研究类型的审批结果,遵循核心共识原则;
- 联合伦理审查委员会:由合作双方成员组成专门机构,逐案协商伦理妥协方案;
- 管辖权优先原则:生物样本来源地决定知情同意流程,实验开展地负责监督与监测协议执行,在尊重文化价值的基础上保障全球科研合作。

七、结论
中国《人类类器官研究伦理指南》通过 “核心原则 - 通用要求 - 特殊规定” 的三层架构,实现了生物伦理治理的三大突破:预防性监管、分层审查与跨学科整合。
尽管在量化标准与执行机制上仍需完善,但该指南不仅推动国内类器官研究的规范化发展,更作为全球首部全面治理框架,为国际生物伦理标准制定提供了非西方范式的重要参考。其未来影响力将取决于中国在 ISSCR 等国际论坛的参与度,以及全球在神经伦理阈值校准、监测技术联合研发等领域的协作深度。

Kirkstall Quasi Vivo®类器官串联芯片动态互作培养系统
资料格式:
生物伦理前沿的开拓:中国在全球背景下的人类类器官指南.pdf
查看详细文档