3 年
手机商铺
技术资料/正文
154 人阅读发布时间:2025-07-01 14:24
Kirkstall Quasi Vivo®类器官串联芯片3D动态培养系统
通过结构仿生与功能整合,不仅为肠道感染机制研究提供了动态平台,还为抗菌药物(尤其是噬菌体疗法)的高通量筛选开辟了新路径,其核心优势在于三维结构诱导的组织功能化与快速生理响应能力,显著提升了体外模型与体内环境的一致性。
一、肠道感染建模实验步骤

1. 模型准备与细菌培养
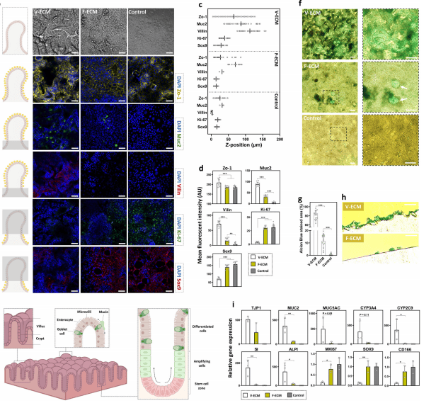
- 组织模型构建:将Caco-2与HT29-MTX-E12细胞按6:1比例接种于V-ECM(绒毛-隐窝仿生界面)、F-ECM(平坦ECM界面),培养72小时形成完整上皮层。

- 细菌制备:使用大肠杆菌(E. coli)菌株(如ATCC BAA-2326™或ATCC 11303™),接种于LB琼脂板37℃培养24小时,收集菌落并调整菌液浓度至OD₆₀₀=0.01或0.1。
2. 感染模型建立与动态监测
- 感染接种:移除模型培养基,加入含大肠杆菌的培养基,共培养72小时,每24小时通过荧光显微镜观察细菌与组织的互作(细菌用GFP标记,细胞用CM-Dil染色)。
- 覆盖面积分析:利用ImageJ软件量化GFP标记细菌在组织表面的覆盖比例,对比V-ECM与对照组的差异。
- 屏障功能评估:通过电化学阻抗谱(EIS)测量跨上皮电阻(TEER),感染后TEER值的变化反映组织屏障完整性。V-ECM组在感染后TEER反而升高,而F-ECM组显著下降。
3. 细菌定植与侵袭能力检测
- 菌落计数(CFU):收集培养介质(浮游菌)和刮取组织表面(黏附菌),梯度稀释后接种于LB平板,计算CFU/mL。V-ECM组黏附菌数量显著低于对照组。
- 侵袭实验:采用庆大霉素保护法,感染后用庆大霉素杀死胞外菌,裂解细胞后培养计数,评估细菌侵袭组织的能力。V-ECM组侵袭菌比例仅为0.1%,远低于F-ECM的3.7%。
4. 抗菌机制验证
- 抗菌肽(AMPs)检测:通过ELISA测定感染后组织分泌的人β-防御素2(HBD2),V-ECM组感染后HBD2分泌量显著升高。
- 基因表达分析:RT-PCR检测AMPs相关基因(如DEFB4A、DEFB103B)及炎症因子(IL-1α、TNF),V-ECM组AMPs基因上调,而对照组促炎基因激活。
- 黏膜屏障观察:Alcian Blue染色显示V-ECM组黏膜层覆盖面积达81.28%,而F-ECM组仅11.32%,黏液层的完整性抑制了细菌黏附。
二、抗菌药物筛选实验步骤
1. 耐药菌感染模型构建
- 耐药菌制备:将大肠杆菌转化为卡那霉素(Kan)耐药株(如携带mini-Tn7-kan-gfp质粒),调整OD₆₀₀=0.1用于感染。
- 感染预处理:V-ECM模型培养72小时后,接种耐药菌4小时,随后更换含药物的培养基。
2. 药物处理与效果对比
- 药物设置:实验组分为T4噬菌体组(10⁷ PFU/mL)、Kan组(100 μg/mL)及对照组(无药)。
- 动态监测:每8小时取样,荧光显微镜观察细菌覆盖面积,CFU计数评估细菌数量变化。T4噬菌体组24小时内细菌覆盖从84%降至接近0,而Kan组无明显效果。
3. 噬菌体增殖与抗菌机制分析
- 噬菌斑检测:收集T4噬菌体处理后的培养基,梯度稀释后接种于双层琼脂,观察噬菌斑形成。24小时后噬菌斑数量增加约100倍,表明噬菌体在感染部位增殖。
- 电镜观察:透射电镜(TEM)显示T4噬菌体吸附于细菌表面并导致菌体裂解,而Kan处理组细菌膜结构完整。
- 多重感染指数(MOI):计算噬菌体与细菌的比例,T4组MOI在24小时内从1:1升至10⁴:1,形成“自扩增”抗菌效应。

三、关键技术优势与实验验证
1. 模型性能对比

2. 创新点与应用价值
- 快速筛选平台:24小时内完成抗菌效果评估,较传统方法(需数周)大幅缩短周期。
- 仿生机制模拟:绒毛-隐窝结构促进黏液层与AMP协同作用,更贴近体内抗菌机制。
- 耐药菌治疗潜力:噬菌体在V-ECM模型中可自我扩增,为AMR(抗微生物药物耐药性)感染提供新策略。

作者将 3D 仿生肠道绒毛模型应用于肠道感染建模和抗菌药物筛选。研究人员以大肠杆菌(E. coli)为模型病原体,比较了该模型与传统 2D 培养模型在感染过程中的差异。
实验结果显示,在仿生界面上培养的类器官能够有效抵抗大肠杆菌的感染。与对照组相比,其表面的细菌定植和生物膜形成明显减少,这主要归因于类器官分泌的天然抗菌肽(AMPs)水平升高。进一步的机制研究表明,仿生界面的结构特征促进了杯状细胞的分化和黏蛋白的分泌,形成了有效的黏膜屏障,从而抑制了病原体的黏附和入侵。
基于该模型的良好性能,研究人员还进行了抗菌药物筛选实验。他们比较了传统抗生素卡那霉素和噬菌体 T4 对耐药大肠杆菌的治疗效果。结果显示,噬菌体 T4 能够在 24 小时内显著降低细菌数量,而卡那霉素则由于细菌耐药性而效果不佳。这一结果不仅验证了该模型在抗菌药物筛选中的实用性,也为耐药菌感染的治疗提供了新的思路。

四、实验拓展与未来方向
- 微流控整合:将V-ECM模型接入英国Kirkstall Quasi Vivo器官芯片(OoC),模拟肠道蠕动流场,评估动态剪切力对感染与药物效果的影响。
- 共培养系统:构建英国Kirkstall Quasi Vivo双腔器官芯片(OoC),上层肠道组织+下层血管内皮细胞,研究病原体跨屏障侵袭与免疫细胞互作。
- 原代类器官验证:使用患者来源的肠道类器官(hIOs)接种于V-ECM,提升模型临床转化价值。
附:超47亿元!国家科技重大专项2025年项目申报指南发布(以下摘自2025.6.30“科奖中心”)





Kirkstall Quasi Vivo®类器官串联芯片3D动态培养系统
北 京 基 尔 比 生 物 科 技公司 主 营 产 品:
Kilby 全自动 3D-clinostat 细胞培养仪,
Kilby Gravity 微/超重力三维细胞培养系统,
3D回转重力环境模拟系统,随机定位仪,
类器官芯片摇摆灌注仪,
Kirkstall Quasi Vivo 类器官串联芯片仿生系统