5 年
手机商铺
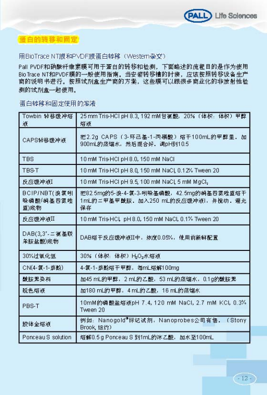
技术资料/正文
7 人阅读发布时间:2026-01-10 08:34
美国PALL颇尔公司,提供全球品种更多、规格更多的转印膜产品,包含PVDF转印膜、硝酸纤维素转印膜(NC转印膜)、尼龙膜转印膜产品,多种规格满足Northern Blotting、Southern Blotting、Western Blotting等不同实验需求。
1、PVDF转印膜 热销推荐
材质:非改聚偏二氟乙|烯(PVDF)
孔径:0.2μm
规格:30cm*3.3m
货号:BSP0161
·蛋白检测灵敏度极高
·背景低
·蛋白熔穿低
·蛋白检测灵敏度极高
·适用于多种检测系统
·高价比,价格比其他品牌更优惠
PALL PVDF转印膜英文描述:
Sensitive Protein Detection with Low Background and Very Low Burnthrough
Naturally hydrophobic polyvinylidene fluoride is ideal for a wide variety of protein-analysis applications. The family of FluoroTrans media are white, microporous solid phase supports that bind proteins tenaciously via hydrophobic interactions.
`High sensitivity for small peptides.
`High protein binding capacity. Typically absorbs 50% more protein than nylon or nitrocellulose.
`FluoroTrans PVDF membrane is optimized for N-terminal protein sequencing. The medium demonstrates good signal-to-noise ratios with standard detection systems, and immobilized proteins can be used directly for sequencing, or visually detected with common staining reagents including Amido Black, Ponceau S, and colloidal gold.
`FluoroTrans W membrane is optimized for Western transfer applications. This membrane allows for sensitive protein detection with low background and very low protein burnthrough. Immobilized proteins can be visually detected with Coomassie♦ blue, Amido Black, Ponceau S, and colloidal gold.
Bio-Rad验证——PALL转印膜背景信号更低
美国伯乐公司独立研究数据表明,相比密**品牌,PALL旗下2款PVDF转印膜在蓝光、绿光、红光下,其产生的背景信号更低。
答疑解惑
我一直用0.45μm的转印膜,可PALL PVDF转印膜只有0.2μm,能用吗?
PALL 0.2μm VS 其他品牌 0.45μm
A、PALL转印膜——湿法转印效果对比
B、PALL转印膜——半干转效果对比
经第三方机构独立检测发现,不论是湿法转印还是半干转,PALL 0.2μm 的BSP0161 PVDF转印膜均可得到优异的转膜效率和稳定的实验结果。同时,相同蛋白湿转作结果更加优异,尤其当蛋白分子量在10-15KD时,优势更加明显。
2、硝酸纤维素转印膜(NC转印膜) 热销推荐
材质:硝酸纤维素
孔径:0.2 μm
规格:30cm*3m
货号:66485
·100%纯硝酸纤维膜,没有支持物和底物影响信号检测
·适用于蛋白质和核酸检测
·蛋白熔穿更低
·适用于各种检测方法,如放射标记探针、直接染色、荧光检测、酶联抗体、化学发光、色原底物
·高价比,价格比其他品牌更优惠
PALL NC转印膜英文描述:
Pure, Unsupported Nitrocellulose Membrane for Nucleic Acid and Protein Detection
`High binding capacity for proteins and nucleic acids
`Lower protein burnthrough than competitors in electrophoretic transfers
