北京天悦生科技有限公司

7

手机商铺

qrcode
商家活跃:
产品热度:
  • NaN
  • 0
  • 0
  • 0
  • 0

北京天悦生科技有限公司

入驻年限:7

  • 联系人:

    陈女士

  • 所在地区:

    北京 顺义区

  • 业务范围:

    细胞库 / 细胞培养、耗材、试剂

  • 经营模式:

    代理商

在线沟通

技术资料/正文

ELISA干货满满!!!

341 人阅读发布时间:2022-08-15 15:31

ELISA 是酶联接免疫吸附剂测定 ( Enzyme-Linked Immunosorbnent Assay ) 的简称。

它是继免疫荧光和放射免疫技术之后发展起来的一种免疫酶技术。在检测时,受检标本(测定其中的抗原)与固相载体表面的抗体反应。洗涤后加入酶标记的抗体,通过反应结合在固相载体上。 

加入酶反应的底物后,底物被酶催化成为有色产物,产物的量与标本中受检物质的量直接相关,可根据呈色的深浅进行定性或定量分析。

一、ELISA 样本的处理 
ELISA 的检测目的是为了实验提供准确的实验依据,为了保证实验数据的可靠性,在实验过程中必须坚持全面的质量控制和全过程质量控制,在收集标本前都必须有一个完整的计划

注意事项
1、每个样本量收集体积 =100ulx 检测种类,如果要做复孔,标本量收集体积 =100ulx 检测种类 x2
2、样本收集后若在一周内进行检测可保存于 2-8°C,若不及时检测,请进行分装,冻存于 -20° 或 -80°C,避免反复冻融
3、试剂盒的检测范围不等同于样本中待测物的浓度范围,建议实验前通过相关文献预估样本中待测物的浓度并通过预实验确定样本。
4、血清标本采集是应注意避免溶血,红细胞溶解是会释放出具有过氧化物酶活性的物质,溶血标本可能会增加非特异性显色
5、为了保证尿液检测的准确性,必须正确收集尿液标本和保存,收集尿液的容器必须要清洁干燥,最好使用一次性的容器,避免因用药并清洁不到而造成的污染,尿液样本必须新鲜,留取后,应及时检测或保存
6、标本宜在新鲜是检测如有细菌污染,菌体中可能含有内源性 HRP,也会产生假阳性反应。如在冰箱中保存过久,其中可能发生聚合,间接法 ELISA 中乐视本底加深,
7、反复冻融会使蛋白效价降低,所以待测样本如需多次检测,宜少量分装冻存

二、标本类型
01、ELISA 的常见标本
液体类标本:血清、血浆、尿液、细胞上清、脑脊液等
培养细胞
组织标本

02、ELISA 标本的保存
一般来说,再 5 天内测定的血清标本可放置于 4°C,标本再冰箱中保存时间过长会导致血清 IgG 聚合,是间接法的试剂本底加深,超过一周测定的需 -20°C 保存,冻结血清溶解后,蛋白质局部浓缩,分不均,应充分混匀并避免产生气泡,

浑浊或有沉淀的血清标本应先离心或过滤,澄清后再检测。

测抗体的血清的标本如需保存作多次检测,以少量分装冰存,

保存血清只采集是就应注意无菌操作,也可加入适当的防腐剂,抗凝不完全的标本因纤维蛋白元的干扰而造成假阳性,建议劲量不使用抗凝血尤其是肝素抗凝剂。

03、ELISA 标本的处理
1.血清:室温血液私人凝固 10-20 分钟,离心 20 分钟左右(2000-3000 转/分)。仔细收集上清,保存过程中如出现沉淀,应再次离心。
2.血浆:应根据标本的要求选择 EDTA 或柠檬酸钠作为抗凝剂,混合 10-20 分钟后,离心 20 分钟左右(2000-3000 转/分),仔细收集上清,如有沉淀形成,应再次离心
3.尿液:用无菌管收集,离心 20 分钟左右(2000-3000 转/分),仔细收集上清,保存过程中如有沉淀形成,应再次离心。胸腹水、脑脊液参照实行。
4.细胞培养上清:检测分泌性的成分时,用无菌管收集,离心 20 分钟左右(2000-3000 转/分)仔细收集上清,检测细胞内的成分时,用 PBS(PH7.2-7.4)稀释细胞悬液,细胞浓度达到 100万/ml 左右,通过反复冻融,以使细胞破坏并放出细胞内成分。
5.组织标本:切割标本后,称取重量,加入一定量的 PBS,PH7.4,用液氮迅速冷冻保存备用,标本融化后任然保持 2-8°C 的温度,加入一定量的 PBS(PH7.4),用手工或匀浆器将标本匀浆充分,离心 20 分钟左右(2000-3000 转/分),仔细收集上清,分装后一份待检测,其余冷冻备用,
6.标本采集后尽早进行提取,提取按相关文献进行,提取后应尽快进行试验,若不能马上进行试验,可将标本放于 -20°C 保存,单应避免反复冻融。

三、ELISA 的检测方法
ELISA 的检测方法有直接发、间接法、竞争法基双抗夹心法,其中直接法和竞争法应用较少,应有最多的是双抗夹心法,其在敏感性基因特异性上有明显的优势,

ELISA干货满满!!!

夹心法
被检测的抗原包被再两个抗体之间其中一个抗体将抗原固定于载体上,即捕捉抗体,另一个则是检测抗体,此抗体可用酶标记后直接测定抗原的量,或不标记,再透过酶标记的二级抗体来测定抗原的量,这两种抗体必须小心选取,才可以避免交互反应货竞争相同额抗原结合部位。

四、双抗夹心法的操作步骤
ELISA干货满满!!!

ELISA 实验的原理
1、包被:抗原或者抗体能以物理性吸附于固相载体表面,原理是蛋白质和聚苯乙.烯表面间的疏水性部分相互吸附,吸附之后能保持抗原反应等免疫活性:
2、标记:抗原或者抗体可通过共价键与酶连接成酶结合物而此种酶结合物仍能保持其免疫活性和酶的催化特点:
3、显色:酶结合物与相应包被在固相载体的抗原或抗体结合后,也被固定在固相载体上,加入酶的底物之后可出现显色反应,根据反应的颜色深浅可计算抗原或者抗体的相对含量。

如何选择 ELISA 试剂盒?
1、特异性:ELISA 试剂盒的特异性于试剂盒的关键组分,抗体对有关,若抗体对中之一为多抗,另一个必须为单抗,建议使用双单抗,
2、灵敏度:灵敏度反映的是试剂盒检出被检物质的最低量的能力,用户可根据自己样本中待检指标的量选择合适的试剂盒,如果待检指标量很低,一般的试剂盒不能满足要求,可选择高敏的 ELISA 试剂盒。
3、重复性:科学实验讲求重复性,一般 ELISA 试剂盒,期板内和板间变异系数应该控制在 15% 以内。
4、简便性:试剂盒在保证高质量数据的情况下,实验时间越短,操作越便利,越容易受到用户欢迎

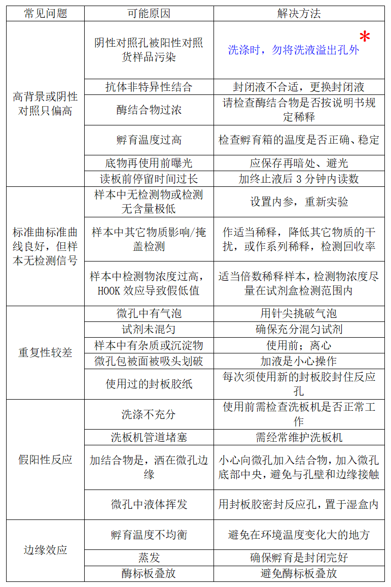
五、ELISA 的常见问题及解决方法
ELISA干货满满!!!
*QDISPENSER 快涤手动洗板枪,一款高效洗板器,可以助您轻松快捷完成酶标板洗板工作。

资料格式:

洗板器-简介.jpg

查看详细文档

上一篇

细胞培养使用流加培养还是灌流培养?了解一下吧

下一篇

诊断试剂—血清篇

我的询价