7 年
手机商铺
技术资料/正文
515 人阅读发布时间:2025-09-29 14:04
如今,有多种源自人类和动物的3D模型,如组织切片、球体、类器官等,能够以更高的准确性和相关性重现大脑结构和功能的关键特征,其效果优于传统的二维培养。然而,这些3D系统的复杂性不断增加,带来了新的方法学挑战。从生理学角度来看,一个关键问题是能否以足够的时空分辨率探测这些相互连接的内部结构,从而在对生物系统造成最小干扰的情况下准确描述其复杂的网络活动。
最有前景的方法之一是微电极阵列(MEA),这是一种细胞电子生物接口技术,广泛用于在体外和离体条件下对神经样本进行非侵入、无标记及多位点的电生理记录。除了用于原代细胞或诱导多能干细胞(iPSC)衍生的2D细胞培养物外,这些设备还用于结构化的3D模型,如急性脑片、脑类器官和神经小球等3D培养模型。然而,在3D模型中使用这种技术时,会出现一些关键的局限性(图1):第一个主要的问题在于,传统的MEA大多数都是平面的,这导致所记录的信号主要来自最外层。脑片由于制备中的震荡切片过程,导致其表面神经存活性较差;而对于脑类器官,研究者无法通过平面电极探寻其内部的电活动或者是复杂的神经震荡。
第二个局限性是,由于3D样本具备立体结构的特殊性,传统的MEA不具备足够的采样电极数量,去精确捕获其复杂而精细的电活动。3Brain基于CMOS技术设计的高分辨MEA(HD-MEAs),能够在一块芯片上集成数千个电极,从而具备了细胞或亚细胞的空间分辨率,以高时空分辨率的视角,使复杂的神经网络电动的一览无余。
第三个问题是应对3D模型中细胞紧密的排列,这需要高效的营养物质扩散、适当的氧气供应以及快速清除代谢废物,以避免组织核心迅速坏死。传统的或平面高分辨微电极阵列(HD-MEA)设备需要细胞与电极紧密接触才能获取信号,这意味着组织必须很好地贴附在平面电极上,这一局限性极大的影响了样本的活性以及快速给药实验。3Brain的3D电极设计集成了微流控通道从根本上改善了这些问题,实现长时间维持样本活性,提高了数据的可靠性。

图1 2D及3D HD-MEA的对比
在本文中,研究者利用新颖的3D高分辨微电极阵列(3D HD-MEA)技术,对包括急性脑片、脑类器官和神经小球在内的3D生物样本进行了电生理记录。首先,研究者展示了电极穿透组织的能力以及微流控通道在提高组织存活率方面的有效性。然后,研究者评估了3D HD-MEA在检测自发和化学调节活动以及诱发神经活动方面的有效性。总而言之,3D HD-MEA在3D模型中对神经环路特性的生理学研究展现出了巨大潜力。接下来,小编慢慢带您了解3D电极的方方面面。
在芯片上,研究者实现了两种规格的3D电极:一种较粗,宽 26um,高 90 um(图 2A);另一种较细,宽 14um,高 65 um(图 2B)。电极根部由聚对二甲苯包裹绝缘,仅在针尖处留有可进行电化学反应的界面(图 2C)。

图 2. 3D分辨微电极阵列芯片的特性及组织穿透情况。A、B)具有较大(a)或较小(b)电极的 3D高分辨微电极阵列的SEM显微图像。箭头指示微流控通道。C)单个3D电极的放大视图。D)固定在 3D高分辨微电极阵列上的 250 um厚的小脑切片的SEM显微图像。用聚焦离子束进行纵向切割,显示电极穿透组织而未发生弯曲或变形。E)相位对比图像显示了放置在3D 高分辨微电极阵列上的脑类器官球体,其中组织与电极的紧密接触状态清晰可见。请注意,图像聚焦在电极尖端所在的平面。F)数字显微图像(100x),展示了置于3D 高分辨微电极阵列上的皮层脑类器官。G、H)脑切片(G)和脑球体(H)的双光子显微镜体积扫描图像,用鬼笔环肽(绿色)和碘化丙啶(红色)染色,芯片的自发荧光呈蓝色。可以观察到3D电极对组织的穿透情况。
为了测试3D高分辨微电极阵列(HD-MEA)的微流控通道是否能提高组织的存活率,研究者对三种不同的配置进行了活力和功能测试。在连续灌注含氧的克氏液一小时后,将切片从芯片或盖玻片上轻轻取出,并用 20 µM 的钙黄绿素AM进行染色,这是一种在活细胞中被酯酶水解后会发出荧光的化合物。从每片切片的两侧获取共聚焦显微镜图像,从而对钙黄绿素染色进行定量(图 3A)。
将切片下侧(与芯片或盖玻片接触的一侧)的活细胞数量与上侧(自由表面)的活细胞数量进行了比较。与上侧相比,放置在盖玻片上的切片下侧的活力为 38 ± 4%,而放置在 LMC 3D HD- MEA 芯片上的切片下侧的活力为 76 ± 3%(图 3A)。这种差异与下侧的接触面积相符,3D 芯片上的接触面积为3.6 mm2,而平面芯片上的接触面积为 15mm2(图 3B)。这些结果表明,微流控通道能够提高组织活力,可能是因为改善了切片下层的营养物质扩散和氧气的交换。

图3. 平面和3D高分辨微电极阵列(HD-MEA)上小脑切片的组织活力和神经活性。A)直方图显示了在平面(2D)或 3D HD-MEA 芯片上放置 1 小时后,小脑切片下表面(与芯片接触)与上表面(与培养基接触)的活力对比。下方展示了在 40 倍放大下,用钙黄绿素 AM 负载的小脑切片在 LMC、IMC、SMC 和 2D 上的代表性共聚焦图像。活细胞呈绿色;细胞核呈蓝色(DAPI)。比例尺 = 20 um。注意 3D HD-MEA 芯片上活细胞的百分比更高。B)该图展示了 A 中 每种配置下下表面与上表面活力的百分比对比。SMC、IMC 和 LMC 的接触面积根据微通道宽度估算得出。C)用 VSDi 记录获得的伪彩色图示例,展示了对照组(左)和 3D HD-MEA 上的切片(右)对苔藓纤维刺激的颗粒层反应的空间分布。刺激电极(黑色)位于苔藓纤维束(MF)上方。GL,颗粒层。PCL,浦 肯野细胞层。ML,分子层。D)直方图显示了在 VSDi 实验中对苔藓纤维刺激有反应的颗粒层面积的百分比。所测试的两种条件下的面积无显著差异(数据以平均值±均方误差的形式报告。如文中所述,LMC、IMC、SMC 分别代表具有大、中、小微流控通道的3D高分辨微电极阵列芯片,而 CTRL 表示将组织置于载玻片上。
在急性脑片中检测3D电极对Spike活动的记录能力
采用小脑和皮层海马切片来表征高分辨微电极阵列(HD-MEA)芯片上神经的自发活动。首先将切片放置在平面2D HD-MEA芯片上,然后转移到3D HD-MEA 芯片上(反之亦然),每次记录 3 分钟。与平面HD-MEA芯片相比,3D HD-MEA芯片在检测小脑浦肯野细胞层的活动方面表现更优,如图4A中的放电率图所示。使用 3D HD-MEA记录的浦肯野细胞层的电活动热图与小脑切片的解剖结构匹配度更高,且细节更丰富(图 4A)。
在小脑切片中,与平面 HD-MEA 芯片相比,在 3D 芯片上进行的记录显示出更多的活跃电极(80 ± 19%,2D 上为 390 ± 49 个,3D 上为 790 ± 62 个;n = 6 个切片,p = 0.0006)、更多的神经元个体放电信号(102 ± 23%,2D 上为 371 ± 45 个,3D 上为 668 ± 39 个;n = 6 个切片,p = 0.0005)以及更高的细胞与电极比例(12 ± 5%,2D 上为 1.05 ± 0.01,3D 上为1.18 ± 0.03;n = 6 个切片,p = 0.0126)(图 4B)。此外,在进行Spike检测和分类后,与使用平面高分辨微电极阵列记录的结果相比,3D芯片上的小脑切片中的活跃电极显示出显著更高的平均放电率(105 ± 30%;2D上为 25 ± 1.8 Hz,3D 上为 51 ± 5.4 Hz;p = 0.0010),同时峰峰值幅度也有显著提高(46 ± 14%;2D 上为 76 ± 5 uV,3D 上为 111 ± 9 uV;p = 0.0060)(图 4C)。

图4. 3D高分辨微电极阵列(HD-MEA)与平面2D HD-MEA 在小脑切片中的记录能力比较。A)小脑切片图像,叠加了由 HD-MEA 电极检测到的平均放电率的相应电活动图(颜色刻度条:0 - 10 次/秒;平均放电率 > 0.5 次/秒)。左:切片置于平面 HD-MEA 芯片上;右:切片置于 3D HD-MEA 芯片上。插图展示了平面和 3D HD-MEA 芯片的扫描电子显微镜图像。B)直方图显示了平面和 3D HD-MEA 芯片上记录到至少一个细胞外单位的电极数量、记录到的细胞数量以及细胞/电极比率。C)直方图显示了平面和 3D HD-MEA 芯片记录到的单位的平均放电率和峰峰值幅度。在 B 和 C 中,直方图报告了平均值 ± 标准误,星号表示显著差异,* p < 0.05,** p < 0.01,*** p < 0.001。
同样,使用3D分辨微电极阵列(HD-MEA)检测到的皮层-海马切片中的神经元放电活动比平面HD-MEA 更为明显(图5A)。与平面HD-MEA 相比,3D HD-MEA 在皮层区域显示出更多的活跃电极(92 ± 85%,2D 上为56 ± 17 个,3D 上为154 ± 25 个;n = 3 个切片,p = 0.0384)(图5C)。尽管增加数量没有统计学意义,但放置在3D HD-MEA 上的切片中的细胞数量(图5B、C)和检测到的放电次数(图5C)均高于平面HD-MEA 芯片上的切片。值得注意的是,3D HD-MEA 检测到的Spike峰峰值幅度显著大于平面2D电极(105% ± 30%,2D 上为166 ± 7,3D 上为257 ± 30;n = 3 个切片,p = 0.0221)(图5C)。
鉴于皮层活动具有“随机”且稀疏的放电模式,电极可能能够触及内层,那里的神经元保存得更好,从而增加了可检测到的活跃电极的数量。总体而言,这些数据表明,3D 高分辨微电极阵列(HD-MEA)的电极显著提高了所测试脑区电极的记录能力。

图 5. 3D高分辨微电极阵列(HD-MEA)相对于平面 HD-MEA 在皮层-海马切片中的记录能力。A)皮层-海马切片的图像,叠加了由 HD-MEA 电极在 3 分钟内检测到的相应电活动图(颜色刻度条:0 - 50 个Spike)。上:切片放置在平面 HD-MEA 芯片上;下:切片放置在 3D HD-MEA 芯片上。B)平面和 3D HD-MEA 芯片中按细胞计数分布的Spike数量。C)直方图显示平面和 3D HD-MEA 芯片记录的平均活跃电极数量、平均活跃细胞数量、平均总Spike数量以及Spike的峰峰值幅度。在 B 和 C 中,直方图报告平均值±标准误,星号表示显著差异(* p < 0.05)。
加快药物响应速度
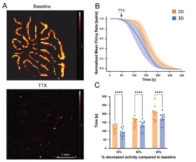
电极底座可防止组织接触 3D 高分辨微电极阵列芯片的底部,从而在组织下方形成微流控通道网格(图 2G-H)。除了提高组织的存活率外,底部表面下方溶液的流动性也会得到改善,促进化合物扩散,从而缩短作用时间。为了验证这一可能性,从放置在平面2D和3D高分辨微电极阵列上的小脑切片中记录自发活动,分别在灌注含 3 uM河豚毒素(TTX)的克氏液之前和期间进行,时长一分钟。正如预期的那样,TTX 灌流逐渐抑制了放电活动(图 6A)。
然而,放置在 3D高分辨微电极阵列上的切片显示出更快的抑制速度。在使用TTX处理后的平均放电频率(神经放电率降低 10%、50% 和 90% 时;所有条件下 p < 0.0001,n = 10 片),其神经元活动完全受到抑制的时间早于平面2D HD-MEA 上的切片(图 6B 和 6C)。这些结果表明,使用 3D HD-MEA可显著加快活性化合物的作用,极大的提高实验效率。

图6. 3D 高分辨微电极阵列(HD-MEA)与平面 HD-MEA 相比药物作用加速。为测试药物灌流的效果,将河豚毒素(TTX)应用于急性小脑切片。A)电活动图示例,显示在 3D 芯片上放置的切片在应用 TTX 前(上)和应用后(下)的活跃电极分布情况(颜色刻度条:0 – 300uV)。B)该图展示了在平面和 3D HD-MEA 上放置的小脑切片在 TTX灌流后活跃单元平均放电率(MFR)的归一化时间进程。平均放电率归一化为 TTX 应用前 1 分钟的基线活动。C)直方图显示了两种条件下 TTX 应用后达到放电频率降低 10%、50% 或 90% 所需的时间。直方图报告了平均值 ± 标准误,星号表示显著差异,* p < 0.05,** p < 0. 01,*** p < 0.001。
3D电极的电刺激性能
平面2D和3D 高分辨微电极阵列芯片配备了双向电极,即可用于记录或者进行电刺激。在小脑切片中,颗粒层对苔藓纤维刺激的反应速度极快,仅需几毫秒,因此难以检测。此外,有效的刺激需要穿透组织以触及内部苔藓纤维。基于这些原因,3D电极有望在记录和刺激诱发的电反应方面发挥关键优势。研究者的结果表明,苔藓纤维刺激诱发了局部场电位(LFP),该电位在每个受刺激的小叶中传播(图 7A),平均传播速度为 311 ± 39 mm/s(n = 8)。虽然使用 3D 高分辨微电极阵列始终能观察到快速反应(图 7A),但同样的刺激方案在平面高分辨微电极阵列记录中却无法激活颗粒层。
此外,研究者还测试了对颗粒层反应的药理学干预:阻断 AMPA 受体(10 µM NBQX,图 7A)和电压依赖性 Na+ 通道(3 µM TTX,图 7A)会消除该反应。这种刺激有效地使信号在电路中传播,这从受刺激小叶浦肯野细胞检测到的反应中可见一斑(图 7 B、C)。浦肯野细胞接受颗粒细胞轴突的突触联系,表明这种刺激能够有效地激活神经网络活动。浦肯野细胞的反应也会因 NBQX 的灌流而消失(图 7 B、C)。

图 7. 采用3D 高分辨微电极阵列芯片记录对小脑切片进行电刺激所诱发的神经元活动。A)在苔藓纤维束对应位置使用双向电极进行刺激,在不同小叶的颗粒层诱发了反应。由 NBQX 和 TTX 处理后诱发的局部场电位(LFP)消失。电刺激通过小脑切片图像中红色和绿色点所指示的通道传递,活动图叠加在图像上。颜色刻度条:0 - 300 uV。单条曲线分别代表对照条件、NBQX 灌注 25 分钟后以及 TTX 灌注 5 分钟后的 LFP。B)对照条件下(CTRL)和 NBQX 灌注后位于刺激小叶的响应性浦肯野细胞的点阵图和刺激后时间直方图(PSTH)。相应的原始信号波形图见 C)。浦肯野细胞的爆发-暂停反应跟随颗粒细胞的突触激活,表明刺激有效传播至网络。
在具有挑战性的样本上测试 3D 高分辨微电极阵列(HD-MEA)记录效率-PFC自发网络活动记录
前额叶皮层(PFC)的神经环路活动与高级脑功能相关,有众多的科学家渴望记录该脑区的电活动。但由于记录 PFC 自发活动的条件本身就很困难,这一局限性极大的限制了对这个脑区的研究。为了测试 3D 芯片增强的记录能力是否有助于解决这一问题,研究者首先在生理条件下(即不使用改良的细胞外溶液来提高神经元兴奋性)记录了急性切片中前额叶皮层的腹内侧区(PrL)的自发活动。研究者在 7 个切片中记录了 983 个通道显示基础自发活动(> 0.1 Hz),占对 PrL 进行采样的 2284 个电极的 43%。这些单元的平均放电频率为 0.71 ± 0.09 Hz。为了进一步表征前扣带回(PrL)的活动,研究者通过灌流一种改良的脑脊液(mACSF),其中不含Mg2+,并增加了K+的浓度,来改变神经元的兴奋性,随后加入抑制性突触传递阻滞剂(10 µM 戊巴比妥)(图 8A)。
正如预期的那样,这两种调整都增加了网络的兴奋性。有趣的是,研究者还观察到沿着皮质传播的自发大规模事件信号,表现为局部场电位(LFP)叠加着Spike爆发(图8B)。这种现象本质上是神经网络同步活动事件。因此,研究者对两组切片(有或无传播的 LFP)进行了表征,以检测可能存在的基础活动差异,这些差异或许可以解释为何在灌注戊巴比妥后,只有部分切片出现了阵发性事件。在缺乏 LFP 的切片组(n = 3;以下称为组 1)和显示 LFP 的切片组(n = 4;组 2)之间,基础放电特性没有可检测到的差异。在生理条件下,放电频率(组 1:363 个单位,0.63 ± 0.07 Hz;组 2:620 个单位,0.79 ± 0.12 Hz; t 检验 p = 0.25)

图 8. 利用 3D 高分辨微电极阵列对小鼠前扣带回皮质(PrL)电活动的表征。A)示例脑切片,展示了置于 3D 高分辨微电极阵列芯片上的局部场电位(LFP)。从左至右:整个切片,指示 PrL 位置;PrL 区域的放大图,显示了在克氏液、改良人工脑脊液(mACSF)以及加巴喷丁灌注期间的连接图。每种条件下的 3 分钟自发活动栅格图显示在下方。B)来自 A 中同一切片在每种条件(克氏液、改良人工脑脊液和加巴喷丁)下自发活动记录的原始迹线示例。点为尖峰标记。带有尖峰的自发 LFP 用条形表示。C)图中显示了两组切片在克氏液中的相关指数(CI)(左),以及第 1 组(中)和第 2 组(右)在测试的三种条件下的 CI 百分比变化。数据以平均值 ± 标准误(MSE)的形式报告。星号表示显著差异:* p < 0.05,** p < 0.01,*** p < 0.001。
利用 3D 高分辨微电极阵列测量脑类球体的活动
生成能够维持三维结构的体外细胞培养物的需求是一项挑战,近年来,这一需求促使人们开发出了越来越复杂的模型,如类球体和类器官。然而,这类模型通常比体外组织小,细胞密度也更低。鉴于这些原因,研究者采用了更细的 3D 高分辨微电极阵列(HD-MEA)以减少针刺可能造成的损伤(图 2B)。这些芯片在直径约为 400 微米和 600 微米的两种大小的原代胚胎神经元脑类球体上进行了测试。记录区域(3.8×3.8 mm2))允许在同一个芯片上放置多个样本,同时由于电极密度高,仍能保持良好的空间分辨率。将不同大小(大、小)的三个类球体安装在两个不同的芯片上(图 9A 左侧面板),放置后立即显示出活动。急性测量显示存在强烈的尖峰和爆发活动(图 9A 右侧面板)。尽管三个相邻的球体共用相同的培养基,但它们的活动并未同步,这在图9A(中间面板)的栅格图中显而易见。因此,研究者将每个样本视为彼此独立的。较大的球体被更多的电极穿透,因此显示出更多的电极检测到活跃细胞(图 9B)。
然而,无论是大球体还是小球体,“活跃细胞/覆盖电极”的比例都相似(约 1.5),这表明样本大小并未直接影响电极的传感/穿透能力。从每个球体记录中提取的数据被平均以生成按球体大小排序的实验亚组。两组的平均放电率、爆发率和峰峰值幅度如图 9C 所示。有趣的是,较大的球体显示出平均放电率和爆发活动增加的趋势,尽管这在统计学上并不显著,而峰峰值幅度则不然(图 9C)。这表明球体大小并未影响信号幅度或神经元-电极耦合。

图 9. 利用 3D 高分辨微电极阵列记录小鼠脑类器官的电活动。使用了配备更细电极(宽度 14 微米,高度 65 微米)的 3D 高分辨微电极阵列对类器官进行检测。A)芯片上小类器官和大类器官的图片与相应的电活动图(左)叠加,该图显示了 3D 高分辨微电极阵列电极检测到的平均放电频率(颜色标度条:0 - 10 次/秒)。中间的栅格图显示了 2.5 分钟内的放电活动。三个电极的代表性原始迹线和平均波形如图所示。)右侧。B)直方图显示了对小球体和大球体进行采样的电极数量、活跃电极数量以及活跃单元数量。C)直方图显示了小球体和大球体的平均放电率、峰峰值以及爆发率。请注意,球体大小并未影响峰峰值。误差线表示标准误差。
利用 3D 高分辨微电极阵列对类器官活性进行化学调节
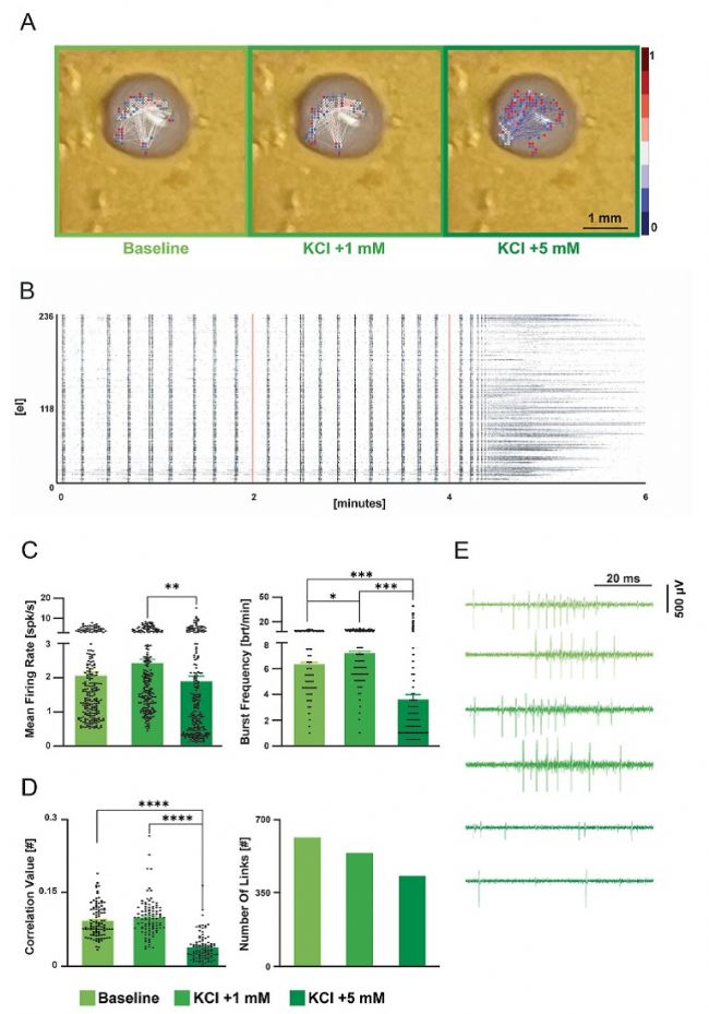
尽管脑球体具有三维结构,但其细胞组织结构缺乏典型的自组织发育特征,这导致细胞组成和神经回路的复杂性严重不足。为克服这些局限性,脑类器官作为一种新型生物学模型应运而生,用于研究人类大脑发育及疾病。将分别由人类诱导多能干细胞(iPSC)培养 219 天和 131 天的皮质和脊髓类器官置于3D高分辨微电极阵列(HD-MEA)芯片上,并置于其培养基中。急性检测显示,皮层类器官中有数百个活跃位点表现出自发的放电和爆发活动(图 10)。检测到的高度同步性(图 11B 的栅格图中明显可见)表明存在网络激活。通过向培养基中添加 1uM氯化钾,放电频率和爆发频率分别提高了18%和 14%;

图 10. 利用 3D 高分辨微电极阵列从人类皮层类器官记录电活动。A)芯片上类器官的图片与相应的连接图重叠(从左至右:基线、+ 1 uM KCL、+ 5 uM KCL)。连接图是通过互相关分析计算得出。每条连线的颜色根据其归一化相关程度进行编码。红色和蓝色点分别代表有入向和出向连接的节点,灰色点代表同时有入向和出向连接的节点。B)表示每种实验条件下随时间变化的活动模式的栅格图。黑色点A)检测到的尖峰用蓝色标记,红线表示介质中 [K+] 的变化。C)直方图分别显示了用于确定活动和网络同步性的放电和爆发指标。D)直方图显示了由互相关分析得出的连接强度和数量。误差线表示标准误差。E)每个记录阶段的代表性轨迹,展示了尖峰活动的调制情况。星号表示显著差异:* p < 0.05,** p < 0.01,*** p < 0.001。
球体和类器官的记录
3D 高分辨微电极阵列(HD-MEAs)也被证明适用于记录神经球体和类器官。值得注意的是,脑球体的细胞密度低于脑切片,且体积更小(通常只有几百微米),这使得在同一样本中从多个位点进行记录颇具挑战性。因此,用于这些记录的更小的电极尺寸可能至关重要。有趣的是,可以在同一3D HD-MEA 上记录多个球体,从而有可能同时测试多个样本。
对于类器官而言,能够进行急性测量而无需在芯片上培养数天,避免了在平面微电极阵列上常见的细胞迁移效应。这带来了两个主要优势:首先,它形成了由于细胞迁移而形成的二维网络;其次,它能防止三维结构的改变或坏死核心的增大,这种情况通常会在类器官在自由漂浮环境中生长后被固定时发生。此外,研究者能够调节皮质和脊髓类器官的放电频率和同步性,而在这些类器官中进行此类操作通常是困难的。实际上,氯化钾诱导的膜去极化已知能有效调节脊椎动物和无脊椎动物原代培养物中的神经连接性。

图 11. 利用 3D 高分辨电极阵列记录人类脊髓类器官的电活动。A)尖峰图,显示了在三种测试条件下芯片上每个电极的平均放电率(从左至右:基线、+ 1 mM、+ 5 mM KCl)。B)栅格图,显示了每个实验条件下的活动模式随时间的变化。黑色点表示检测到的Spike。红色线表示培养基中钾离子浓度的变化;黄色突出显示了爆发。C)直方图显示了放电和爆发的指标,用于确定活动和网络同步性。D)提高 KCl 浓度导致1 毫摩尔的氯化钾(KCl)导致爆发中Spike数量增加,但这种增加并不显著。相反,更高的氯化钾浓度(+5 毫摩尔)使爆发中的Spike数量恢复到基线水平(p < 0.0001,n = 230),并增加了爆发Spike间隔的不规则性(p < 0.05,n = 230)。误差线表示标准误差。 E)每个记录阶段的代表性轨迹显示了脉冲活动的调节情况。星号表示显著差异,* p < 0.05,** p < 0.01,**** p < 0.0001。
结论
3D 高分辨微电极阵列(HD-MEA)技术提高了3D生物模型中电生理记录和刺激的效率。本文作者认为这项工作为解答此前悬而未决的特定实验问题奠定了基础。例如,要绘制脑切片(如大脑皮层、小脑和海马体)中电信号的分布情况,并解决生理学和计算问题,就需要高分辨率的记录和刺激位点。3D高分辨微极阵列还为在生理条件下培养和维持的球体和类器官中探索神经活动提供了稳定且可靠的调节,有助于缩小动物组织和人类组织观察结果之间的差距。在所有这些准备工作中,将使得灌流的药物产生更快、更彻底的液体和分子交换,提高给药效率。因此,结合3D高分辨微电极阵列所提供的优势,研究者将能够研究神经元活动和突触可塑性的时空动态以及药物的神经调节作用。最后,从同一样本中数千个相互连接的神经元的同步记录中获得的大量数据,非常适合用于指导神经网络的计算模型,从而深入了解神经回路的组织和神经动力学机制。