7 年
手机商铺
技术资料/正文
110 人阅读发布时间:2025-07-10 13:47
在生物医学研究领域,3D生物打印技术正以其独特的优势,推动着肿瘤学研究的前沿发展。近期,一项关于3D生物打印技术在构建可灌注血管化肿瘤微环境模型的研究成果引起了广泛关注。这项研究不仅展示了3D生物打印技术的强大潜力,还特别提到了BIOX生物3D打印机在其中的关键作用。
一 研究背景:肿瘤微环境的复杂性与挑战
肿瘤微环境(TME)是一个复杂的生态系统,它不仅包括肿瘤细胞本身,还涉及血管、免疫细胞、细胞外基质等多种成分。传统的二维细胞培养和简单的三维模型往往难以完全模拟体内肿瘤的真实情况。为了更好地研究肿瘤的生长、转移机制,以及开发更有效的治疗方法,科学家们一直在寻找更接近人体生理环境的模型。3D生物打印技术的出现,为这一目标带来了新的希望。
二 BIOX生物3D打印机:助力创新研究
BIOX生物3D打印机以其高精度、多材料打印能力和出色的温度控制,成为了构建复杂生物模型的理想工具。在本次研究中,研究人员利用BIOX生物3D打印机,结合多材料打印技术和牺牲材料法,成功构建了一个可灌注的血管化肿瘤微环境模型。这一模型不仅能够模拟肿瘤细胞的生长和血管生成,还能重现肿瘤细胞向血管迁移的早期转移过程。

图 1 Bio X生物3D打印机
1 多材料打印技术的突破
研究中使用了Gelatin Methacrylate(GelMA)作为细胞负载的基质材料,它具有良好的生物相容性和可调节的机械性能。同时,研究人员选择了Pluronic F-127作为牺牲材料,用于构建血管通道。通过BIOX生物3D打印机的精确控制,这两种材料被交替打印,形成了复杂的三维结构。这种多材料打印技术不仅提高了打印效率,还确保了模型的结构稳定性和功能性。
2 可灌注血管通道的构建

图 2 血管化构建物的制备和生物墨水特性
(A) 制备血管化三维构建物的概述流程。i)在生物反应器内进行结构生物打印;ii)紫外线照射交联GelMA并冷藏以溶解可牺牲材料(PLU);iii)通过注入冷流体冲洗PLU;iv)连接到灌注回路。(B) 8% GelMA内部微观结构的代表性扫描电子显微镜图像。(C) 孔径分布。(D) 在FRAP测试过程中漂白样品的共聚焦图像。(E) 8% GelMA的扩散系数与葡聚糖分子量的关系。(F) 从左到右:血管通道几何形状的CAD模型,生物打印结构(PLU为蓝色),以及染料灌注后的情况。
三 研究成果:肿瘤微环境的精准模拟
经过14天的灌注培养,研究人员成功证明了血管通道内皮层的形成。肿瘤细胞在模型中表现出良好的生长特性,并能够招募内皮细胞形成新生血管。此外,研究人员还观察到肿瘤细胞向血管区域迁移的现象,这与体内肿瘤转移的早期阶段高度相似。
1 细胞活性与血管生成
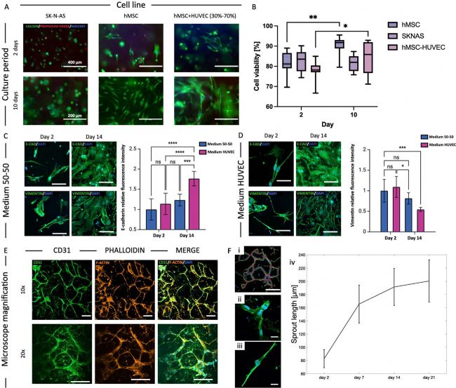
在实验过程中,研究人员通过LIVE/DEAD实验评估了细胞的活性。结果显示,SK-N-AS神经母细胞瘤细胞、人骨髓间充质干细胞(hMSCs)和人脐静脉内皮细胞(HUVECs)在GelMA基质中表现出良好的活性。特别是在使用100% HUVEC培养基时,hMSCs表现出更强的内皮分化能力,形成了更加复杂的微血管网络。

图 3 细胞活性和形态。
(A) 三种细胞培养(SK-N-AS、hMSC和HUVEC-hMSC 70%–30%)在8% GelMA中的细胞活性检测:活细胞的细胞质呈绿色(Calcein-AM),死细胞的细胞核呈红色(碘化丙啶),所有细胞核呈蓝色(HOECHST)。(B) 培养第2天和第10天的细胞活性定量分析(*p < 0.05,**p < 0.01,中位数±标准差,n ≥ 3)。(C, D) 研究培养基组成对8% GelMA中HUVEC-hMSC共培养细胞形态和功能的影响:HUVEC培养基通过增加E-钙黏蛋白的表达和降低波形蛋白的表达,在培养的第2天到第14天促进hMSCs的内皮分化(***p < 0.001,均值±标准差,n = 3)。比例尺 = 20 µm。(E) 第14天时8% GelMA中HUVEC-hMSC共培养的细胞形态研究:自发形成微血管,CD31呈绿色,肌动蛋白丝(鬼笔环肽)呈红色,细胞核(DAPI)呈蓝色。比例尺 = 50 µm。(F) 使用ImageJ插件“Angiogenesis Analyzer”对芽管长度进行定量分析(*p < 0.05,**p < 0.01)。
2 血管通道的内皮化
研究人员通过共培养HUVECs和hMSCs,成功实现了血管通道的内皮化。在14天的灌注培养后,内皮细胞完全覆盖了血管通道的表面,并形成了完整的内皮层。这一结果不仅证明了BIOX生物3D打印机在构建复杂生物结构方面的强大能力,还为研究肿瘤细胞与血管内皮细胞之间的相互作用提供了重要的模型基础。
图 4 血管通道的内皮化
(A) 血管通道的播种后整体视图(HUVEC-hMSC共培养,70%–30%,10·10⁶细胞/mL)。(B) 随时间形成的内皮屏障:第1天(i, iv),细胞仍呈圆形,随后开始伸展(ii, v),并在第7天(iii, vi)形成密集的网络。比例尺 = 200 µm。(C) 在有无内皮的情况下测量血管的通透性,以验证内皮化通道的功能。内皮的存在显著降低了通透性(***p < 0.001, n = 3),表明其在维持血管屏障完整性中起着关键作用。(D) 灌注第14天时完整的内皮层形成,以及(E) 管腔的形成。比例尺 = 200 µm。
四 未来展望:从实验室到临床应用
这项研究的成功不仅为肿瘤微环境的研究提供了一个强大的工具,也为未来个性化医疗的发展奠定了基础。通过3D生物打印技术,科学家们可以构建出与患者肿瘤高度相似的模型,从而更好地预测药物反应,优化治疗方案。BIOX生物3D打印机作为这一领域的先进设备,将继续助力科学家们探索生物医学的未知领域。
五 结语
BIOX生物3D打印机在构建可灌注血管化肿瘤微环境模型中的应用,展示了3D生物打印技术在生物医学研究中的巨大潜力。我们相信,随着技术的不断进步,3D生物打印将在更多领域发挥重要作用,为人类健康事业带来更多的突破和希望。
如果您对BIOX生物3D打印机感兴趣,或者希望了解更多关于3D生物打印技术的信息,欢迎随时联系我们。让我们一起探索生物医学的未来!
参考文献
Maggiotto F, Bova L, Micheli S, et al. 3D bioprinting for the production of a perfusable vascularized model of a cancer niche. Front. Bioeng. Biotechnol. 2025;13:1484738. doi:10.3389/fbioe.2025.1484738