7 年
手机商铺
技术资料/正文
199 人阅读发布时间:2024-11-05 13:50
近年来,德国的弗劳恩霍夫生物医学工程研究所(IBMT)、丹麦的诺和诺德的Cell Therapy R&D等研究机构的Ina Meiser 1 , Monica Alstrup 2等人进行了iPSCs冷冻保存优化的一项研究。研究背景
随着干细胞疗法的不断进步,对高质量、大量细胞的需求日益增长。传统的细胞冷冻保存方法已无法满足大规模应用的需求,急需一种能够快速、高效地扩增和冷冻保存大量细胞的技术。
研究方向
本研究聚焦于人类诱导多能干细胞(hiPSCs)的大规模培养和冷冻保存技术,旨在通过CERO 3D生物反应器(以下简称CERO)实现细胞的高效扩增,并探索新型的冷冻保存方法,以提高细胞的存活率和保持其多能性。
仪器特点和优势
CERO以其独特的设计和操作条件,提供了一个可扩展的悬浮培养环境,特别适合于大规模细胞培养。其特点包括
低剪切力和高效的气体传递,有利于细胞生长
温度和CO2浓度的精确控制,确保细胞培养环境的稳定性
旋转速度和方向的智能调整,促进细胞聚集体的均匀生长
研究方向
大规模细胞冷冻保存的可行性

图1 细胞冷冻保存效果比较
使用50 mL冷冻袋进行大规模细胞冷冻保存,与传统冷冻管相比,可以一次性冷冻多达十亿个人类iPSCs细胞。
细胞复苏后的活性和聚集率


图2 不同细胞系在解冻后与未冷冻组的活性、聚集率的对比
冷冻保存的细胞在解冻后的活性略有下降,但与未冷冻的对照组相比,性能降低在3天内通过生物量产量得到了补偿。冷冻保存的细胞在CERO 3D生物反应器中扩增时,其聚集率与未冷冻的细胞相比没有显著差异。
干细胞特性的维持

图3 通过流式细胞术(FCM)和免疫细胞化学(ICC)分析维持多能性蛋白水平的研究
在解冻和扩增过程中,细胞的多能性得到了保持,这通过流式细胞术(FCM)、免疫细胞化学染色(ICC)和定量实时聚合酶链反应(qRT-PCR)得到了验证。
干细胞标志物(如POU5F1、NANOG和SOX2)的表达在冷冻保存和扩增过程中保持稳定。
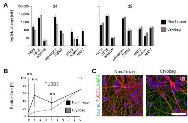
神经分化潜力的评估
基因编辑的细胞系BIONi010-C-41在冷冻保存后仍能成功分化为成熟的神经元。

图4 DOX诱导的iPSCs细胞的神经分化
冷冻保存的细胞在神经分化过程中表现出了与未冷冻细胞相似的基因和蛋白质表达模式,尽管在第4天时神经标志物的表达有所延迟,但在第9天时已得到补偿。
细胞治疗的潜在应用
研究证明了使用高细胞浓度和体积的冷冻保存袋进行冷冻保存,是一种避免预培养并实现批量细胞数量的时间和成本效益高的合适技术。
该技术为未来基于hiPSC的细胞治疗提供了一种新的策略,有助于推动研究和治疗领域的发展。
CERO的创新技术为细胞治疗领域带来了新的可能性。未来,我们期待这种技术能够进一步优化,以适应不同类型细胞的培养需求,并在临床应用中实现更广泛的应用。