7 年
手机商铺
技术资料/正文
88 人阅读发布时间:2026-03-13 13:48
小胶质细胞作为大脑的常驻免疫细胞,不仅执行经典的免疫防御功能,还在神经元成熟、突触精细化和跨区域神经环路构建中发挥不可或缺的作用。然而,人类小胶质细胞在不同脑区的区域特异性特征及其在特定神经环路中的功能,一直是领域内难以攻克的关键科学问题。
近日,普渡大学杨阳教授团队在Science Advances(影响因子:11.7)发表重磅研究,利用人源诱导多能干细胞(hiPSC)来源的区域特异性脑类器官(皮质、纹状体、中脑)整合小胶质细胞,构建了微胶质细胞-中脑-纹状体组装体模型,并结合3Brain公司高密度微电极阵列(HD-MEA)系统,首次揭示了小胶质细胞在人类亚皮质环路中的区域特异性功能及其在自闭症相关SCN2A突变背景下的病理机制。
一 研究背景:小胶质细胞的区域异质性为何重要?
小胶质细胞起源于胚胎卵黄囊,在早期发育阶段迁入大脑,随后在不同脑区呈现出显著的形态、密度和转录组异质性。这种区域特异性被认为与局部神经元类型和微环境信号密切相关,尤其在与神经精神疾病高度相关的纹状体、中脑等亚皮质区域,人类小胶质细胞的研究仍极为有限。
此前,该团队已在Molecular Psychiatry发表研究,发现Scn2a缺陷小鼠模型中,小胶质细胞介导的突触过度修剪导致兴奋/抑制失衡(Wu et al., 2024)。但人类小胶质细胞如何在亚皮质环路中感知神经元活动并参与疾病病理,仍是未解之谜。
二 技术突破:3Brain HD-MEA助力功能性连接验证
本研究的关键技术支撑之一,是3Brain公司的高密度微电极阵列(HD-MEA)系统。研究者使用Multiwell HyperCam Alpha(3Brain AG, Switzerland)对构建的中脑-纹状体-小胶质细胞组装体进行功能性记录。
HD-MEA记录关键参数:
电极配置:2304×2304电极阵列,60 μm间距,记录面积2.9×2.9 mm²
采样率:10,000 Hz,硬件高通滤波100 Hz
spike检测:带通滤波20-5000 Hz,阈值设为8倍标准差
burst分析:最大ISI 100 ms,最少5个spike
网络burst检测:10%电极募集,最少50个spike
关键验证实验:
为验证中脑-纹状体环路的功能连接特异性和成熟度,研究者对hMO-hStrO-Mg组装体进行HD-MEA记录,急性灌流D1受体拮抗剂SCH-23390联合D2受体拮抗剂Sulpiride。结果显示:
纹状体区域放电率显著下降
中脑区域放电率无明显变化
证实了多巴胺能投射的功能特异性,表明构建的中脑-纹状体环路已具备功能成熟度

图 1 CNO激活前后中脑和纹状体区域平均放电率定量

图 2 HD-MEA记录的热图和功能连接图,直观展示信号传递
这一结果为后续使用化学遗传学(Gq-DREADD)激活中脑神经元并观察纹状体小胶质细胞钙响应奠定了坚实基础。
三 核心发现:小胶质细胞的区域特异性与GABA_B受体依赖性响应
1 单细胞转录组揭示六种小胶质细胞亚型
通过对皮质、纹状体、中脑类器官整合小胶质细胞后的样本进行scRNA-seq,研究团队鉴定出六个小胶质细胞亚群(A-F),其中:
Cluster B(H-SR-MG)在纹状体类器官中高度富集(~50%),显著表达GABA_B受体基因(GABBR1, GABRB1, GABRA2)
GO分析显示该亚群与神经元兴奋性调控、突触可塑性调节密切相关

图 3 H-I:六种小胶质细胞亚群的UMAP聚类和标记基因点图;J:各亚群在皮质、纹状体、中脑类器官中的分布;L-M:GABA受体基因在不同亚群及不同脑区小胶质细胞中的表达。
2 小胶质细胞促进轴突投射与组装体融合
使用GCaMP6f标记的小胶质细胞和AAV-hSyn-mScarlet标记的中脑神经元,活细胞成像显示:
含小胶质细胞的组装体在融合后30天,mScarlet标记的轴突投射面积显著增加
融合成功率从~60%提升至~90%(p < 0.05)
提示小胶质细胞在跨区域神经环路构建中发挥主动支持作用

图 4 左:不同时间点(10、20、30天)中脑-纹状体轴突投射的代表性图像;中:融合成功率统计;右:mScarlet投射面积定量。
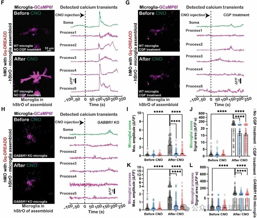
3 小胶质细胞通过GABA_B受体感知环路激活
在Gq-DREADD激活中脑-纹状体环路后,结合CGP 55845(GABA_B受体拮抗剂)和GABBR1基因敲除,研究发现:
纹状体小胶质细胞钙信号(GCaMP6f)显著升高
CGP处理或GABBR1敲除完全阻断钙响应
HD-MEA证实CGP对神经元兴奋性无显著影响,说明效应主要来自小胶质细胞

图 5 F-H:不同处理组(对照、CGP、GABBR1 KO)小胶质细胞钙信号图像;I-L:钙信号幅度和面积的定量分析。
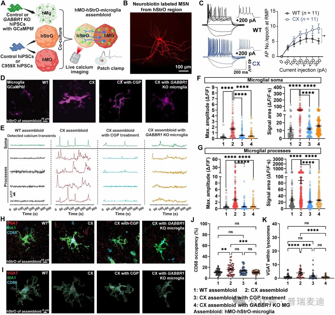
4 SCN2A-C959X突变背景下小胶质细胞过度激活
在携带自闭症相关SCN2A无义突变(C959X)的组装体中:
膜片钳记录显示纹状体MSN神经元兴奋性显著升高
小胶质细胞钙信号幅度和面积增加2-3倍
Imaris 3D重建显示小胶质细胞内CD68⁺溶酶体体积增加,VGAT⁺抑制性突触被过度吞噬
CGP处理或GABBR1敲除可逆转上述病理表型,恢复抑制性突触数目

图 6 A:SCN2A C959X突变体(含控制性或GABBR1敲除小胶质细胞)组装体的发育示意图。B-C:WT与C959X突变组MSN神经元动作电位频率;D-G:各组小胶质细胞钙信号图像及定量;H-K:VGAT/IBA1/CD68三重染色及Imaris重建图像,显示突触吞噬体积。
四 研究意义与展望
本研究首次在人源亚皮质环路模型中系统揭示了小胶质细胞的区域异质性及其功能意义,并验证了GABA_B受体作为小胶质细胞感知神经元活动、调控突触修剪的关键分子开关。更重要的是,研究团队成功将3Brain HD-MEA系统应用于复杂类器官组装体的功能性验证,为未来药物筛选、基因治疗评估、疾病机制解析提供了高内涵、高通量的技术平台。

图 7 总结示意图,展示小胶质细胞如何通过GABA_B受体感知中脑-纹状体环路活性,并在SCN2A突变背景下介导病理改变。
技术亮点总结:
HD-MEA实现了对亚皮质环路功能连接的特异性验证
GCaMP6f标记结合活细胞钙成像,实时追踪小胶质细胞动态
GABBR1基因敲除与药理阻断双重验证,确证分子机制
Imaris 3D重建定量分析突触吞噬,揭示病理过程
五 产品信息:3Brain HD-MEA系统
3Brain公司的HyperCam系列高密度微电极阵列,凭借2304×2304电极、10 kHz采样率、实时spike sorting和网络burst分析,已成为神经科学研究中解析复杂环路功能、验证药物靶点、评估疾病模型的理想工具。其六孔板设计支持多组平行实验,BrainWave软件提供从原始数据到功能连接图谱的一站式分析。
适用场景:
类器官/组装体功能性验证
药物筛选与毒性测试
神经精神疾病模型机制研究
光遗传/化学遗传学结合电生理记录
普瑞麦迪公司作为3Brain在中国区的授权代理商,提供从设备演示、实验设计到数据分析的全流程技术支持。欢迎各位老师联系预约Demo实验,共同探索神经环路与神经免疫互作的未知疆域。
参考文献:
Wu, J., Chen, X., Zhang, J., et al. (2026). Human microglia in brain assemblies display region-specific diversity and respond to hyperexcitable neurons carrying SCN2A mutation. Science Advances, 12(11), eady2977.